时间:2023-08-14 07:40
人气:
作者:admin
SATA是serial ATA缩写,即串行ATA。它是一种电脑总线,主要功能是用于主板和大量存储设备(如硬盘即光盘驱动器)之间的数据传输。SATA3.0可在存储单元、磁盘驱动器、光学和磁带驱动器、主机总线适配器(HBA)之间提供理论最高6Gbps(750MB/s)速度的链路速度,对PCB设计提出了新的设计要求。SATA 3.0的接口定义如表1所示。

表1 SATA 3.0的接口定义
1、SATA3.0的PCB设计要求
1)为了避免板上的信号反及过压保护防止芯片被损坏。SATA的收发AC耦合电容都放置在连接器端,如图1所示。

图1 SATA耦合电容的放置
2)SATA是高速差分,包含一个发送讯号对和一个接收讯号对,使差分对的走线长度保持一致非常重要,不匹配的走线长度会减少信号之间的差值,增加误码率,而且还会产生共模噪音,因而增加EMI辐射,误差要求按照<6mil的要求,差分对内等长需按照差分等长处理规范,如图2所示。

图2 差分布线的等长要求
3)差分线对应尽可能的在PCB表层走线(微带线),如果差分线对必须在不同的层走线,那么过孔两侧的走线长度必须保持一致,改变走线层,则必须保证走线层改变后仍有合适的回流路径,通常的做法是过孔旁边增加GND过孔。
4)在差分走线下方,应保持完整的参考平面,在高速走线两侧,走线相对于参考平面高度10倍距离范围内,参考平面不应被切断或有挖空的区域。
总体要求如下表2所示:

表2 SATA3.0的PCB布线要求
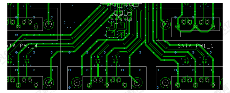
SATA3.0的PCB布线示意如下图3所示:

图3 SATA差分信号布线示意
从profibusDP转ModbusTCP,一网打尽转换技巧!