时间:2023-08-08 09:59
人气:
作者:admin
工程名称:基于CW32L系列MCU的指夹式血氧仪
工程作者:冬青
血液中,血红细胞的含氧血红蛋白(HbO2)和还原血红蛋白(Hb),对红光(660nm)和红外线(900nm)有不同的吸收能力。
还原血红蛋白(Hb)吸收的红光较多,红外线较少。
含氧血红蛋白(HbO2)吸收的红光较少,红外线较多。
指夹式血氧仪的原理就是——在设备的同一位置,设置红光LED和红外线LED灯,测量血氧饱和度。
当光线从手指的一面穿透到另一面,就能检测两种血红蛋白对不同波长的光吸收的区别,所测出来的数据差被光敏二极管接收后,可产生对应比例的电压。就可以测出实际含氧量下,血氧饱和度最基本的数据,比值。
实际上要做到更高的精度,除了两个波长以外还要增加,甚至高达8个波长。
设计方案
可以用CW32L031C8T6实现上述的指夹式血氧仪产品设计,分享一个开源案例!
本文主要分享【指夹血氧仪】的——功能、硬件设计思路、软件代码说明、开源资料下载入口、开源说明(项目成本/获得奖金)、赚外快渠道。
功能描述
1采用0.96inch TFT彩屏显示。
2锂电池供电,可充电。
3低弱灌注性能,最低可达到0.2%。
可保证在信号弱、儿童、失血多、肢体冰凉的低灌注的患者进行准确测量。
4光强自动调节。
可根据病人的手指大小自动调节发射光强,保证信号质量更好,功耗更低,可以使用不同大小的手指、不同皮肤颜色。
5优秀的环境光抵消功能。
可以在室内以及光线较强的临床环境使用。
6可测量血氧饱和度SpO2、脉率PR、灌注指数PI。
7可进行屏幕方向翻转。
85s快速出测量结果。
9血氧饱和度和脉率超限报警。
10无手指自动关机。
11电池电量报警以及电池电量低自动关机。
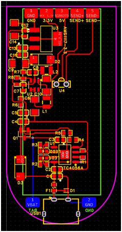
硬件设计思路 本章节主要讲解电源板和主控板的设计思路。1电源板
电源支持USB外接供电、电池供电、电池充电等功能。
整体架构包括——电源路径管理及电池充电电路、5V供电电路、3.3V供电电路,这三个部分,如下图所示。

1.1 电源路径管理及电池充电电路
电源路径管理电路采用P-MOS作为开关,通过G端电压与S端电压关系,实现USB供电与电池供电的动态切换功能。
电池充电电路采用TC4056A芯片作为主控,依托其可编程充电电流控制、充电状态指示等功能,实现单节锂电池充电功能。
USB接口增加过压、过流保护电路设计,防止插入瞬间尖峰电压对后级电路的冲击。
增加D3二极管的目的是加速P-MOS导通,防止因供电方式切换,导致主控掉电复位等问题。
原理图设计如下。

1.2 直流5V供电电路
直流5V供电电路采用MT3608芯片搭建Sepic电路,确保在电池电压下降时也能稳定提供5V电压。
原理图设计如下。

1.3 直流3.3V供电电路
直流3.3V供电电路采用AMS1117-3.3芯片构建LDO降压电路,稳定提供3.3V电压。
原理图设计如下。

1.4 PCB设计

2主控板
主控板包括MCU电路、发射电路、接收电路、按键电路、蜂鸣器电路、TFT显示屏电路,这六个部分,用于实现血氧仪主要功能。
2.1 MCU电路
MCU电路采用CW32L031C8T6作为主控芯片,设计BOOT电路、SWD烧录接口及复位按钮(不焊接),受空间限制,取消外部晶振电路。
原理图设计如下:

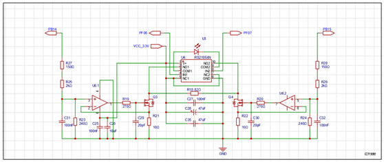
2.2 发射电路
发射电路采用“RS2105+RS622”设计方案。
由RS2105电子开关芯片构成双路开关电路,用于控制发射时序;
由RS622芯片所包含的两路运算放大器搭配N沟道MOS管形成恒流源电路,通过PWM信号控制电流大小,以实现控制发射信号强弱的目的。
采用“660nm红光+900nm红外光”的双波长发射管,内部反向并联连接,通过上述H桥电路控制发射时序和发射功率。
原理图设计如下:

2.3 接收电路
接收电路采用RS622双路运放芯片作为核心。
前级与200KΩ电阻及电容构成跨阻放大电路,采集并放大“直流+交流”混合信号;
后级通过负反馈200KΩ电阻构成信号放大电路,放大交流信号;
前后级之间通过电容耦合,并与电阻构成高通滤波器,有效滤除直流信号。
原理图设计如下:

2.4 按键电路
独立按键设计,采用1mm超薄按键,通过并联电容构成硬件消抖电路,通过电阻接入MCU的PB03引脚,按键按下为低电平(低电平有效)。
原理图设计如下:

2.5 蜂鸣器电路(当前版本PCB受空间限制已取消)
蜂鸣器电路采用2KHz无源蜂鸣器作为核心元件,以N沟道MOS管作为开关,通过输出一定频率的PWM信号驱动蜂鸣器发声。
原理图设计如下:

2.6 TFT显示屏电路
TFT显示屏电路用于驱动0.96寸全彩LCD显示屏。
设计8P抽屉式下接FPC接口,用于连接带软排线接口的显示屏。同时以PNP三极管作为开关,通过MCU输出一定占空比的PWM信号实现屏幕背光控制。
原理图设计如下:

2.7 PCB设计

软件说明
本章主要说明TFT显示屏、FFT算法实现、FFT结果运用。



审核编辑:汤梓红
从profibusDP转ModbusTCP,一网打尽转换技巧!