时间:2023-08-08 15:00
人气:
作者:admin
昨天讲到要根据系统的功耗问题,也提到了电源的待载能力。那么,电源有哪些分类;如何选择电源才是最适合系统的;电源的摆放和走线有什么注意事项。接下来我们一一细说。(这里提到的电源,是低压直流模拟电源,电压最高不过12V。)
1.常用的直流电源粗略来分有两大类:线性电源和开关电源。
这种分类的标准在于,电源内部的主MOS管是工作在线性区还是饱和区/截至区:如果MOS管工作在线性区,则为线性电源;如果MOS管在饱和区和截至区不断切换,则称其为开关电源。线性电源的典型代表为LDO(low dropout regulator);开关电源典型代表为DC/DC。
LDO是低压差线性稳压器,顾名思义,他要求输出电压比输入电压值稍低。通常用的LDO都是输入比输出大不过1V的情况,也有个别的可以到2V以上。而LDO输出电压只能低于输入电压,而不能比输入高。
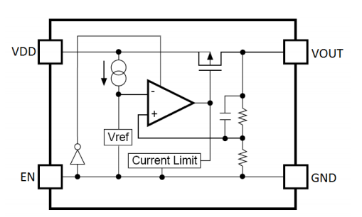
下图是某LDO的内部示意图。

主MOS管连接输入和输出端,通过反馈电路的动态调节,让输出电压跟随参考电压。这种结构也决定了LDO的特点:输出稳,发热高。
因为MOS管工作在放大区,不存在切换状态开关的情况,因此输出电压不会存在波动,纹波极小。输入和输出的差值所产生的能量,全部转换成MOS管的热能散出去了。可想而知,压差越大,负载越重,发热越高。所以,即便很多LDO支持高压差输出,也不建议在高于1V的场景使用,会导致局部过热,影响电源寿命。
DC/DC字面意思就是直流转直流转换器。主要细分三种:降压型buck、升压型boost、极性反转型buck-boost。
DCDC分类较多,这里就不赘述它的原理,只分析特点。DC/DC可以有升降压两种形态,当输出电压大于输入电压时,只能用DCDC;当压差较大时,也只能用DCDC。另外,由于内部MOS管不断在饱和区和截至区来回切换,以致于DCDC的电源噪声很大,纹波大,使用的时候要注意选取输出电容。
2. 那么如何选择合适系统的电源呢?要根据系统和电源的特点来选取。
首先选择电源种类。LDO因为其特点,适用于输入输出相差不大的、负载不太重的(经验输出电流500MA以下)、降压电路上。前两个限定词是在限制电源发热,后一个是电源本身根本做不到。如果满足了这三个特点,首选LDO,因为它的输出性能优秀,纹波小,噪声低。对于那种输入输出相差较大的、负载重的、升压系统中,只要占了其一,就只能选用DCDC。而使用DCDC的时候,输出端会常并一个104电容,稍微滤一下纹波。但由于本身特点决定,纹波性能如何优化也不会比LDO好,开关频率越高的产品,纹波干扰越大。
选定类型了,就要根据负载能吃多少电流来决定电源的规格。计算的时候一定要留有余量。如果是主供电源,一定要算好每一条支路的功耗总和,再折算到输入端计算功耗,需要注意的是,一定要把效率算上。电源在不同的应用环境中的效率不太一样,多数的DC/DC可以达到75%以上,有的做的更加优秀的平均效率可以到80%甚至85%以上。所以这时候一定要看好规格书里的参数,最好是要看各种情况下的效率曲线,比干巴巴的数字要直观得多。
举个例子,如图,中间级均为80%的DCDC,那么输入总电源待载能力至少为多少。

公布答案:至少要2A,1.5A是不够的。有问题欢迎留言讨论~
3.电源的摆放和走线的注意事项
所有的电源,如果可以的话,尽量不要菊花链接法,尽量要从源端拉出来供电,就像上图第一条路径上的,经过12V和中间级DCDC两级电源才到负载。这样做法的效率会很低。当然,这个是说的尽量,有的电路可能是只能通过两级转换才能用的就另当别论了。在PCB布线上也是如此,同一个电源接多个负载的时候,尽量从输入端拉线,而不要从中间拉线。如下图所示,靠上的方案是正确的,靠下的不是最优的。

输入电容和输出电容对于DCDC和LDO也都是必须的,具体选型要根据厂家的规格书来看,并且尽量跟厂家沟通,因为他们才是最了解自己产品的,不要怕麻烦而不去沟通。而经验来看,在电源输入端摆放一颗104电容是有必要的,越近越好。
电源的选型大概准则就介绍完了,具体项目还是要具体来看。选取型号一定要跟原厂沟通,即便你已经对原理了如指掌,但是他们的产品内部结构你并不清楚,还是要在沟通和实验中来确认产品是否符合你心中的预期。毕竟实践是检验真理的唯一标准。
从profibusDP转ModbusTCP,一网打尽转换技巧!