时间:2023-08-02 16:38
人气:
作者:admin
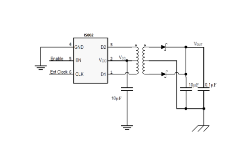
从数据手册中可以看出,IS802是个 push pull 架构的电源,一共6个脚,看完示意图唯一不太清楚的是Ext clock,所以我们去看看Ext clock 是怎么回事。


在手册中的pin function说,此引脚内部默认拉到地,若是没有外部时钟输入,就使用内部时钟。描述如下
但是Pin function 没有说明其输入的频率范围是多少,所以我们继续往下看,找到EC table里面的描述,如下最高可以到达2Mhz,到2Mhz时候变压器的磁化电流会小很多。

在这里不展开讲外部,FEXT的功能,下面我们就用用内部频率去做。其内部频率如下。

开关频率从300Khz 到550Khz,开关频率会影响伏秒积,如果伏秒积超出变压器所能承受之极限,变压器就会饱和。从手册里我们知道最小频率是300Khz,最大频率是500Khz,通常我们的输入电压一般是3.3V or 5V。
在5V供电情况下,伏妙积最大如下,8.333V/us ,式1(IS801伏秒积计算公式)中的2,来自IS802的占空比,所以Von的时间只有一半,所以要/2.

式1:IS802 伏秒积计算公式
根据IS802伏秒积的计算公式在WE公司页面找到 750313734的变压器,其伏秒积比我们IS802的伏秒积大,在伏秒积这方面他没有太大问题。

他的turn ratio 是1:1.1 我们将其turn ratio 带入粗略计算得到以下结果,如式2 输出电压粗略计算。

式2:输入电压粗略计算
基本满足5.0V to 5.0V的需求,但是实际上还会有些衰减。
我们在看看750313734 变压器的电感量,13 pin的电感量为340uH,那么两个12的电感量等于23绕组的电感量,此时L1 2 +L23~=L13~,那么根据电感量我们可以得出变压器磁化电流为24.51mA。

式3:变压器磁化电流
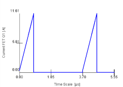
因为磁化电流是缓慢上升的如下图所示。

根据三角形面积计算公式我们可以得出:(长×宽)/2就是他的磁化电流,所以公式中得2是这么来的。
设我们需要的输出为5V 200mA。
那么我们D1D2上的电流则如下

式4:D1D2上的电流
在反过头来看手册

IS802的D1/D2 RDSON
~ ~在将ID带入求IS802的功耗(估算)得出以下式5

式5:内部MOS损耗估算
看看功耗也还好,功率不是太大,观其IS802的内部MOSFET可以承受的开关电流最大500mA(我们不要去用满),我们若是选这个变压器我们还有余量,还是稳妥的。

推荐操作条件

仿真电路

仿真代码

仿真结果
下一篇:ARTPI测试PIN所有接口
从profibusDP转ModbusTCP,一网打尽转换技巧!