时间:2023-07-28 10:14
人气:
作者:admin
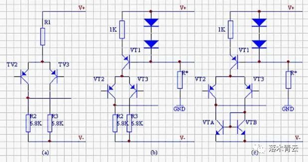
集成元器件,顾名思义就是其内部是由各类功能模块电路组成,功能简单一点的集成芯片集成的模块少一点,功能复杂的就集成多一点,我们这节内容的主角运算放大器就是一个小小的集成芯片,我们前面内容里说到三极管时讲了它具有电流放大的特性,想想,如果用多个三极管做成一个特定的放大电路是不是就可以用在特定场合了呢?没错在集成芯片没诞生之前工程师们就是这么做的,看看下面图一:

图一、差分对管输入级放大电路
是不是看起来熟悉又什么都看不懂?不懂没事,我们先知道就是这么回事,要具体分析这些电路内部细节的知识就真的需要看看相关书本或者接受高等教育了,要是在这里我把原理分析贴上来那也能把人看晕,所以我们还是后面再慢慢用实例聊它吧。
从profibusDP转ModbusTCP,一网打尽转换技巧!