时间:2023-07-31 11:40
人气:
作者:admin

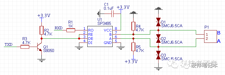
上边是485通信自动收发电路,不但要把电路送给你,还要把电路原理给你讲明白了。实测波特率9600不会有问题,但是,波特率115200的话,曾经出现过问题。
我们先看看 普通的收发电路 。
普通的485电路,除了“用RXD连接485芯片的RO引脚、用TXD连接485芯片的DI引脚”,还会用一个单片机的普通IO引脚连接到RE、DE引脚上。

当单片机要发送数据的时候,控制CTRL为 高电平 ,数据通过TXD发送出去。
当单片机要接收数据的时候,控制CTRL为 低电平 ,数据通过RXD接收回来。
然而, 自动收发 ,就是不用单片机引脚CTRL,当数据进来的时候,数据会自动通过RXD到单片机,当需要发送数据时,自动通过TXD发送出去。也就是 只需要连接单片机的RXD和TXD引脚就可以,无需用单片机引脚连接485芯片的DE RE引脚 。
文章中第一张图,就是实现自动收发的电路,实际上,自动收发的电路,还有好几种连接方法。今天,我们只研究这一种我经常用的。
很多人,都会使用这个电路,但是不知道其中的原理。(是的,就是在说你呢!)
所以今天我来给大家解释一下其中的工作原理, 详细到每个元器件 。
电阻R1的作用:

RXD连接电阻R1到485芯片的RO,这里R1的作用是限流,保护引脚。R1的大小,可以选择330欧、470欧、560欧、1K。
电阻R2、R3和三极管Q1:

电阻R2、电阻R3和NPN三极管Q1组成一个典型的 三极管开关电路 。R3是限流电阻,最好选择4.7K,也可以选择10K。R2是上拉电阻,可以选择4.7K,也可以选择10K。
R3为什么最好选择4.7K,主要是你需要了解三极管工作在放大区、截至区和饱和区的特点。
NPN三极管,高电平导通,这个大家都知道。当TXD高电平,三极管导通,RE DE引脚接地,进入接收模式。当TXD低电平,三极管截止,RE DE引脚接高电平,进入发送模式。
电容C1:

C1是电源旁路电容,作用是给485芯片提供一个干净的电源,使它稳定的工作。
你在设计电路板的时候,如果芯片没有特殊要求,需要把每个芯片旁边放上一个0.1微法电容。在PCB布线的时候,电容到电源引脚的距离最好在2mm以内。
电阻R4和R5:

R4是下拉电阻,接到B上。R5是上拉电阻,接到A上。为什么要这样做,下面会讲,现在还不是时候,请继续往下看。
双向稳压二极管D1、D2、D3:

这里使用的双向稳压二极管型号是SMAJ6.5CA。他们的作用是把A、B引脚对地的电压以及 A和B引脚之间的电压 ,牵制到6.5V以内,保护485芯片。
从SP3485芯片手册得到,AB的耐压值是正负15V以内。

有人很好奇,为什么会看这两个参数?因为AB这两个引脚就是Drivers output和Receivers input。请看下图:

接线端子P1:

是用来连接外面需要通信的A和B电线的。(这个好像不用说啊!)
现在,每个元器件就介绍完了,接下来说说 为什么可以实现自动收发功能 。
你们最大的疑问就是:DI引脚本来是接TXD的,但是电路中直接接地了,那岂不是发送的数据会一直都是0?
答案就在下方。
发送数据过程:
发送数据,用的是单片机的TXD引脚,也就是说,在TXD引脚上表现数据。
例如要发送数据0x55,写成二进制就是0x01010101,TXD引脚上就会依次的用高低电平体现1和0。
当TXD发送0时 ,三极管不导通,DE接高电平,进入发送模式,485芯片会把DI上的电平反应到AB引脚上输出,因为DI已经接地,所以 AB引脚会传输0 。你看看,当TXD发送0时,AB引脚发送0。
当TXD发送1时 ,三极管导通,RE接低电平,进入接收模式,485芯片的AB引脚进入高阻状态,因为R5把A拉高,R4把B拉低,所以, AB传输的是1 。你看看,当TXD发送1时,AB引脚发送1。
总结 ,TXD发1,AB就发1;TXD发0,AB就发0。
接收数据过程:
接收数据,用的是单片机引脚RXD,也就是说,在RXD引脚上表现数据。
在接收数据的过程中, TXD引脚是一直保持高电平的 ,当TXD是高电平时,RE是低电平, 正好调理成了接收状态 ,然后485芯片的RO引脚(也就是接RXD的引脚)就会反应AB传输过来的数据。
知道了这个电路的接收和发送数据的过程,那就已经完全了解了。你现在如果感觉到还是迷迷糊糊,自己做一个电路,实践一下,思路立马会变得清晰。
作者:瑞生,
来源:科技老顽童/芯片之家(ID:chiphome-dy)
审核编辑:汤梓红
上一篇:PCIe总线的过去、现在和未来
从profibusDP转ModbusTCP,一网打尽转换技巧!