时间:2023-07-25 16:49
人气:
作者:admin
高灵敏度数字双极霍尔效应传感器
— SC2402 —
产品说明
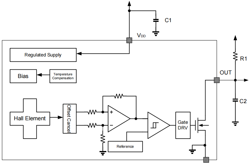
SC2402 是一种采用混合信号 BiCMOS技术设计的霍尔效应锁存器。
芯片在单个封装中集成了稳压器,动态失调消除系统的霍尔传感器,施密特触发器和漏极开路输出驱动器。
低工作电压和宽工作温度范围,使其适用于汽车,工业和消费类等应用。
稳压器可调节 2.5 至 24V 的电源电压,这使得芯片广泛适用于工业和汽车应用。
该器件提供 3 脚 SIP 封装(UA)和 3 脚SOT-23 样式封装(SO)。两个封装都是 100%无铅亚光镀锡引线框架。
功能框图:


芯片特征
1、超高灵敏度
2、斩波频率高
3、工作电压范围宽
--2.5 ~ 24V
4、工作温度范围宽
5、小封装
--3 脚 SIP -(UA)
--3 脚 SOT23 -(SO)
产品应用
1、电动工具
2、流量计
3、 阀门和电磁阀状态
4、无刷电机和传感器
5、接近开关
6、转速表
审核编辑:刘清
从profibusDP转ModbusTCP,一网打尽转换技巧!