时间:2023-07-14 15:44
人气:
作者:admin
ldo和dcdc的区别
LDO (Low Dropout Regulator)和DC-DC转换器(也称为降压升压转换器)是两种常见的电源管理技术,它们在电源调节方面具有不同的特点和应用。下面是LDO和DC-DC转换器之间的主要区别:
调节方式:LDO是线性稳压器,通过使用功耗较低的线性调节器,在输入电压略高于输出电压时直接将过多的电压转化为热量来实现稳压。而DC-DC转换器则采用开关调节的方式,将输入电压进行切换、调节和转换,通过控制开关管的导通和断开来调整输出电压。
效率:由于LDO是线性稳压器,其工作原理需要消散掉额外的电压差,因此效率相对较低。而DC-DC转换器采用了开关调节的方式,可以实现更高的转换效率,并且适用于较大的输入输出电压差。
压降:LDO在正常工作时需要较小的输入输出电压差(压降),通常在几百毫伏至几伏之间;而DC-DC转换器能够适应较大的输入输出电压差,可以实现更高的电压转换比,通常在几十毫伏至几伏之间。
输出电流:LDO通常适用于低功率应用,输出电流较小;而DC-DC转换器适用于较高功率应用,可以提供较大的输出电流。
成本和尺寸:由于LDO的设计相对简单,它通常较为经济和成本效益较高。DC-DC转换器由于采用了更复杂的开关调节技术,因此在一些特定的应用场合可能会更昂贵。此外,LDO在封装上通常相对较小,便于集成在芯片上,而DC-DC转换器的封装较大,需要较多的外部元件。
LDO适用于低功率、稳压要求不高的应用,成本较低;而DC-DC转换器适用于大功率、大电压转换比、高效率的应用。选择哪种电源管理技术取决于具体的应用需求和性
通常在进行系统电路设计时,需要设计电源模块电路,电源模块的作用是: 1、 设计开关按钮,控制外接电源对板子供电2、将外接的电压转换为自己系统主控芯片、各种模块芯片所需的电压( 5V、3.3V或2.5V等 ) 3、热过载保护、减少纹波、降低高频噪声的等作用。
本篇文章在Altium Designer软件中,利用电源隔离芯片、电源转换芯片设计了-种线性电源模块,整个模块由USB电源输入、电源隔离、电压转换三部分组成。
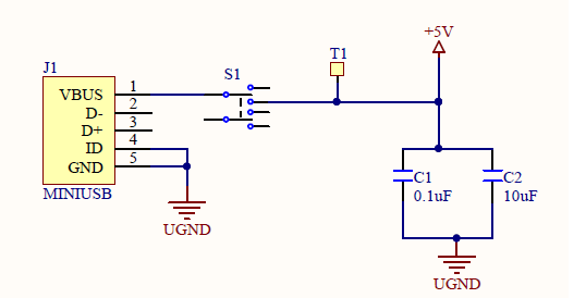
1、USB电源输入电路

板子通过USB线与外接电源连接,板上使用了MiniUSB接口, USB输出的5V电压经过六角自锁开关与后面的整个电路相连接为系统供电。加入T1测试点,方便测试输入电压。输出端采用了常见的电容去耦方法,-大-小两电容(相差两个数量级)。
2、电源隔离电路
在电源隔离电路部分,选用ADI公司的ADuM5000电源隔离芯片,它内部集成了隔离式DC-DC转换器,输出电压3 3V和5V可调,并在电路中加入旁路电容去噪声的作用。这里设计的是5V输入5V输出并加入测试点T2。

这里将隔离前后的两个地利用零欧电阻连接

3、电压转换电路
电压转换部分,利用AMS1117专门转3 3V的芯片,将隔离后的电压稳定在3.3V ,加入测试点T3。

終画的的PCB板如下:

编辑:黄飞
从profibusDP转ModbusTCP,一网打尽转换技巧!