时间:2023-07-14 17:12
人气:
作者:admin
近年来随着汽车的不断普及,车灯方面也在不断发展,由最开始的卤素灯发展为氙气大灯,再到现在的LED大灯和矩阵式LED大灯。
车灯对于汽车不仅是外观件更是汽车主动安全的重要组成部分。灯光在保证照亮前部道路的同时,还要确保不对对面车辆产生眩目影响。同时需要针对不同路况和不同载荷引起的灯光偏离进行调整,这就需要有车灯调光系统来保持装车后车灯的照射光型。
下面将带着大家跟小戴一起拆解看看采用FP7208 升压LED驱动模块做的升压车灯方案。
01
LED车灯的内部组成结构
车灯内部组成:远近光灯,驱动板,散热器,远近光切换模块。
车灯内部组成图
02
驱动板详解
驱动板上由LED升压驱动模块,LED降压驱动模块,以及其它组件的供电端子,本文主要介绍LED升压驱动模块。
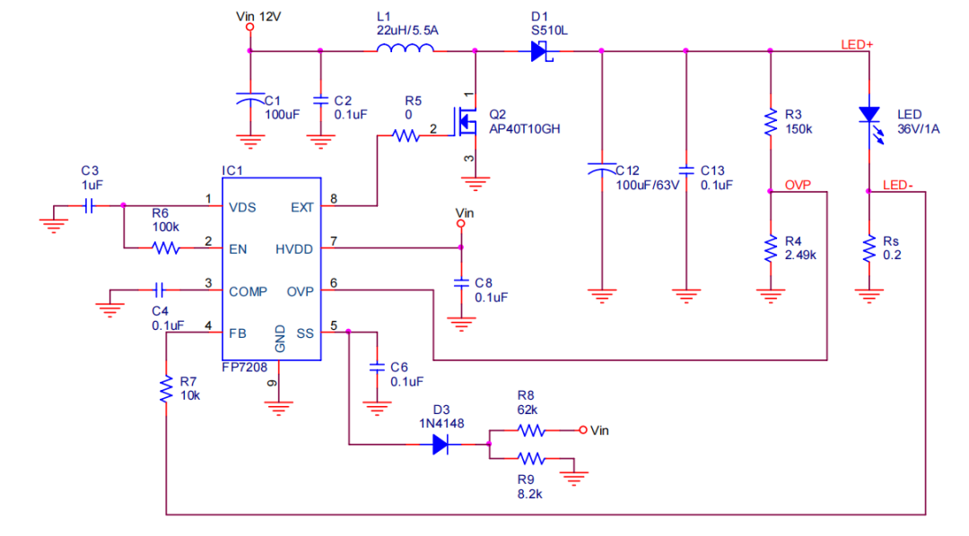
LED升压驱动模块,使用的是FP7208 LED升压驱动芯片作为核心,将12V 直流电升压到18V 给近光灯供电。
FP7208是针对LED驱动器的升压拓扑开关驱动芯片。它提供了内置的门驱动销,用于驱动外部N-MOSFET。误差放大器的非反相输入端连接到一个0.2V的参考电压。它具有由外部电容器设置的可编程的软启动时间,以及由外部电阻设置的过电压保护。LED电流可以通过一个连接到EN针脚的外部信号来调整。EN引脚接受直流电压或PWM信号。PWM信号滤波器组件包含在芯片中。
03
应用电路图

应用电路图
审核编辑:刘清
从profibusDP转ModbusTCP,一网打尽转换技巧!