时间:2023-07-19 11:39
人气:
作者:admin
电荷泵是一种增加或反转直流电压的电压变换器。例如,+5V可以转换为+10V或-5V(或更高/更低的值)。与升压转换器相比,电荷泵需要更少的元件和PCB空间,而且更便宜。然而,电荷泵的局限性在于它们只能提供相对较小的电流。由于低电流的限制,电荷泵最适合于信号(通信)或驱动LCD背光等应用。以往常见的应用是生成+3V至+15V和-3V至-15V的RS232通信收发器(如MAX232)。
原理
电荷泵的工作原理非常简单。我们了解电力的第一件事是,如果我们串联电池,则会增加电压。

另一个电力基础是电容器就像小型电池。

如果我们能用电压源给电容器充电,然后迅速将其与电压源串联重新定位,那么我们就能将电压提高一倍(就像将电池串联起来增加其电压的方式一样)。在电路中,可以用开关重新定位--无论是机械的(物理开关或电磁继电器)还是固态的(晶体管/二极管)。就产生负电压而言,这只是将电容器重新定位,使其带正电的一端与电压源的负端相连。

该原理也可以缩放,因为可以在电压源上并联充电任意数量的电容器,然后在堆栈中重新定位。

电荷泵原理图
在原理图上,上述配置可以按如下方式完成:

截图是在切换瞬间后拍摄的,这时电容器已经略微放电了。
电压反转如下所示:

当然,如果有任何负载,则电容器将立即开始放电,因此有必要在并联和串联配置之间不断来回切换电容器,以便继续充电。

为了在开关时保持输出电压相对恒定,我们可以在输出端添加另一个电容器。

这在一定程度上平滑了输出。

然而,让人来回拨动开关来运行电荷泵显然是不切实际的,为了保持一个相对稳定的输出电压,需要用一个大小适中的电容器进行非常快速的切换;因此需要一个快速的时钟信号来运行切换。
时钟电荷泵
在上述电路中,一个MC34063降压转换器将25V电压降至5V。开关晶体管集成在控制器内,因此不需要外部晶体管。控制器使用反馈电阻R2/R3监测输出电压,并在负载处保持一个恒定的输出电压。给定一个时钟信号,我们可以将该信号连接到一个电容器的负极,并通过一个二极管将电容器的正极连接到正电压源。

当时钟信号为低电平(0V)时,电容器将通过二极管向正电源电压充电(减去二极管上的电压降)。

当时钟信号为高电平时(电源电压,本例中为+1.5V),那么存储在充电电容中的电压将被加到其负极的电压之上,导致输出电压翻倍。

二极管可以防止电容器向电源电压放电,其结果是,时钟电压增加了一倍。

为了平滑输出电压,我们可以在输出端再加一个电容和一个二极管,防止它在时钟周期的低电平阶段反向放电。

我们现在有一个非常平稳的输出电压。

由于二极管上的压降(1.5V对于电源电压非常低,二极管上的压降比例相对较大 - 在5V/9V/等电源电压下相对较小)以及实际电子元件的非理想性质(如内阻),平滑输出电压不是输入电压的两倍, 然而,它被升压明显高于电源电压,我们可以通过调整原理和增加更多的泵级来进一步提升它。
Dickson电荷泵
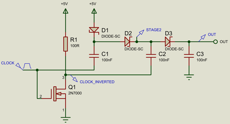
增加额外的泵级需要一个倒置的时钟。可以用一个简单的N-MOSFET和上拉电阻完成时钟倒置:

但是,这只适用于更高的电源电压,因为典型N-MOSFET的栅极阈值电压约为2.1V,因此此时我们将切换到+5V电源。
我们将倒置的时钟连接到第二阶段电容的负极:

让我们分析一下这是如何工作的(为了简单起见,忽略了二极管/晶体管上的电压降)。
最初时钟为低电平,第一级电容充电至电源电压(+5V)。第二级电容器还没充电,因为它的正极和负极引脚上都有电源电压。

接下来,时钟变成高电平,第二阶段像之前那样被充电到+10V。

现在,时钟再次变为低电平,导致倒置的时钟变为高电平,并将现在充电的第二阶段电容器提升到3倍电源电压(+15V)。

同样,由于二极管上的电压降和不完全理想的实际组件,输出电压不完全是+15V,但肯定是电源电压的两倍以上。

这个过程可以链接和缩放以产生任意高的输出电压。这种类型的电荷泵拓扑结构被称为Dickson电荷泵。
Marx 发生器
另一个有趣的设计是Marx 发生器:

在这个设计中,火花隙被用作开关。火花隙是相距一定距离的导体,一旦它们两端的电压高于绝缘体击穿电压(空气约为30kV/cm),就会导电。一旦所有并联电容器都充电,就会通过触发第一个火花隙来引发跨越火花隙的连锁反应。使用这种技术,可以产生数十万伏特的电位。
电荷泵IC
将我们的思维方式切换回普通电子产品,值得一提的是,有方便的集成电路(IC)可用,可以简化在设计中添加电荷泵的过程,只需要一个电源电压和两个电容器,例如行业标准TC7660。

还可以使用更先进的电荷泵IC,这些IC可以通过仔细控制驱动电荷泵的时钟,同时仔细监控输出电压来输出相对精确的稳压。
总之,电荷泵在不需要大电流输出的电压升压或反转的情况下提供了一种有趣又紧凑的低成本选择。
本文章版权归英国Labcenter公司所有,由广州风标电子提供翻译,更多信息可访问:https://www.labcenter.com/blog/sim-charge-pumps/
从profibusDP转ModbusTCP,一网打尽转换技巧!