时间:2023-07-13 09:45
人气:
作者:admin
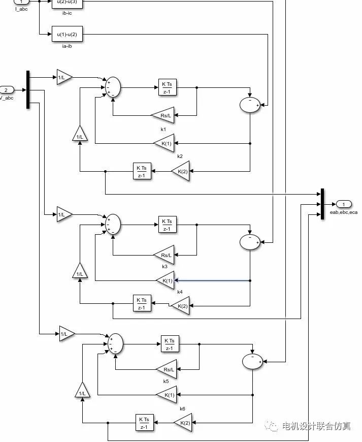
无刷直流电机的有位置传感器控制很多,但是无霍尔闭环控制在Simulink中很少见,通过对Simulink模型的认识,您将对无霍尔控制理解更加深刻
永磁同步电机的经典矢量控制也是常见,但是在Simlink中基于MTPA查表法也很少见,同样通过对永磁同步电机MTPA的实际模型,加入Simulink中,对实际电机性能和控制,您将有一个质的飞跃
总之,该两个模型比较实用,你值得拥有,模型结构及结果详情如下各种图片
Simulink的无刷直流电机BLDC无霍尔控制如下图









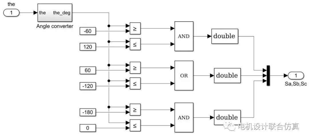
永磁同步电机MTPA查表法控制如下图:









上一篇:达林顿晶体管仿真设计案例分享
下一篇:达林顿晶体管输出特性仿真过程
从profibusDP转ModbusTCP,一网打尽转换技巧!