时间:2023-07-13 11:46
人气:
作者:admin
随着电力电子技术的飞速发展,开关电源的新技术在不断推陈出新,其中高频化备受人们关注。然而高频化在给电路带来好处的同时,也带来了一些问题,如开关损耗大,电磁兼容性能差等。面对这些问题,人们开始使用软开关来加以克服。
作为一种典型的软开关拓扑,LLC谐振变换器继承了软开关的很多优点,如开关损耗低,电磁干扰小,功率密度大,电源效率高等,此外,它还有其他软开关拓扑不具备的特性,如适合输入电压范围宽的场合,输出电压纹波噪声小等特性,这使它得到了广泛的应用。因此,研究LLC谐振变换器,具有重要意义和实用价值。
本文以基于LLC谐振变换器的高效开关电源为研究对象,介绍作为一种软开关的LLC谐振变换器的优缺点。接着对 LLC谐振变换器的稳压原理和工作过程做详细的阐述,研究 LLC谐振变换器通过不同参数的变化,进一步了解LLC谐振变换器的稳态特性,并结合电路,利用基波分析法,对主电路参数进行设计计算,并分析其稳压原理。
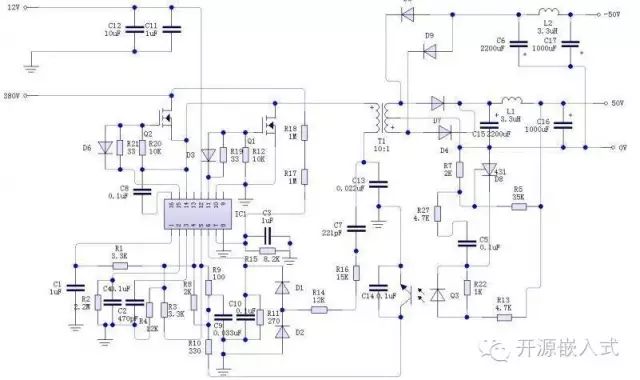
LLC开关电源的架构比较先进,一是效率高,能在90%左右;二是软开关,电流波形是正弦波;三是电磁幅射低等优点。方案采用元件好买,也便宜的L6562+L6599组合。
下面是电路图:
有源PFC部分

LLC电源部分

空载纹波测试

空载次级电压

电流波形,频率97.32K

次级电压波形

上一篇:500W储能逆变电源设计
从profibusDP转ModbusTCP,一网打尽转换技巧!