时间:2023-07-13 15:32
人气:
作者:admin
纯电动汽车上经常会看到配备异步感应电机和永磁同步电机的车型。那这两种电机技术有什么优缺点呢?随着小星通过蔚来ES6车型和蔚来汽车发布的相关专利来聊一聊吧。

↑动力电机能量传输示意图
动力电机的能量传输过程包括:能量储存系统的直流电能,在动力控制系统的功率控制下将直流电转换成交流电提供给电动机单元,电动机单元内的转子在交流电所产生的磁场的作用下旋转,从而将电能转变成机械转动力,通过输出轴将该转动力输出至变速箱单元,变速箱单元通过其内部的各齿轮机构的配合使该转动减速,并经过差速齿轮的调整后,输出至车轮的半轴。

↑异步感应电机(右)和永磁同步电机(左)内部结构
从异步感应电机和永磁同步电机的内部结构就可以很明显区分两种电机技术。永磁同步电机的转子为永久磁体,英文简称PMSM。而异步感应电机的转子不是磁体而是封闭线圈,也就是俗称的鼠笼结构,英文简称ACIM。

↑异步感应电机与永磁同步电机特性比较
那么异步感应电机相比较国内主流的永磁同步电机有哪些不同呢?首先,异步感应电机具有更高的转速极限,最高可达15000转每分钟。并且有更强的过载能力,最大可达额定值的5倍。同时异步感应交流电机具有结构坚固性好、成本低和可靠性好的优点。当然它也存在着短板,那就是,峰值效率最高95%略低于永磁同步交流电机的97%。另外电机的外形尺寸异步感应交流电机相比较永磁同步交流电机在相同功率下也要大一些。因此两种技术并没有孰优孰劣之分。而是根据不同的车型特性来匹配相应的电机技术,从而找到最优解。
异步感应电机具有高性能的特性。NIO ES8前后轴使用了两台专利的大功率感应电机。蔚来汽车通过相应的铜笼技术和电机水冷技术进一步提升了电机功率。是不是听不懂小星在说什么。记住一点就行了。此车型使用的电机技术与特斯拉相同,说明蔚来汽车成为少数几家掌握高性能感应电机设计的车企。
↑NIO ES8纯电动车型电机总成
如上提到异步感应交流电机具有众多优势,但是其电机尺寸较大的特点也成为巨大设计挑战。蔚来汽车通过专利技术巧妙优化电机总成的体积,解决了电机在前后轴有限空间内的布置问题。
蔚来汽车电机总成技术特点:

↑蔚来汽车电机总成爆炸视图
为了对异步感应交流电机体积优化,NIO ES8将传统的三相电机更新成了更高功率密度的六相电机。相应的蔚来汽车通过专利技术对逆变器体积优化,将电机总成的轴向长度880mm优化至700mm以内。其中逆变器内部功率板从轴向布置更改成垂直于轴向布置,并且使用高性能IGBT模块成为了优化的关键。

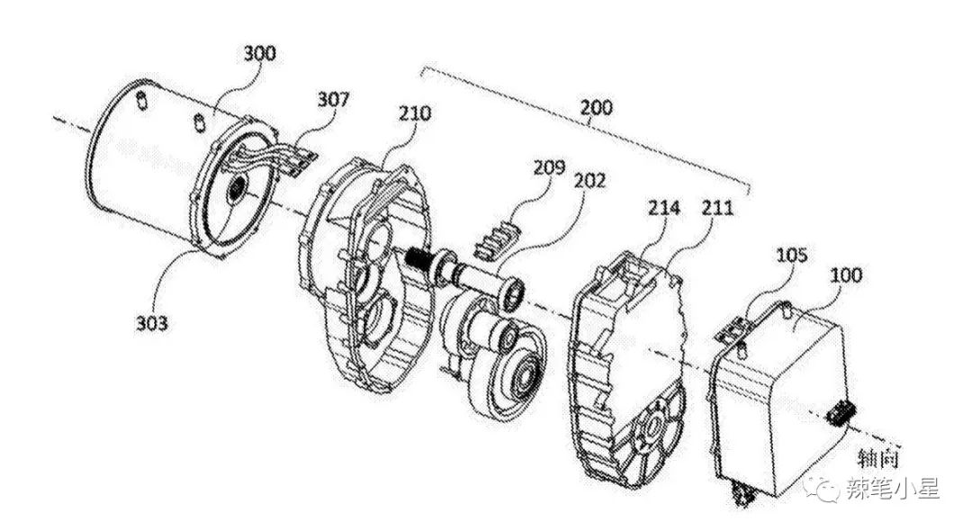
↑蔚来汽车电机总成细节专利申报图
根据蔚来汽车电机总成专利申报图所示电动机单元300、变速箱单元200、逆变器单元100的装配关系爆炸视图。电动机单元、变速箱单元、逆变器单元沿变速箱单元的输入轴202的轴向排布。变速箱单元设有用于穿插电动机单元与逆变器单元的电连接线路的干腔。能将电驱动系统的连接线埋入壳体之内,从而保护电连接线路并使电机总成更加简洁。
实际上异步感应电机和永磁同步电机各有优势,因此蔚来ES6就同时搭载了两种电机技术来根据工作状态充分发挥各自的优势。倾向于高速高性能表现的异步交流电机放置在后轴。而偏向于低速高效率的永磁同步电机布置在前轴。当中低车速时永磁同步电机工作,发挥其高效优势获得更长纯电续航。当高速路况时双电机同时工作,优化车辆加速性能。当减速时智能根据制动需求进行电机调配。普通制动由永磁同步电机进行制动能量回收,急减速则由双电机同时提供制动扭矩时回收能量。

↑蔚来 ES6智能工作模式
综上所述,异步感应电机和永磁同步电机各有优势,异步交流电机具有良好的高速高性能表现。而永磁同步电机具有优异的低速高效率特性。如何选择相应的电机技术实际并没有统一标准,更多的是针对车型需求去摸索最优解。
上一篇:SCR放电管瞬态特性
从profibusDP转ModbusTCP,一网打尽转换技巧!