时间:2023-07-05 09:23
人气:
作者:admin
现在手机、电脑中大多是 typec 接口,该接口可以充电、 OTG 功能(typec数字耳机)、typec 模拟耳机等,可你知道是谁在切换不同功能的线路吗?是切换 IC,比如:FSA4480、ET7480 等。

FSA4480

插入后,根据上面两个 cc pin 的检测,来识别有东西插入,并且根据两个 pin 脚的高低电平,区分不同的设备,然后控制切换开关,切换到 AP、Audio codec、DP controller 等线路。
FSA4480 详细参数:
支持音频检测路径
电源:VCC,2.7V 至 5.5V
USB高速 (480Mbps)
-3dB带宽:950MHz
USB高速RON:3Ω(典型值)
音频开关负轨功能:-3V至+3V
总谐波失真加噪声 (THD+N):-110dB;1.0VRMS
频率响应:20Hz至20kHz,32W负载
音频RON:1Ω(典型值)
高压保护:连接器侧引脚可承受20V DC
过压保护:VTH = 5V(典型值)
支持 OMTP 和 CTIA/AHJ 引脚分配
封装类型:WLCSP-25
封装尺寸:2.24mm x 2.28mm x 0.5mm
不含铅和卤素
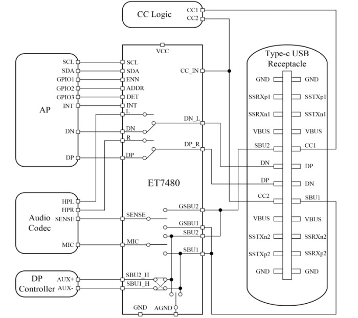
ET7480
ET7480 和 FSA4480 相似。

USB Type-C连接器中的各引脚极为靠近,相邻引脚的间距只有0.25mm,从上图可以看到 CC、SBU 引脚和电源引脚 VBUS 相邻,而根据 USB-PD 协议,VBUS 电压最高可高达 20V,因此 type-c 接口的插拔,扭转等动作很有可能造成 CC,SBU 接触到 VBUS 的高压,D+,D- 引脚虽然距离稍远,但仍有风险。
为了保护下游的器件,需要一种保护开关(虽然 TX/RX 也和 VBUS 邻近,但信号采用电容耦合的方式传输,电压不会传递到 TX/RX 端,一般外接 TVS 管保护)断开异常高压,同时此开关还能切换不同通道数据的传输。而 ET7480 正是一款很适合的电路。
ET7480 是一款高性能的 USB Type-c 端口多媒体开关,支持传输 usb2.0 信号,模拟音频信号和模拟麦克风信号。它支持 OMTP 和 CTIA 耳机标准的引脚检测和切换。公共节点引脚上集成过压保护(OVP),并且自动检测音频设备的拔出。ET7480 设有 I2C 通讯接口,可以通过主机进行方便的控制。

集成USB2.0(480Mbps)开关
-3dB带宽高达750MHz
音频通道
宽传输电平-3v~+3V
总谐波失真THD+N=-110dB
过压保护
可抗20V高压
支持音频 SENSE 通道
极小的芯片级WLCSP
封装WLCSP25 (2.31mm x 2.34mm)
审核编辑:刘清
上一篇:AC伺服电机的介绍和选型
从profibusDP转ModbusTCP,一网打尽转换技巧!