时间:2023-06-25 11:20
人气:
作者:admin
反激开关电源的连续模式CCM和不连续模式DCM的差异,主要体现在变压器设计上。这篇文章展开说明DCM将影响反激电源哪些技术参数。
如果受空间尺寸、物料成本限制,希望将反激开关电源设置在不连续模式DCM,则要求MOS管驱动占空比小于50%,通常设置最大占空比为45%,以减小变压器的电感值,从而减小变压器的尺寸。

初级绕组电感
在不连续模式DCM下,反激电源变压器的初级绕组电感值计算公式如下:

上图包含了四个公式,其中Pin指的是最大输入功率,Po指的是最大输出功率,Po=Pin×电源转换效率,转换效率可以取0.8,就可以看出前三个公式的本质是一样的,都是根据MOS管导通时刻电感储能P=0.5×Lp×Ip²,及伏秒积Uin×ton=L×Ip、D=ton/T推导得到,只是公式写法不一样。第四个公式是根据MOS管导通时刻电感储能P=0.5×Lp×Ip²,及功率的基本定义(功率是单位时间内的能量)推导得到。
对公式进行补充说明,Lm指的是反激电源变压器初级绕组电感值,Vdc min指的是直流输入电压最小值,Dmax指的是最大占空比,fs指的是MOS管的开关频率。通过以上公式,即可算出变压器初级绕组的电感值。
当确定了变压器初级绕组的电感值,即可算出初级绕组的峰值电流。
初级绕组峰值电流
设Ipk是初级绕组的峰值电流,设Iav是初级绕组的平均电流,则当电源设置为DCM时,Iav=0.5×Ipk×Dmax=Pin/Udc min。

次级绕组峰值电流及电流有效值
设Irms是初级绕组电流有效值,设Ispk是次级绕组电流的峰值电流,设Isrms是次级绕组电流有效值,则当电源设置为DCM时,Ispk=Ipk×匝数比,Irms=Ipk×√(Dmax/3),Isrms=Ispk×√((1-Dmax)/3)。

反馈回路
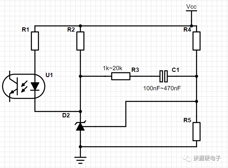
设置反激电源为不连续模式DCM,会影响以上几个参数的设计。除此之外,DCM的反馈补偿回路比CCM要相对简单,下图是实现反激开关电源系统稳定的典型应用电路,其中电阻R3和电容C1是频率补偿网络,R3的推荐取值范围为1k20k,C的推荐取值范围为100nF470nF。

上一篇:三极管驱动电路设计
下一篇:一文看懂TYPE-C相关专业术语
从profibusDP转ModbusTCP,一网打尽转换技巧!