时间:2023-06-29 11:29
人气:
作者:admin
1、工作原理
下图为电动转向系统结构原理图:

下图为电动转向原理图:



EPS系统的正向输入系统框图为:

EPS系统的逆向输入系统框图为:

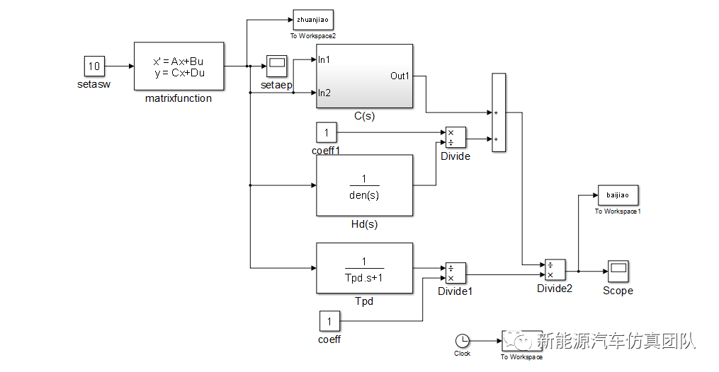
基于Simulink模型整体函数传递框图为:

2、电动助力转向系统数学模型及参数
2.1、系统的动力学分析
以方向盘为研究对象建立动力学模型:

以小齿轮为研究对象建立动力学方程:

2.2、电动机模型分析
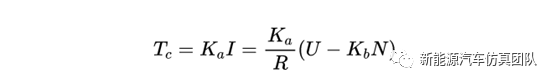
本系统采用直流电动机为驱动电机,额定电压为U,电感为L,电枢电阻为R,反电动势常数为Kb,电动机扭矩系数为Ka,转速为N,则有如下关系式成立:

当电动机趋于稳定状态,电感不发生作用,电流稳定时上式可简化为:

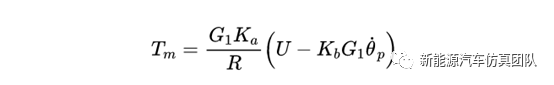
电动机输出扭矩为:

式中,

G1为电机减速机构传动比,则电动机作用在转向系统立柱的助力扭矩为:

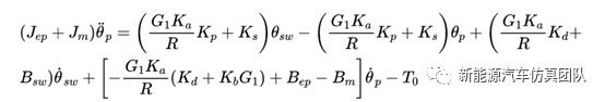
以电机为研究对象建立动力学模型:

式中,δ为前轮转角。
直流电动机有两种控制策略,比例控制和比例加微分控制(PD)。
若系统采用PD控制器来控制电机,则电机的驱动电压U为:

2.3、电动助力转向系统数学模型

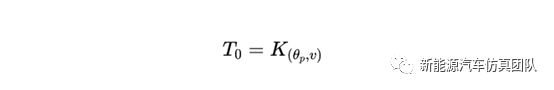
式中,T0为转向阻力矩,Mr为主要由原地转向阻力矩,Mz为回正力矩,车轮转向角α,侧偏角φ,车速v,行驶的路面,轮胎的类型及其气压,车身重量,前轴负荷及各个传动系统的摩擦力等相关的非线性的函数关系,为简化分析以下式来表达阻力矩:

上述方程为二元微分方程,为分析其特性建立矩阵方程,令:

据上述可得到矩阵方程:

系统的输入量为:

可得系统的状态方程为:

系统的输出方程为:

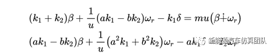
线性二自由度汽车模型方程如下:

递推过程此处简化,最终可得:


EPS系统的汽车和普通转向系统的汽车相比较,EPS系统的横摆角速度稳态增益小于普通转向系统。同时可以通过修改M文件中的参数值来获得在不同车速下的增益。
2.4、汽车EPS结构参数


%汽车质心侧偏角&横摆角对前轮转向角的传递函数参量%
%参量设置%
k1=-62715;%前轴侧偏刚度%
k2=-110128;%后轴侧偏刚度%
m=1956;%整车质量%
a=1.654;%前轴到质心的距离%
b=1.752;%后轴到质心的距离%
Iz=3984;%整车绕Z轴转动惯量%
L=3.406;%轴距%
u=20;%车速%
d=0.1;%前轮拖距%
R=0.1;%电枢电阻%
Wn=((k1*k2*L*L)/(m*Iz*u*u)+((a*k1-b*k2)/Iz))^(1/2);%汽车转向响应的固有频率%
K=m/(L*L)*(a/k2-b/k1);%稳定性因数%
Kv=250;
eta=(-m*(a*a*k1+b*k2)+Iz*(k1+k2))/(2*m*Iz*L*((1+K))^0.5);%汽车转向响应的阻力比%
Gbeta0=((1+m*a*u*u/(L*b*k2))/(1+K*u*u))*(b/L);%稳态侧偏角增益%
Gomiga0=(1/(1+K*u*u))*(u/L);%稳态横摆角速度增益%
Tbeta=-((Iz*u)/(L*b*k2))*(1/(1+m*a*u*u/(L*b*k2)));%
Tomiga=-m*a*u/(L*b*k2);
Ka=0.02;%电动机扭矩系数%
Kb=0.02;%反电动势常数%
Ks=1.5'%扭矩传感器扭转刚度%
Kp=1;%PD控制系数%
Kd=0.15'%PD控制系数%
Jep=0.06;%小齿轮当量总惯性矩%
Ir=0.08;%前轮当量转动惯量%
Jm=0.005;%电动机转动惯量%
G1=20;%电机减速机构传动比%
G2=20;%转向盘到前轮传动比%
Br=0.3;%前轮等效摩擦系数%
Bm=0.01;%电动机阻尼系数%
Bsw=0.1;%方向盘当量阻尼系数%
Bep=0.3;%小齿轮当量阻尼系数%
lamude=1+(Ka*Kp)/R*G1;%助力系数%
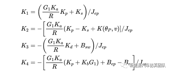
K1=(G1*Ka*Kp/R+Ks)/Jep%矩阵方程系数%
K2=-(G1*Ka/R*(Kp-Ks+Kv))/Jep%矩阵方程系数%
K3=-(G1*Ka/R*Kd+Bsw)/Jep
K4=-(G1*Ka*(Kp+Kb*G1)/R+Bep-Bm)/Jep
mel=G1*Ka*Kd*Ks/R;
Wp=(lamude*Ks/(Ir+Jm*G1^2))^0.5;
Tpd=mel/(lamude*Ks);
setapd=(Br+Bm*G1*G1+Ka*Kb*G1*G1/R+mel)/(2*(lamude*Ks*(Ir+Jm*G1*G1))^0.5);%PD控制器EPS系统阻尼比%