时间:2023-04-04 11:46
人气:
作者:admin
电动玩具基本原理设计主要包含主控(MCU)、电源管理和电机等部分,其中,电机部分作为整个系统的核心部分,其设计尤为需要重视。
在电机玩具应用中,电机一般常用为直流有刷电机,芯北科技CN8001A是用于驱动可逆电动机的H桥电动机驱动器,芯片功能非常完善,它可以驱动一台直流电动机、一台步进电机的单绕组或其他负载,可免除大量外围电路。对比TI的DRV8837拥有相近的性能和巨大的成本优势。同时,CN8001A拥有DFN2x2-8、SOT23-6、SOP-8或ESOP-8封装。可以Pin to Pin兼容同封装DRV8837,方便使用者进行方案的快速切换,节约研发成本。

为了电路设计的稳定和安全性,CN8001A可以提供高达0.8A的输出电流,且具有过流保护和过热保护功能,实现更加复杂的功能逻辑。面对电机的应用需求,其极宽的供电电压范围(2V~6V),也为更加多样的系统设计提供可能性。

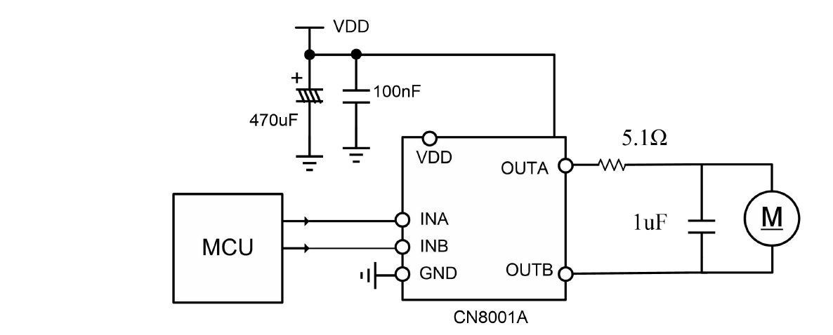
应用框图
芯北科技H桥电机驱动CN8001A特点:
1、提供2V至6V宽功率范围,0.8A最大连续输出;
2、高于2A的峰值电流能力;
3、具有过流保护点2.5A;
4、具有低MOSFET导通电阻:Rhs=0.3Ω,Rls =0.15Ω;
5、提供正向,反向,惯性或制动输出模式;
6、适用于广泛的MCU控制逻辑,输入逻辑迟滞;
7、提供热关断以及过流保护功能;
随着市场越加火热,芯北科技H桥电机驱动CN8001A在玩具车应用上将会更加具有高性价比。同时由于进口芯片的供货问题,***在价格和交期上将会更加有优势。
注:如涉及作品版权问题,请联系删除。
从profibusDP转ModbusTCP,一网打尽转换技巧!