时间:2023-06-04 16:58
人气:
作者:admin
目前市面上的蓝牙音箱大多仍然还是采用USB-micro接口,充电功率只有5-10W,不仅充电效率慢,而且蓝牙音箱想接U盘还要多设置一个USB-A母座,加上TF卡槽,3.5MM耳机接口,显得多而繁杂。
蓝牙音响
虽然现在有不少厂商也采用了Type-C接口,但是只作为一个充电接口,对于跨时代的type-c接口来说,多少有点大材小用, 那么有没有办法,让一个type-c接口既可以充电,又可以接OTG?比如不充电的时候可以接U盘,而且应急的时候甚至可以当一个移动电源反向给手机充电。
音响
答案是肯定的,单C口想做可充电可OTG,那就必须用到PD协议芯片,让单C口作为一个DRP,在接适配器的时候,蓝牙音箱作为UFP,通过CC通讯向适配器申请电压, 比如申请9/12V电压给内置锂电池快速充电;在接U盘的时候,蓝牙音箱转为DFP,对外输出5V给U盘供电,同时读取U盘中的数据去播放音乐。
音响
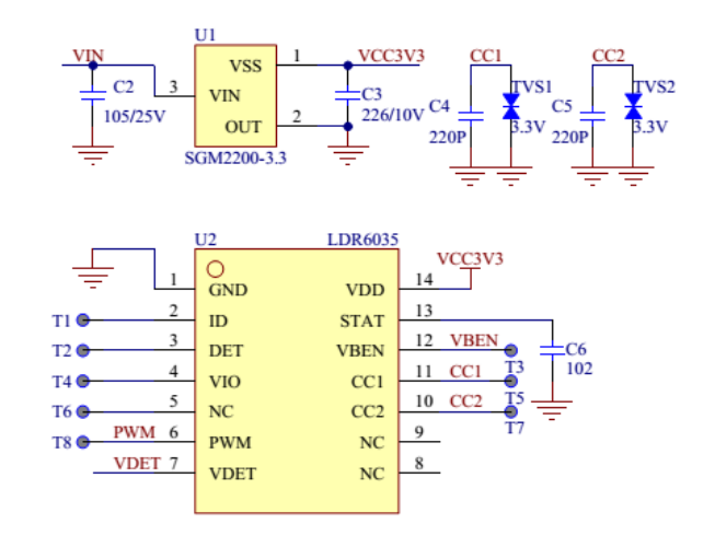
我们了解到一颗名为LDR6035的PD协议芯片,就是专为蓝牙音箱单C口可充电可OTG设计的,作为一颗DRP芯片,在不同的使用场景下,通过CC通讯识别插入的设备不同会自动切换DFP/UFP,这使得蓝牙音箱省去了多个接口的成本,产品设计也可以更简约。
音响
LDR6035是乐得瑞科技针对 USB Type-C 标准中的 Bridge 设备而开发的 USB-C DRP 接口 USB PD 通信芯片。 可以实现切换 Data Role 功能,提供予智能设备(电脑,平板,手机) PDO 及 REQUEST 协商,自动进行 DR_SWAP 转为 UFP 模式。

原理图
LDR6035特点:
SSOP-16 封装,外围精简
支持 USB PD 2.0,兼容 USB PD 3.0
提供予设备5V PDO 及 REQUEST 协商
自动进行 DR_SWAP 转为 UFP 模式

原理图
主要应用场景:
1.USB TYPE-C 蓝牙音箱
2.USB Type-C 智能小家电
参考方案部分原理图如下:

原理图
从profibusDP转ModbusTCP,一网打尽转换技巧!