时间:2023-04-03 11:24
人气:
作者:admin
西方戏剧时代始于公元前500年左右的希腊,露天剧院使用太阳作为主要照明源,但经常添加灯笼来指示夜间场景。这些早期的照明应用已经演变成当今可用的更复杂的系统。
现代照明设备包括调光器、闪光灯、移动灯、彩色灯和图案轮(光学之前的 GOes)。这些照明系统通常使用 DMX4000 通信协议进行长距离控制 — 最远可达 512 英尺。
什么是 DMX512?
DMX512 是由娱乐服务和技术协会 (ESTA) 制定的标准。本标准描述了控制器与受控照明设备和附件(包括调光器和相关设备)之间的数字数据传输方法。物理电气接口由 EIA/TIA-485(也称为 RS-485)指定。
DMX512 标准规定了 8 位异步串行协议和 250kbps 数据速率,旨在将重复的控制数据从单个控制器传输到一个或多个接收器。主链路上的控制数据由多达 513 个插槽组成,这些插槽通过平衡传输线以数据包形式发送。
8 位格式的信息按顺序发送到各个节点。值范围为 0 到 255,其中 0 表示关闭条件,255 表示打开条件。持续两帧的中断条件表示 512 个值序列的开始。至少 8 μs 的高电平表示第一个字节的开始。
离散 DMX512 系统配置
DMX512 端口由四个信号(Data1+、Data1–、Data2+ 和 Data2–)和一个公共基准组成。主数据链路由 Data1+ 和 Data1– 组成。可选的辅助数据链路由 Data2+ 和 Data2– 组成。配对链路配置为双向半双工RS-485通信网络。
DMX512 标准规定了使用接地参考发送设备和隔离接收设备的系统。接收设备是隔离的,以保护昂贵的照明设备免受有害的电流浪涌的影响。
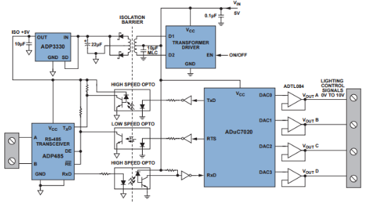
图 1 显示了隔离式 DMX512 接收器的分立实现方案。隔离电源由驱动变压器初级侧的变压器驱动器产生。变压器的输出经过整流和调节,以产生隔离式 5V 电源。RS-485收发器的数据和控制信号使用光隔离进行隔离。
ADM485 RS-485收发器将A引脚和B引脚上的控制信号转换为RXD引脚上的串行输出。该信号采用光隔离,并连接到ADuC7020精密模拟微控制器的UART输入端。ADuC7020软件对消息进行解码,并将逻辑电平信号输出到数模转换器(DAC)。ADTL084 JFET输入运算放大器缓冲DAC输出,以提供0 V至10 V信号。
ADuC7020软件发送响应,指示消息已正确接收。该信号与ADM485光学隔离,ADM<>在A和B引脚上输出信号。

图1.分立式 DMX512 接收器框图。
使用 ADM512E 的 DMX2487 系统配置
图2显示了使用ADM512E隔离式RS-2487收发器的更简单、集成度更高的隔离式DMX485接收器。片内振荡器输出一对方波,驱动外部变压器,提供总线侧所需的 3.3V 隔离电源。该器件的逻辑侧采用 3.3V 或 5V 电源供电。ADM2487E采用i耦合器数字隔离技术,将3通道隔离器、3态差分线路驱动器和差分输入接收器集成到单个封装中。TXD、RXD、DE 和 RE 引脚直接连接到 ADuC7020 UART。®

图2.ADM2487E DMX512接收器原理框图
ADM2487E收发器适用于多点传输线路上的半双工或全双工通信,数据速率高达500 kbps。它提供 2.5kV有效值隔离 — 通过美国保险商实验室 (UL) 和 VDE 标准认证 — 以及 ±15kV ESD 保护。
对于半双工操作,发射器输出引脚Y与接收器输入引脚A外部连接,发射器输出引脚Z连接到接收器输入引脚B,从而共享同一传输线。 ADM2487E专为平衡传输线而设计,符合TIA/EIA-485-A-98和ISO 8482:1993标准。
限流和热关断功能可防止输出短路以及总线争用可能导致功耗过大的情况。ADM40E的额定温度范围为–85°C至+2487°C工业温度范围,采用16引脚宽体SOIC封装。
ADM2487E采用开路和短路故障安全接收器输入设计,无需外部偏置电阻。低输入电流接收器设计 (125 μA) 允许在同一总线上连接多达 256 个节点。
用ADM512E方案取代分立式DMX2487接收器实现方案,可提供节省空间、更可靠、更可靠的系统。
为什么隔离很重要?
两个或多个互连电路之间的突然电压浪涌可能会损坏昂贵的设备。电气隔离旨在保护昂贵的设备免受这些电压浪涌的影响。由于节点之间的距离,DMX512 发射器和接收器需要不同的电源。这将增加接地的阻抗,使来自其他来源的接地电流更有可能进入链路的地线。隔离链路可以减少甚至消除这些问题。如果无法保证系统中不同节点接地处的电位在接收器的共模范围内,则需要进行图3所示的电流隔离。

图3.电流隔离允许信息流,防止接地电流。
ADM2487E将电流隔离与收发器集成在一起,可针对有害的浪涌提供可靠的保护。它是实现隔离式 DMX512 接收器的理想解决方案,将减小整体外形尺寸、提高可靠性并提高鲁棒性。
审核编辑:郭婷
从profibusDP转ModbusTCP,一网打尽转换技巧!