时间:2023-03-27 09:22
人气:
作者:admin
前文谈及,在车载应用中(如T-BOX),对于高速信号的传输,PHY是冉冉升起的新星;而对于较低速信号的传输,CAN仍是必不可缺的成员。未来的T-BOX,很有可能需要将车辆的ID、油耗、里程、轨迹、车况(门窗灯、油水电、怠速等)、速度、位置、用车属性、车辆配置等都展现在车联网及移动车联网上,而这些速率要求相对较低的数据传输,靠的正是本文的主角CAN。
CAN总线由德国博世公司于上世纪80年代提出,至今已经成为了汽车中不可或缺的重要组成部分。为满足车载系统的不同要求,CAN总线又分成高速CAN和低速CAN。高速CAN主要用在对实时性要求高的动力系统的控制,如发动机、自动变速箱、组合仪表等。低速CAN主要是用在对实时性要求较低的舒适系统和车身系统的控制,如空调控制、座椅调节、车窗升降等。在本文主要谈及的是高速CAN。
虽然说CAN已经是非常成熟的技术,但是在汽车的应用中仍是面临着各种挑战。本文将会细数CAN目前面临的种种挑战,并介绍相关的应对技术。最后,还将详细介绍TI在CAN应用中的优势所在以及相当“硬核”的产品
挑战一:EMI性能优化
随着汽车中电子化密度逐年增加,对车载网络的电磁兼容性(EMC)提出了更高的要求,因为当所有元器件集成到同一系统时,必须要确保即便是面临着嘈杂的环境,各个子系统仍需按照预期正常工作。而CAN所面临的重大挑战之一,就是共模噪声所引起的传导辐射超标。
理想情况下,CAN使用差分链路传输可以有效防止外部噪声耦合。但实际应用中,CAN收发器并非是理想的,即便是CANH和CANL存在极细微的不对称,也会产生对应的差分信号,从而导致CAN的共模分量(也就是CANH和CANL的平均值)不再是一个恒定的直流分量,而是变成与数据相关的噪声。有两种不平衡会导致这种噪声:一种是稳态共模电平在显性和隐性状态下的不匹配引起的低频噪声,这种噪声模式频率范围很广,表现为一系列均匀间隔的离散谱线;另一种则是CANH和CANL在显隐性之间转换时存在时间差而引起的高频噪声,由数据边沿跃迁产生的短脉冲和干扰组成。下图1则是典型的CAN收发器输出共模噪声的例子。黑色(通道1)为CANH,紫色(通道2)为CANL,绿色则表示CANH和CANL的总和,其值等于在给定时间点上共模电压的两倍。

图- 1 典型的CAN收发器CANH/CANL的输出和共模噪声
由于共模信号可以通过辐射或传导耦合到系统的其他组件上,所以这种共模噪声将会直接影响电磁干扰的性能。根据(IBEE) Zwickau测量得到的传导辐射干扰结果一般会与OEM的限制线一同绘制,如图2所示。

图- 2 典型的CAN收发器的传导干扰
在图2中,收发器的传导干扰在低频和高频区域都超过了OEM要求。为了降低排放,通常会加入共模扼流圈进行外部滤波。虽然加入共模扼流圈可以有效降低排放,但却会带来其他的问题。
首先最明显的缺点是在增加了PCB的面积以及器件成本;其次扼流圈引入的串联电感与CAN总线的寄生电容会产生谐振,从而导致谐振频率处噪声增加。图3即为扼流圈电感引起的共模噪声。这种窄带噪声特别难控制,因为扼流圈电感和总线寄生电容因系统而异;还有就是扼流圈电感会增加总线上高瞬态电压的风险。电源或电池短路等故障条件会导致共模电流的突变。这既发生在短路、连接/断开的时候,也会发生在显性和隐性状态之间转换的时候。当流过扼流圈电感的电流迅速变化时,在驱动电路的CAN端也会产生很大的电压。在某些情况下,该电压可能超过CAN收发器的瞬态过电压处理能力,并导致永久性损坏。

图- 3 扼流圈电感引起的共模噪声
如果我们既要达到减少排放的目的,又希望避免扼流圈带来的众多缺点,不妨考虑一下另一种解决方案:减少CAN驱动导致的共模噪声输出。这听起来很简单,但是需要半导体制造商的精心设计。在隐性和显性状态下,需要严格控制CANH和CANL电压水平,以确保CAN总线波形尽可能保持平衡;此外,在显隐性之间过渡时,需要匹配好CANH和CANL线之间的过渡时间和时间偏差,以限制高频段的共模噪声。TI的TCAN1042-Q1 CAN收发器的瞬态波形如图4所示,图5是相应的传导干扰排放。

图- 4 CANH/CANL输出和共模噪声

图- 5 汽车故障保护CAN总线的传导排放
由图4、图5可以看出TCAN1042-Q1输出级匹配良好,输出共模噪声非常低。即便不用外部的共模滤波组件,辐射排放性能也能符合OEM的要求。虽然共模扼流圈广泛应用于汽车工业,但对于新的高性能CAN收发器,并不需要配备扼流圈。减去扼流圈使CAN总线实现更小的PCB面积、更低的BOOM成本,同时避免了电路谐振和感应电压峰值等问题。
挑战二: 低功耗模式的需求
当汽车的电子元件增加时,电量的消耗当然也会增加。由于汽车是在有限的电池供电下运行的,如何能够达到添加更多功能的同时又不会过多增加电池的消耗?答案是低功耗模式!
在低功耗模式下,器件允许切掉部分系统以减少消耗,从而避免每个子系统都处于全功率模式,使得响应时间变慢。这可以通过改变系统通讯来实现。CAN收发器传送来自总线的消息,通过发出进入待机状态的命令来指示何时不需要功能,直到需要时再将其唤醒。然后,CAN将消息传递到各自的控制器-通常是MCU,指示MCU将系统置于低功耗状态。如果是使用更先进的收发器和基于系统的芯片(SBC),通过一颗器件即可处理此过程的多种功能(转换为低功耗状态或唤醒)。
Tl的CAN收发器在设计时充分考虑了这些因素,从而可以实现正常待机、静音和睡眠模式。所有这些模式均允许系统以节能的方式运行。TI CAN收发器的数据手册中都提供了功耗值。如下图6为TCAN1042-Q1,该器件支持带有总线唤醒功能的低功耗待机模式(standby)。待机模式电流为uA 级别。

图- 6 TCAN1042-Q1 数据手册的功耗情况
当然,CAN收发器所面临的挑战还有很多,比如速率、延时、ESD保护、耐压等等。由于篇幅问题就不一一展开。
助力于T-BOX的TCAN1042-Q1
作为汽车应用的新热点T-BOX,需要通过CAN采集车辆的位置、车况、轨迹等多种信息。而TI的明星产品TCAN1042-Q1符合 ISO1189-2 高速 CAN物理层标准,满足T-BOX应用的基本要求,其特点列举如下:
不需要共模扼流圈,EMI性能良好;
具备低功耗待机模式及远程唤醒请求特性;
标准传输速率为2Mbps,CAN FD 传输速率可达5Mbps;
总线故障保护耐压有±58V、±70V两个版本以满足不同的系统需求;
IEC-ESD性能良好,满足±15kV IEC61000-4-2标准,无需外置TVS管;
超短的环路延时,仅为175 ns;
更好的热性能。
TCAN1042-Q1有多个版本,区别以后缀标明:
“H”:带H---BUS FAULT PROTECTION达±70V;不带H---BUS FAULT PROTECTION达±58V;
“G”:带G---5Mbps;不带G---2Mbps;
“V”:带V---集成3V电平偏移(VIO);不带V---没有集成3V电平偏移(VIO)。
事实上,除了TCAN1042-Q1,TI还有更多相关的CAN产品供大家挑选,其芯片内部简图以及区别也已列举如下表1所示。
| 型号 | 芯片内部简图 | 区别 |
|
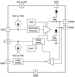
TCAN1042-Q1 Standard Product |

|
支持带有总线唤醒功能的低功耗待机模式(standby)。 待机模式电流为uA 级别。 |
|
| TCAN1051-Q1 |

|
支持只听模式(silent)。 CAN驱动器被禁用,接收器正常,可继续将CANH和CANL的差分信号转换为RXD端子上的数字输出。 只听模式电流模式为mA级别。 |
|
|
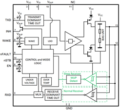
TCAN1043-Q1 Standard Product |

|
带有唤醒和故障检测功能。 唤醒功能:除了总线唤醒外,WAKE引脚还允许CAN从本地事件中唤醒。 故障检测功能:包括多种保护和诊断功能,如线路短路检测和电池连接检测。 |
|
|
TCAN1044-Q1 Standard Product |

|
支持带有总线唤醒功能的低功耗待机模式(standby)。 CAN FD支持高达8Mbps的数据传输速率。 I/O 电压范围扩展为1.8V 至 5V。 |
|
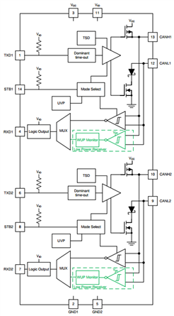
| TCAN1046-Q1 |

|
双通道CAN。 支持带有总线唤醒功能的低功耗待机模式(standby)。 CAN FD支持高达8Mbps的数据传输速率。 I/O 电压范围扩展为1.8V 至 5V。 |
|
|
TCAN4550-Q1 Standard Product |

|
SBC (System Basic Chip) ,集成 CAN FD 收发器和带SPI 的 CAN FD 控制器,可以为不支持 CAN FD 的MCU实现端口扩展或 CAN 支持。 集成BUCK,可为CAN收发器提供 5V电源。 支持待机(standby)、睡眠(sleep)和防护(protected)模式。 CAN FD 速率高达 8Mbps,且 SPI 时钟速率高达 18MHz。 |
表- 1 TI的CAN收发器对比
需要注明的一点是,车规级的TCAN1042-Q1 / TCAN1043-Q1 / TCAN1044-Q1 / TCAN4550-Q1都是属于TI的通用器件 (Standard Product),其性价比以及交期都是相当不错。
| AUTO CAN | P/N | Data Rate | Description |
|
5V |
TCAN1042-Q1 | 5 Mbps | 70V Bus fault, EMC Optimized, |
| TCAN1043-Q1 | 5 Mbps | 70V Bus fault, Wake/INH | |
| TCAN1044-Q1 | 8 Mbps | 58V Bus fault, P2P with TCAN1042/51 | |
| TCAN4550-Q1 | 8 Mbps | SPI to CAN FD Controller |
表- 2 TI汽车级通用接口
综上所述,TI的多种CAN接口芯片(如TCAN1042-Q1)可满足汽车应用如T-BOX中低电磁干扰的、低功耗、ESD性能优良、高耐压、低成本、高性价比等众多要求,是相当“硬核”的CAN收发器!
审核编辑:郭婷
上一篇:AUTOSAR CAN网络管理
下一篇:CAN为什么比RS-485更好?
从profibusDP转ModbusTCP,一网打尽转换技巧!