时间:2023-03-28 10:52
人气:
作者:admin
本文介绍了Maxim的大量RS-485收发器的特性。器件可满足半双工或全双工操作、低至 2.5V 的电源电压、高达 ±15kV 的 ESD 保护、250kbps 至 12Mbps 的数据速率、用于低辐射噪声操作的压摆率受限器件、使用开路或短路电缆的故障安全操作、用于扩展网络的正常 1 单位负载至 1/8 单位负载以及低功耗关断操作的要求。
Maxim制造了一个看似令人眼花缭乱的RS-485驱动器和接收器阵列。本应用笔记解释了Maxim产品线的不同特性,从而帮助您选择最适合您需求的器件。以下是各种功能的说明以及要记住的其他重要事项。
数据速率和压摆率限制
在RS-485系统设计过程中的某个时间,会确定适合该系统的最大数据速率。然后有必要选择能够以这种速度运行的物理RS-485设备。选择额定速度等于或大于所需数据速率的设备。知道了这一点,您可能想知道选择最快的可用设备是否有任何缺点,如果它们可能矫枉过正。答案是肯定的!
虽然快速器件确实可用于高数据速率和低数据速率,但使用比所需速度更快的器件存在缺点,包括更高的辐射发射和更容易发生不当端接。
发生辐射发射是因为RS-485中使用的布线将充当天线。RS-485试图通过使用双绞线电缆和平衡发射器来最小化辐射发射。这背后的想法是,顾名思义,平衡发射器将产生两个相等但相反的信号,这些信号以双绞线的形式沿着两根导线发送。由于导线实际上彼此重叠,因此它们将倾向于辐射与另一根导线传输的信号完全相反的信号。这具有相互抵消的效果,理想情况下不会产生净辐射发射。这往往工作得很好,但是,就像工程中的所有东西一样,它并不完美。不可避免地,一些辐射发射会泄漏出来。通常,信号中的频率分量越高,电缆越长,情况就越糟糕。
这同样适用于电缆端接。由于布线的距离和数据速率,必须特别注意传输线效应。RS-485电缆的两端应正确端接在电缆的特性阻抗中,以防止反射。电阻和电缆容差等可能导致这两种阻抗不匹配。这将导致反射,从而降低噪声容限,并最终导致数据丢失。与辐射发射类似,通过电缆发送的频率分量越高,电缆越长,反射就越有可能影响您的系统。
压摆率限制可以帮助低速系统解决上述两个问题。压摆率限制的工作原理是降低RS-485信号的边沿,从而减少信号的高频分量。比较图 1 和图 2 中的图。

图1.MAX3485E发送125kHz (250kbps)信号的驱动器输出波形和FFT图(a);MAX3483E的驱动器输出波形和FFT图,发送125kHz (250kbps)信号(b)。

图2.比较MAX3483和MAX3485以125kHz (250kbps)发射的时域图特写 (a);比较MAX3486和MAX3485以1.25MHz (2.5Mbps) (b)发射的时域特写图。
在图1中,a和b都显示了以485kbps(250kHz)传输的RS-125信号。图1a是使用MAX3485E拍摄的,MAX12E不受压摆率限制,速度高达1Mbps。图3483b是使用压摆率限制MAX250E拍摄的,MAX1E的最大数据速率为2kbps。在图2a中,傅里叶变换显示的频率分量远远超过<>Mbps。这些高频元件对于产生更高数据速率所需的漂亮方形边缘是必要的。压摆率限制部分的傅里叶变换表明,<>MHz以上的频率分量几乎消失了。随着这些高频分量从信号中消失,围绕压摆率限制器件设计的系统将倾向于减少辐射,并且不太容易受到端接失配的影响。

图3.比较MAX3486(顶部,无压摆率限制)和MAX3483(底部,压摆率限制)的上升沿,使用120欧姆阻抗电缆,端接220欧姆不正确。
表1比较了三种不同的RS-485器件。MAX3485是该系列中速度最快的,支持速率高达12Mbps。MAX3483具有压摆率限制,工作速率可达250kbps。MAX3486是两者之间的折衷方案,最大速度为2.5Mbps。
| MAX3483 | MAX3485 | MAX3486 | |
| 最大数据速率 | .25Mbps | 12Mbps | 2.5兆字节 |
| 过渡时间 | 最大 1200nS | 最大 25nS | 最大 60nS |
| 传播延迟 | 最大 1500nS | 最大 35nS | 最大 70nS |
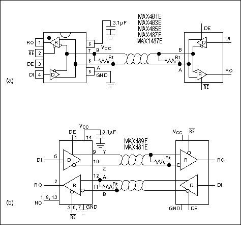
全/半双工
RS-485的设计方式是,双绞线上一次只能有一个发射器处于活动状态。有了这个约束,在图 4a 所示的系统中,盒子 A 可以向盒子 B 传输数据,或者盒子 B 可以向盒子 A 传输数据,但两者都不能同时传输数据。这称为“半双工”。另一方面,全双工系统将允许同时进行双向通信。全双工系统可以使用RS-485进行设计,但需要在节点之间铺设两条双绞线电缆,如图4b所示。一根双绞线专用于在一个方向上传输信息,另一根双绞线专用于在相反方向上传输数据。每个系统需要略有不同的物理设备。图5a显示了一个典型的半双工器件,图5b显示了一个典型的全双工器件。

图4.半双工RS-485系统(a);全双工RS-485系统。(二)

图5.系统中使用的半双工部件(a);系统中使用的全双工部件。
由于半双工部分必须能够在同一双绞线上发送和接收,因此发射器的输出引脚和接收器的输入引脚连接在一起。全双工部分将发射器和接收器分开。此外,半双工器件将始终具有驱动器使能引脚(图中为DE)。这是必需的,因为在接收数据时发射器必须三态。全双工部件可能有也可能没有驱动器使能引脚,这取决于它是否为多点系统而设计。
软件可选
从1年2001月1485日起,Maxim将生产三个可以全双工或半双工运行的部件。它们是MAX1486、MAX3089和MAX6。这在可能需要同时连接到全双工和半双工系统的系统中很有价值。图1485所示为MAX<>。注意标有 H/F* 的引脚。当该引脚被拉低时,半双工接收器被禁用;当它被拉高时,全双工接收器被禁用。

图6.MAX1485/MAX1486可配置为全双工或半双工部分。
2.5V/3.3V 和 5V 电源
根据EIA/TIA 485 Rev A规范,RS-485变送器在加载1欧姆时必须具有5.5V至27V的差分输出电压。通过精心设计和低压差发送器,这可以通过运行低至2.5V的电源来实现。因此,仅采用3.0V至3.6V电源供电的系统可以使用Maxim的3V系列器件,并符合RS-485规范。
需要注意的一个特殊部件是MAX3471。该器件的额定工作电压范围为2.5V至5.5V。因此,MAX3471在电池供电系统中特别有用。例如,使用3AA电池的系统在电池为新电池时的典型工作电压范围为4.5V,当电池即将耗尽时,典型工作电压范围为2.7V。MAX3471的宽工作范围允许器件直接由电池供电,无需任何会增加系统成本的电源转换器。
| 零件示例 | 电源电压 |
| MAX3483E系列 | 3.0V 至 3.6V |
| MAX3080系列 | 4.75V 至 5.25V |
| MAX3471 | 2.5V 至 5.5V |
1 单位负载,1/4 单位负载,1/8 单位负载
“单位负载”是由EIA 485规范创建的假设单位,旨在帮助RS-485系统的设计人员确定每根电缆可以连接多少个接收器/发射器。该规范认识到,可以连接的设备数量在很大程度上取决于每个部件对系统的负载。部件对系统的负载越大,可以使用的部件就越少。为了量化这一点,发明了“单位负载”。所有RS-485部件都应根据这些单位负载的分数或倍数来表征其负载。例如,MAX487被描述为1/4单位负载器件,而MAX3485被表征为1单位负载器件。这基本上意味着MAX487的负载将比MAX1低4/3487,因此,如果系统仅使用MAX487,则系统可以连接多达四倍的MAX3487。
最终,一根双绞线最多可连接 32 个单位负载。这 32 个单位负载可以是零件的任意组合。例如,32 x 1/4 单位负载部件加上 16 x 1 单位负载部件可以在系统中成功使用。目前,Maxim生产的器件为1单位负载、1/4单位负载和1/8单位负载。下表显示了每种示例。
| MAX3485 | MAX487 | MAX3085 | |
| 每对双绞线的最大发射/记录数 | 32 | 128 | 256 |
| 单位负载 | 1 | 1/4 | 1/8 |
高静电保护
所有Maxim器件的每个引脚均采用ESD保护结构,以防止在处理和组装过程中遇到的静电放电。Maxim的标准RS-485器件在所有引脚上提供≥2kV ESD。Maxim的±15kV保护器件通过在其驱动器输出和接收器输入端提供(人们可能怀疑的)±15kV保护来改善这一点。生活中的一切都是有代价的,而增加的ESD保护需要支付少量的额外费用。±15kV保护部件通常与标准器件具有相同的引脚排列和功能,因此无需修改电路板布局即可轻松替换这些器件。MAX485和MAX485E就是两个这样的器件的例子。MAX485具有标准保护级别,而MAX485E具有±15kV保护。重要的是要注意我们的零件在ESD冲击期间的反应。这些部件不仅不会因低于其额定值的ESD撞击而损坏,而且还可以继续正常工作,而无需回收电源。此外,它们在上电、断电和关断时具有 ESD 冲击保护。
| 标准美信RS-485部件 | ±15kV 保护部件 | |
| 驱动器输出和接收器输入引脚 | ≥ ±2kV | ≥ ±15kV |
| 所有其他引脚 | ≥ ±2kV | ≥ ±2kV |
故障安全操作
RS-485系统中可能会出现四种常见的故障情况,可能导致错误数据。通过专门设计的输入级,Maxim的故障安全器件设计用于防止这些条件下出现错误数据。
RS-485系统可能遇到的四个常见故障如下:
系统中的所有发射器都处于关机状态。
接收器未连接到电缆。
电缆有一个开口。
电缆短路。
RS-485规定接收器的输入门限在±200mV差分之间。这基本上意味着,如果接收器上的差分电压为0V,则输出状态不确定。不幸的是,除非另有设计,否则这正是上面列出的每个故障中发生的情况。更糟糕的是,如果接收器的阈值非常接近0V,则耦合到其中的任何噪声都足以触发阈值并导致输出颤振。这种颤动可能显示为信号并混淆系统。Maxim的故障安全器件,如MAX3080,通过-50mV至-200mV的接收器门限解决了这一问题。对于这些器件,如果由于故障条件,输入级两端出现0V电压,则保证输出为逻辑高电平。此外,接收器具有50mV的噪声容限。所有这些都是在符合RS-485规范的同时完成的。
关闭
关断功能的唯一目的是节省电量。将器件置于关断状态可显著降低其电源电流,从而降低功耗。使用MAX3483可以说明节能的示例。正常工作期间,典型电源电流为 1.1mA。关断时,电源电流降至2nA!使用关断时要考虑的一个重要方面是从关断状态到有效输出所需的时间。对于MAX3483,这可能需要长达3μS的时间。MAX3485在最坏情况下可将这一时间缩短至900nS。
审核编辑:郭婷
从profibusDP转ModbusTCP,一网打尽转换技巧!