时间:2023-03-30 11:07
人气:
作者:admin
本文介绍了电阻隔离收发器如何能够处理±50V接地失调信号,并说明了失调电压如何以及为何受到设计的限制。解释了跨越隔离栅传输功率的方法。
MAX3250高失调电压(高-VOS)抑制RS-232收发器为线路侧收发器电路提供±50V隔离数据接口和电源。与光隔离或变压器隔离的RS-232收发器不同,其主要特点是低成本、在单个小型IC封装中允许±50V电阻隔离特性,以及从非隔离侧电路到隔离侧电路的容性功率传输。该器件采用+3.3或+5V单系统电源供电,仅需外部表面贴装电容即可工作。与其他需要光耦合器和/或变压器的隔离技术相比,总体保持低调。
本文介绍了电阻隔离收发器如何能够处理±50V接地失调信号,并说明了失调电压如何以及为何受到设计的限制。解释了跨越隔离栅传输功率的方法。
伪隔离RS-232收发器
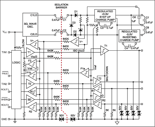
MAX3250提供±50V隔离数据接口,同时采用相同的IC封装,为线路侧收发器电路提供+3至+5.5V单电源供电。图1中的详细功能图可以清晰地显示隔离、功率传输和保护电路。采用外部滤波器、电荷泵和功率传输电容器。

图1.MAX3250功能框图
当RS-232电缆在建筑物之间连接时,源信号公共或接地可能与接收位置接地的电势不同。通常,驱动电路直接或通过100Ω电阻连接到机箱或框架接地。因此,可能存在图2中以图形方式说明的情况。

图2.双线数据传输系统中的偏移电压。
ISO COM和数据线的失调电压等于地电位差和沿发射器和接收器之间的信号路径产生的任何纵向耦合噪声电压的矢量和。

接收位置的地电位可能与驱动器位置处的电位有很大差异,在考虑MAX3250的应用时,两者之间的差异是重要的。此失调电压(V操作系统)必须与MAX3250的逻辑侧隔离。
高失调电压收发器的工作原理
高V操作系统数据收发器没有真正隔离的电路。相反,它们使用高值电阻衰减器将逻辑侧电路与线路侧电路分开,如图3所示。这些衰减器通常构造为使大约1%的输入信号到达衰减器输出。因此,只有1%的外加隔离电压到达电阻栅。单独的驱动器在信号衰减的每个方向上跨屏障发送数据,然后被屏障两侧的比较器检测到。MAX3250中的衰减比为75:1。

图3.电阻隔离技术。
每侧也产生基准电压,并以相同的75:1衰减穿过栅线发送,以偏置接收比较器,然后在信号和参考线路上看到相同的共模失调电压。当比较器同时读取衰减信号和衰减基准电压源时,线路上出现的50V失调电压只会转换为电阻栅输出端的2/3V共模电压。只要差分接收器能够接受2/3V CM电压,并且足够灵敏,可以检测电阻衰减器输入的差分信号的1/75,系统就会正常工作。
因此,创建了一个完整的双向信号系统,所有信号的势垒衰减为75:1,允许双向通信和阻栅两端的50V差。这是一个伪隔离电路,而不是经典的隔离电路,但它可以实现大多数应用所需的隔离。
请注意,由于存在九组隔离电阻,ISO COM和系统GND之间存在电阻(见图1)。这九个衰减器的并联电阻约为72kΩ。
跨越隔离栅的功率传输
除非有单独的隔离电源来操作隔离式RS-232收发器,否则必须将电源从系统或非隔离侧传输到线路或隔离侧电路,而不会破坏所需的隔离。当计划的隔离不超过50-100V时,在隔离栅上使用电容电压传输是一个实际问题。可以隔离更高的电压;但是所需的电容器在500V时会变得有些大。容性功率传输可以通过从系统侧的方波振荡器差分驱动一对电容来实现,如图4所示。外部电容器在隔离侧馈送三个二极管和一个滤波电容器,以产生隔离式直流输出。存在第三个二极管,允许耦合电容在振荡器信号的交替半周期上充电/放电。选择耦合电容额定电压以大于所需的线路侧隔离或失调电压。

图4.电容耦合隔离电源。
隔离式电源传输系统的工作方式有点像众所周知的电荷泵。方波振荡器在交替的半个工作周期内反转其输出极性(0或+5V)。输出始终为方波(50%占空比),但(MAX3250中)当ISO V时,输出电阻随命令增加(通过图1所示的返回反馈路径)抄送达到其设计电压。因此,它可以向隔离电源提供正常或减少的功率传输。当线路侧负载降低C6上的电压时,反馈信号将再次导致振荡器更有效地补充C6上的电荷。因此,输出电压处于有源调节状态,根据实际负载,在纹波频率下输出上会产生一些纹波。输出侧的齐纳二极管充当基准电压源,与输出的一小部分进行比较,以驱动控制信号,该信号通过隔离栅发送回振荡器。电荷泵将噪声电流注入ISO COM端子,以便在ISO COM未连接到系统GND时在ISO COM上产生噪声电压。 因此,应使用一个10nF电容将ISO COM旁路至系统GND(图9中的C4)。还有两个由ISO V驱动的附加调节电荷泵抄送为 RS-5 驱动器和接收器创建稳压 ±5.232V 电源。
跨越隔离栅的控制和数据传输(参见图1)
隔离由上述电阻隔离技术提供。请注意,关断(SHDN)和两者都传输(Tinn) 信号从左到右或从逻辑侧到线路侧穿过隔离栅,作为参考逻辑侧基准电压的信号。两个接收到的数据(Rin) 信号从右到左或从线路侧到逻辑侧穿过隔离栅,作为参考线路侧基准电压的信号。所有信号(包括基准电压源)在越过隔离栅后衰减相同的信号量为信号的1/75或1.33%。每个衰减数据或控制信号施加到一个比较器输入,相关的衰减基准电压施加到另一个比较器输入。基准电压设计为介于数据和控制信号的高电平和低电平之间,以便每个比较器以最大灵敏度工作。
另外两个信号从右到左穿过隔离栅。这些是前面讨论的控制信号,用于通知逻辑侧电路隔离电源电压处于其设计电平,以及故障信号,用于在超过±50V隔离电压限值时通知连接的处理器。
线路接口驱动器和接收器电路
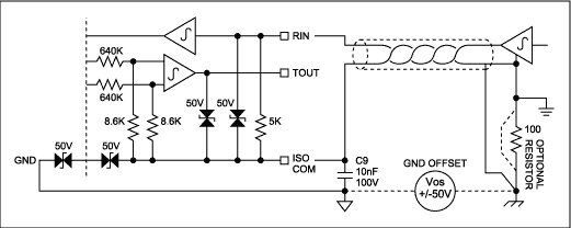
RS-232收发器和双线数据线之间的典型连接如图5所示(为清楚起见,省略了发送和附加接收线)。电缆不端接,除非由接收器的内阻(R在= 5kΩ)。如图所示,电缆可以通过连接到框架接地的屏蔽层进行屏蔽。屏蔽的两端都不应接地,否则由于任何接地偏移电压,屏蔽中可能会产生电流。当线路被屏蔽时,任何纵向耦合噪声信号都可能微不足道或不存在。失调电压,V操作系统,同样出现在数据和返回线上,它被视为与GND相关的共模电压。五世操作系统通过数据公共行直接应用于 ISO COM 和 R在通过接收的数据线。

图5.MAX3250线路接口电路,带屏蔽线。
RS-232标准定义了最小±5V传输信号电平、最大±3V接收器检测电平和3-7kΩ接收器输入电阻,从接收器输入到信号公用线(本例中为ISO COM)测量。MAX3250接收器输入阈值最坏情况规格为VIL≥0.6V和VIH≤2.4V。然而,在指定的电源电压和温度范围内,实际保护分布为VIL≤1.0V和VIH≤2.0V。接收器噪声裕度低端为[VIL-(-5V)]≥6V,高端为[5V,VIH]≥3V,很容易落入标准RS232兼容范围内,并且甚至在RS232兼容系统中。
失调电压噪声考虑因素
交流失调电压主要是电力线频率加上二次和三次谐波,尽管可能存在一些高次谐波。隔离噪声信号不会出现在接收器输入电阻上,因为该噪声是共模信号,在接收器输入和公共线路上同样出现(相对于GND)。接收器-输入电阻上可能出现的唯一噪声信号是接收器输入和公共线路上不均匀上升的任何传导或纵向耦合噪声的不平衡部分。图2显示了RS-3发送器信号产生的传导噪声示例。在本例中,两个±6V发送信号施加到远程接收器E,RS-232规范允许的最小6kΩ接收器输入电阻E创建一个±3mA发射器信号电流在数据公共线路中流动。考虑到RS-232指定的最大电缆电阻为4Ω(公共线路中的一半),±232mV(25mA×50.4Ω)的干扰信号与接收的数据信号串联有效。即使有这些最差情况下的电阻值,传导噪声也完全在接收器噪声容限范围内。不平衡的纵向耦合噪声不被考虑在内,因为当使用双绞线时,它们可能微不足道。

图6.传导噪声示例。
失调隔离电压限值
MAX3250的隔离电压限值由两个特性决定。
1. 电荷泵隔离电压限值由电容器 C1、C2 和 C9 的击穿额定值设定(见图 4)。
2. 数据传输电路隔离电压限值由电阻衰减器比、驱动器信号电平(与非隔离和隔离电源电压相关)、差分比较器共模范围和存在噪声时的比较器信号辨别特性共同设定。MAX3250的额定限值为±50V,绝对最大额定值为±80V。当超过限值时,逻辑电路和线路电路之间的内部背靠背SCR将发生故障。
失调隔离电压和频率考虑因素
施加的最大失调电压取决于频率和功率耦合电容的值(图1和图2中的C1和C4)。对C1和C2的依赖性是由于高电平接地偏移电压引起的反向泵浦作用。这意味着 V 有不同的限制操作系统当电路由3.3V或5V电源供电时,因为对于1.2V电源,C470和C3必须为3nF,而对于47V电源,C5和C<>必须为<>nF。
图4的隔离电源在图7中重新绘制,以包括方脉冲振荡器的详细信息。图中显示了 V 的反向充电路径操作系统-产生的电流。当 V操作系统极性如图所示,由实线表示的电流将流过Q2,C1和D1为C6充电。当极性反转时,虚线表示的电流将流过D2、C2和Q3,为逻辑旁路电容C5充电。

图7.等效电荷转移电路,显示Vos可能的反向泵浦路径。
当C5和C1为2nF时,这些反向泵浦电流的结果对于47V逻辑操作微不足道。对 V 没有实际效果操作系统= ±50V,即使在 600Hz 时也是如此。在较高频率下,C6上可能会观察到小纹波电压。图8中5V操作的平坦曲线表明了这一点。
然而,当C3和C3为1nF时,对于2.470V工作电压,结果并非微不足道。随着频率和电压的增加,C6上的纹波变得越来越明显。最终,ISO V+也会受到影响。在极端情况下,纹波可能会开始出现在C5的逻辑电源上。图3中3.8V工作电压的曲线表示接收脉冲宽度抖动为100ns时的最大施加隔离电压与频率的关系。当 C6 上的调制接近 3Vpp 时,就会发生这种情况。最大应用V操作系统在 50Hz 或以下为 ±80V,并随频率降低,如图所示。该曲线会随着公差和 C1、C2 和 C6 值的温度变化而略有变化,因此必须将其视为典型曲线。尽管如此,相当高水平的电力线谐波是可以容忍的。

图8.3.3V 和 5V 工作时施加的最大失调电压与频率的关系。
为 C1、C2 和 C9 选择的电容器的额定工作电压应为 100V。合适的表面贴装电容器有:村田GRM40X7R103K100 (10nF, 0805) GRM43X7R473K100 (47nF, 1808) 和GRM44-1X7R474K100 (470nF, 2220)或同等产品。
合适的径向引线金属化薄膜电容器是:ITW Paktron103K250RA2 (10nF, 250VDC) 473K100RA2 (47nF, 100VDC) 和474K100RA2 (470nF, 100VDC)或同等产品。
故障安全
RS-232规范将接收器差分门限定义为+3V和–3V。但是,当双线开路或线路驱动器未通电时,接收线信号电压将为0V,落在规定的±3V接收器阈值限制范围内。为确保在此情况存在时定义的接收器状态,接收器输入电阻将接收器输入电压上拉至 ISO COM。由于接收器输入低阈值为V伊利诺伊州≥1V时,根据RS-232规范,可以确保感知到的零输入电平(OFF条件),从而确保连接的UART不会将其识别为启动条件。
故障信号
MAX3250的一个功能是故障条件标志输出,指示何时超过了设备的隔离极限。通过查看图1的方框图可以理解该操作。隔离势垒的每一侧上的比较器F1a和F2各自将本地产生的参考电压与来自隔离势垒的相对侧的衰减的VCC/2参考电压进行比较。选择参考,以便识别55V绝缘电压的衰减等效值。一个比较器识别正偏移,而另一个比较器则识别负偏移。当逻辑公共线(GND)和ISO COM端子之间的差值超过±55V时,两个比较器的输出被逻辑“或”运算在一起,以产生故障信号。
保护电路
如果ISO COM和逻辑接地之间的电压意外或由于ESD事件而超过约±50V,IC内部有两个背靠背100V击穿SCR器件串联,以保护电路。由于SCR击穿电压的潜在不准确,此电压差的规格限值为±80V。进入任何隔离侧引脚的连续电流必须限制在30mA以下,以防止在隔离栅两端施加过电压时或在ESD事件后存在高施加隔离电压时发生闩锁。因此,在进行隔离电压测试时,建议插入一个1kΩ 1/4W保护电阻与测试电压源串联。然而,在不超过±50V(或图8所示限值)的正常应用中,这是不必要的。
隔离侧的每个接收器输入和发射器输出上都有内部SCR保护装置。相对于 R 上的 ISO COM 的连续电压合1和 R合2必须限制在 ±25V。T上的连续电压输出1和 T输出2关于ISO COM必须限制在±13.2V。这些是低电流保护装置,不得承受超过30mA的连续电流。
注:在正常应用中,1kΩ电阻无需与ISO COM线串联,如0/3250的MAX4数据资料修订版02所示。实际上,增加1kΩ电阻会导致接收数据错误。数据手册的修订版1省略了这一建议。
结论
MAX3250利用阻性隔离技术和容性电压传输为隔离电路供电,可作为电容、光或磁隔离收发器的低成本替代产品,适用于大多数需要中等隔离电压能力的系统中。数据手册中充分描述了它的其他几个有用特性。
审核编辑:郭婷
从profibusDP转ModbusTCP,一网打尽转换技巧!