时间:2023-02-28 14:19
人气:
作者:admin
前言:
最近在调试设备时由于电脑没有串口需要USB转串口的设备才能进行调试,调试485接口时还需要另外一个USB转485的设备,感觉不是很方便,于是自己动手设计了一个USB转232、485、UART TTL三合一的接口转换器,方便调试。
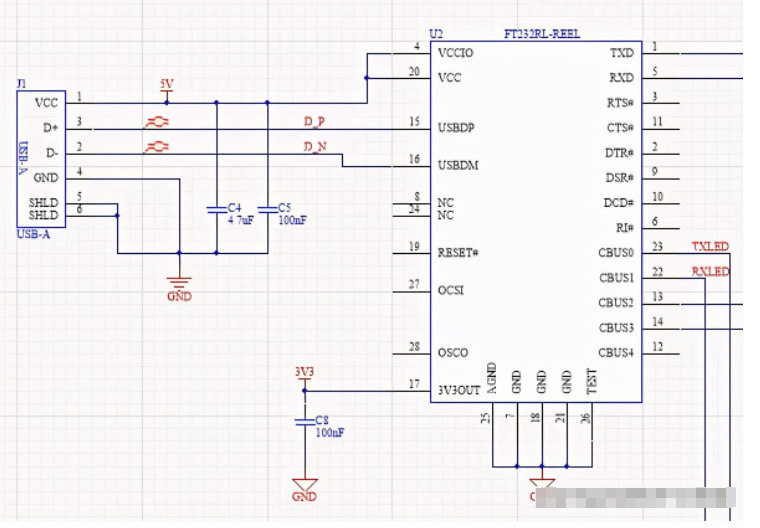
FT232芯片简介

FT232RL芯片引脚分布
使用该芯片进行USB转串口设计十分方便,且性能稳定,该芯片内部集成了晶振,3.3V电源,使得外部器件十分少就可以完成总线转换。为了芯片工作在正常状态下,需要将TEST引脚接地。
部分原理图

FT232RL芯片原理图

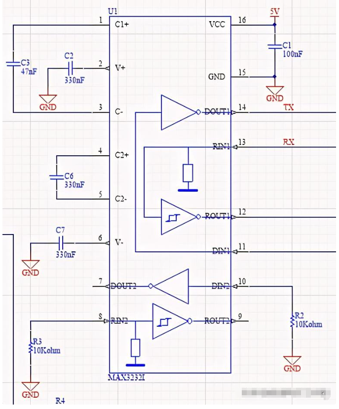
RS232串口部分原理图
由于该RS232电平转换芯片采用5V供电,所以C3,C2,C6,C7的参数需要根据手册上的提示进行调整,该值与3.3V供电时是不同的。

电荷泵电容值选择

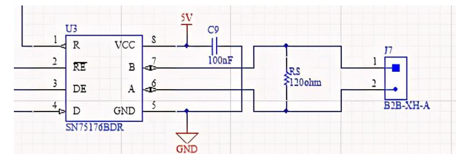
RS485电路
PCB图
完成原理图设计后,开始进行PCB设计,PCB完成后如下

PCB 3D正面

PCB 3D侧面

PCB 平面图
从profibusDP转ModbusTCP,一网打尽转换技巧!