时间:2022-09-22 11:24
人气:
作者:admin
pos机(刷卡机)为提高人们的生活水平带来了极大的便利,得到力量迅速的推广和应用。各个大学的学生食堂在近几年几乎都使用上了POS机。从早期的打孔的金龙卡到现在各种各样的IC卡及相应的POS机,它们都无一例外地采用了RS-485总线。这是由RS-485总线的特点决定的:传输距离远(1200米)、软件简单(RS-232协议)。
现在随着食堂越来越多、POS机越来越多,距离越来越远,POS机的可靠联网成为一个新的问题。本文介绍了典型的某大学东校区的食堂POS机联网解决方案。本方案经过承包厂家的反复比较、试验、实施,最后成功地应用并且长期稳定运行了多年。

波士光纤多机应用POS联网
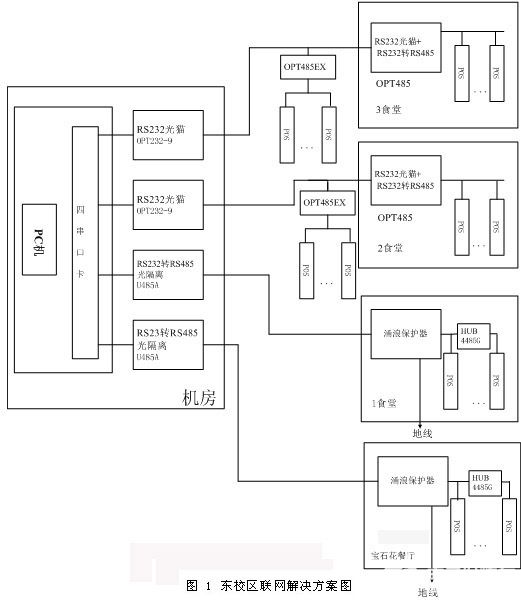
东校区的食堂POS机联网解决方案如图。机房位于1食堂内并且距离宝石花餐厅很近。但是2食堂和3食堂距离机房比较远,并且是两个大食堂,POS比较多。
作为控制POS机的PC机配了一块4串口扩展卡,扩展出了4个RS-232口。每个RS-232口用于一个食堂或者宝石花餐厅。其中2路RS-232通过U485A型号的光电隔离RS-232/RS-485转换器转为RS-485口、另外2个RS-232口通过OPT232-9型号的RS-232/光纤转换器转为光纤传输。
在实施过程中遇到的一个典型问题就是RS-485总线中能够挂接的POS机的数量。如果一条RS-485总线中挂的RS-485过多,就会出现无法通信的问题。波仕电子的解决方案是在光纤线路中串接型号OPT485EX的光纤中继转换器,将过多的POS机从原来的全部挂在OPT485上改善为分别挂在OPT485和OPT485EX上。在同一个光纤网中,OPT485EX的数量不受限制,这样扩展挂接多个POS机都没问题。在1食堂和宝石花餐厅的RS-485总线扩展POS机数量的方法是用型号HUB4485G的RS-485集线器将RS-485总线扩展为4路。
采用串口光纤传输的优点:通信距离远,多模光纤4000米,每加一个光纤中继转换器再增加4000米,在这样的传输距离下通信速率可以高达115200bps。
系统软件
系统软件分成PC机和POS机两部分。
PC机多串口卡实现对各个POS机的控制。为了操作方便,PC机控制软件设计了一个虚拟键盘,所有操作均通过点击鼠标实现。PC机与POS机的握手协议也较为简单,8位数据中位7为“1”时表示传送的是地址信息,为“0”时表示传送的是数据信息,各个POS机通过读取各自的地址设备码来确定PC机是否要求与其通信。图2为PC机的主程序流程框图。

波士光纤多机应用POS联网
各个键的功能分述如下,点击地址选择键将弹出一个窗口,供用户输入1~32的地址,以选择需要通信的POS机。周期设置键可以设置连续测量,或每10分钟至每天测量一次。通过时钟设置键可以设置POS机的时钟信息。通过点击测量/停止键,可以启动或停止POS机的工作。点击接收数据键可以接收当前被选中的POS机的所有测量数据,并生成一个由用户定义文件名的数据文件。如果要查看接收到的数据,可以点击显示数据键。在显示数据的窗口内还可以完成打印功能。
POS机的软件主要完成数据采集、处理、存储以及和PC机通信的任务,分为如下几个模块:数据采集、数据通信、数据显示、数据打印以及键扫描。图3所示的是POS机与PC机的通信软件流程图,POS机采用的是中断处理方式。当POS机响应中断时,首先判断PC机送来的是否为地址信息(即位“7”是否为“1”),如果是地址,则POS机读取本机的地址设备码进行判断。若地址相符,就接收PC机以后发来的数据,并根据送来的数据,进行各种处理。

波士光纤多机应用POS联网
为便于对POS机中的读卡器进行检测和维护,硬件上设计了显示接口、键盘接口和打印接口,软件模块中包含了显示、打印以及键扫描程序模块,这样在需要对POS机维护时,接上系统配置的硬件,POS机就可以独立工作。
该系统经实际应用证明,运行正常,数据测量准确。
从profibusDP转ModbusTCP,一网打尽转换技巧!