时间:2022-08-07 10:18
人气:
作者:admin
科技的发展让我们离“束缚”越来越远。对于各类电子产品来说,充电器是非常重要的配件。当我们向移动和便携式设备充电时,当前比较普遍的方法是用有线充电器进行供电,但是疯狂缠绕的充电线让处于万物便捷时代的我们觉得失去了自由。
在这种情况下,无线充电技术正在走向市场。
无线充电技术不用通过连接器作为媒介,不需要常规意义上的充电器和电源线,只需放在充电座上就可以充电。与有线充电相比,无线充电不仅在安全性、灵活性、通用性等方面具备多重优势,还可以减少频繁的充电对设备充电接口的损耗。
无线充电最早可以追溯到1893年。特斯拉当时通过两个线圈点亮了一盏灯,用的正是无线充电技术。其实,如今无线充电的基本原理还是这样,即发射线圈通过感应交流电流产生交变的磁场,使接收线圈中产生电流,实现无线电能传输。

图1:特斯拉无线电能传输试验原理图
(图源:高工锂电网)
目前常见的无线充电技术主要有电磁感应式、电磁共振式、电场耦合式。当前手机无线充电大部分采用电磁感应式无线电能传输技术,发射线圈安装在在充电座上,接收线圈安装在手机背面,当手机靠近充电座的发射线圈时,磁场会让接收线圈产生感应电流。在整个过程中能量由电能转化成磁场场能再通过感应线圈感应生电,最终完成充电的过程。
作为未来重要的消费电子潮流,无线充电近年来呈现出技术成果加快转换、产品规模化量产稳步上升的趋势。这点尤其体现在手机等智能电子设备领域。伴随着智能手机产业的快速发展,手机无线充电的“军备竞赛”正开展地如火如荼,各个手机厂商都卯足了劲推出功率越来越大的新品。
早在2014年,苹果便推出无线充电的AppleWatch;2015年,三星推出了支持无线充电服务的手机,并相继推出多款搭载无线充电手机服务的手机与无线充电器。不过,受限于无线充电器充电功率较低、充电时易发热等问题,无线充电在初期推广并不顺利。
自2020年以来,无线充电技术迅速发展,各大手机厂商均推出了自身的无线充电方案。2020年10月,苹果将AppleWatch的充电方式嫁接到iPhone上面,推出了支持15W功率的Magsafe磁吸无线充电。该方案通过磁铁的吸引力,使无线充电器与接收线圈能够准确定位、配对,提升充电效率。
与苹果、三星相比,在高功率快充方面的新技术尝鲜中,国产手机厂商们跑得更快。华为、OPPO、小米等部分品牌智能手机早已实现50W无线充电,并且更高功率的无线充电产品还在继续推出。2020年7月,OPPO发布了65W AirVOOC无线闪充;同年10月,小米展示了80W的无线快充解决方案,甚至120W的无线充电技术都已准备就绪。

图2
(图源:小米)
可以看到,芯片和终端厂商们正在将无线充电往更高功率、更快充电速度上推进。除了在手机端快速渗透外,无线充电也在加速向笔记本、智能手表、手环、扫地机器人、耳机以及汽车领域拓展。
无线充电技术在一定程度上打破了时间和空间的限制,万物互联的时代需要无线充电技术的加持。可以预见无线充电技术在未来将会有非常广阔的应用前景。
无线充电“功率竞赛”落幕
就在各大厂商准备在无线充电功率方面大干一场的关键时刻,工信部正式出手,开始严格管控无线充电功率,拟规定所有生产、进口在国内销售、使用的移动和便携式无线充电设备额定传输功率不超过50W。

图3:
工信部《无线充电(电力传输)设备无线电管理暂行规定(征求意见稿)》
据了解,该意见稿目的在于规范无线充电(电力传输)设备有序使用无线电频谱资源,避免对各类依法开展的无线电业务产生有害干扰,维护空中电波秩序。
简而言之,就是在目前无线设备越来越多的环境下,通过设定无线充电功率限制来避免设备间互相干扰。
如果上述征求意见稿最终获得通过,50W以上的无线快充产品都将成为“绝唱”,这意味着无线充电的“功率竞赛”就此落幕。
那么,对于以手机为代表的消费电子设备充电而言,50W的无线充电技术能否满足消费者需求呢?
其实,50W已是一个不低的无线充电功率水平。在2020年小米发布的50W无线秒充技术中,已经实现40分钟即可将4500mAh大电池充至100%,充电速度超过了部分有线充电。毕竟苹果手机目前的有线充电器功率才达到20W,磁吸无线充电还只有15W。对于消费者而言,50W的无线充电功率足以满足对于手机快充的需求。
然而,在“功率竞赛”告一段落之后,无线充电技术接下来要关注哪些技术点呢?
01 提升充电效率/转化效率
我们先来了解一下无线充电系统的内部结构和工作原理。无线充电系统由发射端和接收端组成。以电磁感应方式为例,发射端与电源连接,电源被发射电路转变为高频电流,高频交流电使发射线圈产生波动磁场,变化的磁场在接收线圈上感
应出交流电,然后接收电路再把电流转化为直流电给设备电池进行充电,这样一来就实现了无线充电。

图4:无线充电供电示意图
( 图源:行行查研究中心)
简单来说,就是采用电磁感应原理,实现“电生磁”-“磁生电”的相互转化。从产业链来看,无线充电产业链主要包括方案设计、无线充电芯片、磁性材料、传输线圈、模块制造等几个环节,行业入局者众多。
其中,TDK是无线充电线圈领域的知名厂商,其面向智能手机及其他移动设备的无线充电线圈采用纤薄、灵活的金属磁片,实现了行业最薄的厚度。这些TDK无线电力传输线圈装置不仅超薄、超轻,同时也高度耐冲击。
贸泽电子在售的TDK无线充电小型Rx(接收)线圈单元WR202010-18M8-SM接收器具有10.68µH电感和2.96Ω的最大直流电阻。

图5:无线充电小型Rx线圈单元WR202010-18M8数据表
(图源:TDK)
据了解,该线圈设计上尽可能降低了电阻值上升的趋势,并实现了满足WPC Qi标准要求的电力传输效率。TDK设备具有超薄外形及0.5-0.6A的输出电流,可依据每项设计要求进行定制设计,并且无卤素,适用于智能手机、手持式移动终端、DSC、可穿戴设备等产品的无线充电应用中。无线接收线圈作为无线充电功能的重要硬件支持,其销量必定会随着无线充电功能的普及而不断攀升。
从无线充电技术的市场应用现状来看,现阶段无线充电的效率大多处于60%-80%之间,而有线充电效率可达95%,两种充电方式存在较大差距。因此,除了充电功率之外,充电效率和转换效率也是制约无线充电速度的关键。
在电磁感应模型中,电能转换为磁场能,再由磁场能变为电能的过程必然存在一定的能量损耗,并且由于比有线充电多了感应线圈这个“中间商”之后,能量转化率也出现大幅的降低。因此,提高无线充电效率和转换效率成为接下来行业要发力的方向之一。
提高效率可以从两点出发,一是增大输出,另一个是减少损耗:
增大输出方面,可以从材料选择来着手。选择好的磁性材料一方面可以增加磁通量,另一方面可以实现磁屏蔽。目前常用的磁性材料有铁氧体、纳米晶等,对磁通特性要求较高。无线充电的发射端与接收端上都覆盖无线充电线圈,线圈在工作时都会有损耗,因而使用好的材质可以降低线圈损耗,大大提升无线充电效率。
减少损耗方面,可以从优化线路与元器件选择来着手。线路上精简优化好,并且元器件选择好的材质,就可以减少输出损耗。此外,发射和接收线圈的耦合设计以及制造工艺都影响充电效率,电子线圈高端产品的技术门槛较高,能提供高端产品的生产商数量有限。
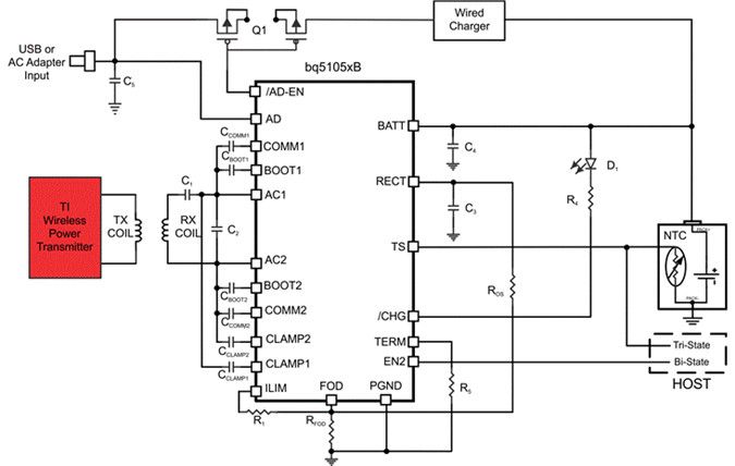
在提升无线充电效率方面,Texas Instruments的产品表现出色。贸泽电子在售的Texas InstrumentsBQ51051BRHLR产品是一款高效、符合Qi标准的无线电源接收器,适用于便携式应用的集成锂离子/锂聚合物电池充电控制器。
BQ51051BRHLR在单个封装中集成了低阻抗同步整流器、低压降稳压器(LDO)、数字控制器、充电器控制器以及精确的电压和电流环路。整个功率级(整流器和 LDO)使用低电阻N-MOSFET以确保高效率和低功耗,峰值AC-DC充电效率能达到93%。

图6:Texas Instruments BQ51051BRHLR无线电源接收器功能框图
(图源:Mouser)
据了解,BQ51051B器件提供高效的AC-DC电源转换,以及高效、安全地对锂离子和锂聚合物电池充电所需的各种控制算法。该器件与BQ500212A发送器侧控制器一起为直接电池充电器解决方案提供完整的无线电源传输系统。
通过使用近场感应电能传输,嵌入在便携式设备中的接收线圈可以接收发射线圈传输的电能,然后对来自接收器线圈的交流信号进行整流和调理,以直接向电池供电。从接收器到发射器建立全局反馈,以稳定功率传输过程。
TI 公司的无线充电产品组合改变了传统的连接性,(找元器件现货上唯样商城)可提供各种无线电源发射器和接收器器件,适用于直接和间接充电应用以及标准兼容和非兼容系统,其丰富的无线充电解决方案极大的满足了人们对于持续连接的需求。
02 增强易用性
目前,手机无线充电广泛采用的是电磁感应式技术。由于其研发门槛较低,技术趋于成熟,成本较低,因而被厂商广泛使用。但电磁感应无线充电局限较多,包括充电时需要对齐线圈、不能远距离无线充电、同时可充电设备的数量较少等。这几大短板限制了电磁感应无线充电的发展,致使该项技术在大部分应用场景中优势不明显,使用体验有待进一步加强。
为了解决以上问题,电磁共振式无线充电技术出现了,其原理是发送端遇到共振频率相同的接收端后,由共振效应进行电能传输。通过这项技术,即使没有像电磁感应式充电一样对齐线圈的位置,也依然能充电,并且充电距离可达10厘米左右。这样的距离与电磁感应技术相比没有本质区别,仍然不能实现远距离无线充电。其缺点是充电效率较低,并且距离越远,传输功率越大,损耗也就越大。
为了实现真正的无线充电,无线射频技术又应运而生。这种全新的隔空充电技术,通过发射装置的天线辐射无线电波,再由接收装置接收无线电波上承载的能量来完成“隔空”充电。这种充电方式覆盖的范围比前两种技术远得多。相比接触式无线充电,隔空充电才能让消费者真正感受到无线充电的魅力。
无线射频技术是目前无线充电技术研发的前沿,诸多企业都在研发使用不同的无线射频类型完成“隔空充电”,其优点是充电距离远,充电方式灵活,限制少,可以实现真正的“无线充电”。当然这种技术也有潜在的不足,比如对人体的潜在影响以及转换效率相比前两种方式较低。
无线射频技术被认为是下一代无线充电设备的核心技术,当真正成熟、低成本的电磁共振和射频无线充电器出现后,无线充电才能真正实现大家想象中的那种远高于插线充电的便利性。也许在消费电子领域,无线充电技术将从现有的电磁感应无线充电直接过渡到隔空充电,进而从有限的无线,发展到真正的无线。
目前而言,隔空充电技术想要达到真正的实际应用,仍有诸多问题需要解决。综合来看,不同的无线充电技术之间优劣各异,随着市场需求以及技术演进的趋势,每种技术都在寻求新的突破口。

图7:无线充电技术模式对比
(图源:头豹研究院)
03 EMI(电磁干扰)控制
所谓EMI(电磁干扰),是指任何能使设备或系统性能降级的电磁现象。
由于无线电能传输系统在传播过程中需要借助磁耦合机构将发射侧的电能转化成高频磁场,因而容易产生EMI信号。这些EMI信号经过传导和辐射,不仅会污染电磁环境,还会对通信设备和电子仪器造成干扰。
同时,无线充电是辐射开放的磁场,开放磁场可能会对外部其它设备产生影响。所以在做芯片设计的时候,需要通过降低寄生参数、调整驱动的速度和时间以及添加磁性材料等方式来屏蔽电磁干扰,降低电磁干扰带来的影响。
如在无线充电的发射和接收端,可采用铁氧体等低成本软磁材料。通过对铁氧体屏蔽结构的优化设计可有效降低耦合机构的磁场泄漏,达到控制EMI的目的。
由此可见,无线充电芯片和线圈对EMI有着较高要求。贸泽电子在售的来自Vishay的Dale IWTX-4646BE-50无线充电发射器线圈能够提供耐用的结构和高磁导率屏蔽,该线圈在19V输入电压下能提供超过70%的效率。

图8:Vishay-Dale IWTX-4646BE-50无线充电线圈
(图源:Mouser)
IWTX-4646BE-50线圈配备不受永久定位磁铁影响的高饱和铁粉,可与Vishay符合WPC的无线接收线圈配套使用。尺寸更大的铁氧体线圈在强磁场下会饱和。IWTX-4646BE-50在4000高斯磁场下的磁饱和为50%,可替代此类线圈。
综合上述内容来看,“功率竞赛”之外,提升充电效率、增强易用性、控制无线充电系统的电磁干扰等或将成为行业厂商接下来需要关注的重点方向。
而在无线充电方面一直表现亮眼的小米,自2018年推出首款无线充电手机以来,一直致力于推动无线充电技术的发展。近日,小米推出了“小感量+磁吸”无线充电预研技术,磁吸无线充电功率可达50W,损耗降低50%,进一步实现了“革命性的无线充电体验”。
无线充电市场前景可观
近几年随着无线充电的不断普及和推广,消费者对于无线充电的认知度和接受度正在不断提高,无线充电所应用的领域也将不断扩展。
据相关数据统计,全球无线充电市场规模从2016年的34亿美元增长至2020年的90亿美元,年均复合增速超过40%,2021年全球无线充电市场规模突破百亿美元,市场前景广阔。

图9:(图源:行行查研究中心)
未来,随着行业系统设计的改进、无线充电效率和易用性的提升,行业厂商将以更新、更好、更快且更具成本效益的无线充电解决方案,继续推动无线充电技术向前发展,以及市场预渗透率的持续攀升。
审核编辑:刘清
从profibusDP转ModbusTCP,一网打尽转换技巧!