时间:2022-05-13 09:32
人气:
作者:admin
前段时间氮化镓扩展坞火了一把,忍不住好奇心在网上买了个三个一的扩展坞进行拆解,此物针对于switch游戏机而研发的一款多功能三合一适配器,
平常我们使用场景中,充电器可以说是每天都要用到,所以充电器的市场是相当庞大的,这也让不少公司嗅到了商机,在充电器上增加了不少花样,比如多口高功率充电器,还有移动电源+适配器二合一等等。

今天我们就来抽丝剥茧的讲讲充电+拓展+投屏三合一的Type-C适配器有什么神奇之处。

三合一的多功能适配器,不仅能最高PD60W充电,还能充电的同时,把设备的数据传出来,实现OTG和投屏。OTG采用的是USB2.0,投屏则是DP转HDMI,最高支持4K分辨率。
在任天堂Switch游戏机的使用场景中,这种三合一的适配器就非常适用,省去了笨重的底座,直接一个小巧的适配器就能实现边充电边投屏,可谓是一举两得。

不插充电,仅仅当一个投屏器,或者拓展坞使用也是完全没有问题的,只要是设备的type-c接口支持视频输出功能都可以使用,比如手机,平板,笔记本电脑。

充电器上带的USB-A口可以使用OTG功能,带5W供电,可以连接U盘,鼠标,键盘等等。

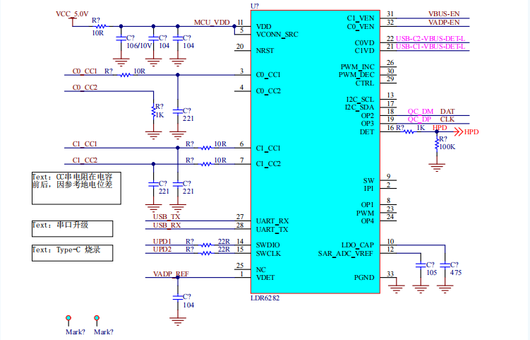
那么问题来了,究竟是什么芯片让它实现诸多功能?我们从PCB板上了解到采用了一颗LDR6282的PD协议芯片。

LDR6282这颗芯片是来自深圳的乐得瑞科技,LDR6282的双DRP及USB PD3.0功能,使得那些设置了双C口的拓展坞,具备两个C口可以任意盲插的功能,并支持任天堂Switch游戏机视频扩展。用户不必区分哪一个是充电口,哪一个是智能设备。LDR6282会根据USB PD协议解析,自动分配两个C口的连接关系。正如Macbook Pro对多个C口所做的智能适配。

双口DRP USB PD Controller LDR6282,顺利通过了USB-IF的PD3.0认证,TID: 2127。LDR6282芯片具有双C口DRP及USB PD3.0控制功能,广泛应用于USB-C Docking,USB-C 显示器,USB-C手机音频转接器,嵌入式安卓/linux系统等场合,在支持标准USB PD3.0/QC2.0/QC3.0协议的础上,还专门针对任天堂游戏机Switch的视频扩展功能进行了特别适配,兼容性非常优秀。

该芯片还内置64K flash可以通过云端连接升级内部固件。让复杂的产品设计也可以安枕无忧,即使产品已经交付到了终端消费者手里仍然可以通过手机端APP或者是PC端应用程序进行固件升级。
部分原理图如下:


从profibusDP转ModbusTCP,一网打尽转换技巧!