时间:2022-01-13 11:29
人气:
作者:admin
2022年1月13日,致力于亚太地区市场的领先半导体元器件分销商---大联大控股宣布,其旗下诠鼎推出基于立锜科技(Richtek)RT7790GEQ和RT7208E控制器的Type-C 65W PD快充方案。

图示1-大联大诠鼎基于Richtek产品的65W PD快充方案的展示板图
如今,在电子产品小型化的趋势下,笔记本电脑与手机等产品的外观越来越轻薄,然而,作为伴生这些产品一同出厂的电源适配器却没能紧跟智能设备的发展步伐。目前,大多数传统的原装电源适配器的设计还比较厚重,且不能同时兼容手机和笔记本电脑充电使用,用户外出工作时必须要携带两种不同规格的适配器,才能自身满足需求。在这种背景下,大联大诠鼎基于Richtek RT7790GEQ和RT7208E控制器推出的Type-C 65W PD快充方案,可在保持小型化的同时,为绝大多数支持Type-C供电的笔记本、手机等设备提供电力输送。

图示2-大联大诠鼎基于Richtek产品的65W PD快充方案的场景应用图
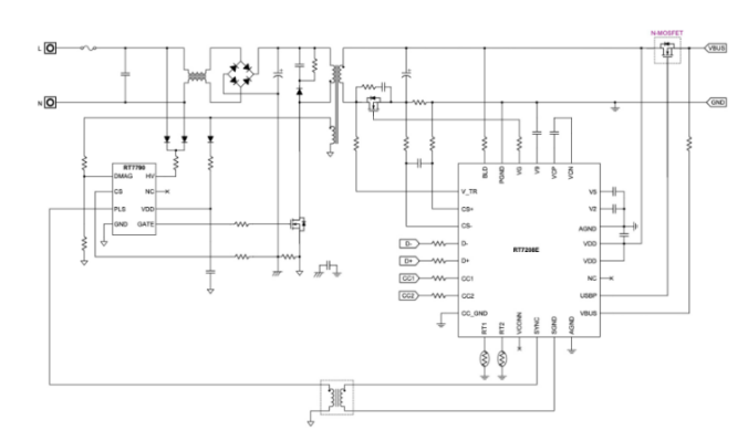
立锜科技(Richtek)是一家模拟IC设计公司,自成立以来,立锜便专注于整合技术能力、坚持质量和积极的客户服务,旗下产品被广泛应用于电脑、消费性终端产品、网络通讯装置、大尺寸面板显示器等领域。本方案中应用的RT7208E和RT7790GEQ是Richtek推出的两款高性能控制器。其中,RT7208E集成了SR控制、ZVS控制和反馈环路补偿,并支持QR/DCM/CCM等多种工作模式,可以实现原边功率开关的零电压开通,并显著提升系统效率和减少电磁干扰。
而RT7790GEQ内置双向控制逻辑,具有完善的保护机能,其中包括大电容Brown-in/Brown-out保护、VDD过压保护、输出过压/欠压保护、次级侧整流器短路保护和周边电路过热保护等。将RT7790GEQ和RT7208E共同使用可设计具备极高的鲁棒性和安全性。

图示3-大联大诠鼎基于Richtek产品的65W PD快充方案的方块图
不仅如此,通过RT7791GEQ+RT7208E的组合使用,本方案不仅支持市面上各种快充协议、Type-C口输出,还集成了各种保护机制。得益于这些高性能的器件,本方案能够提高充电高效率,最大程度地减少了发热情况。在缩小充电器尺寸的同时,提高了产品的功率密度。
核心技术优势:
方案规格:
从profibusDP转ModbusTCP,一网打尽转换技巧!