时间:2022-04-08 15:36
人气:
作者:admin
MPS 公司的 MP5031,可谓新一代网红快充芯片,支持PD2.0/3.0, PPS, QC2.0, QC3.0, BC 1.2, Apple 3A divider mode, HUAWEI FCP 多种协议,完美适配市面上大部分主流快充手机,让你尽情享受快充技术带来的便利!
MP5031 使用 4mmX4mm 的 QFN20 封装,其小巧的封装及精简的外围器件为布板提供了极大的便利。
在方寸之间的芯片之中集成了物理层、协议层以及策略引擎 (policy engine),以充分支持 PD 通信。
MP5031 作为 ASIC 芯片,与包含 MCU 的控制芯片不同,没有复杂的编程要求,具有使用方便,可靠性高等特点,同时兼顾灵活性。MP5031 可以搭配 MPS 公司的 DC-DC 转换器,支持全功率范围(15W-100W),多通道等各种应用要求,可谓是十分全能!
MP5031 拥有5个可编程 PDO List,根据不同的应用场景及需求,可以编程填写所需要的 PDO List,支持从15W到最高100W的全功率范围,多种灵活的 PDO 组合让 MP5031 成为全功率范围通吃的“全能型选手”。

图注:MP5031充电波形
全能二
通信协议方面,MP5031 作为 USB PD 控制器同时兼容了 QC、Apple、FCP 等多种主流协议。全能三
除了纯充电协议外,MP5031 还支持 CDP 模式,在 PD 快充的同时,支持 SINK 与 HOST 进行数据通信。全能四
保护方面,MP5031 设计了两个可编程的 NTC 引脚,可以用于监测 TYPE-C 接口及电路板的温度,并支持在温度过高时关机或者降低输出功率的功能,在快速充电的同时保证安全。
全能五
另外多个 GPIO 引脚还可以配置为监测输入电压的功能,在输入欠压的时候降低输出功率。
基于 MP5031,MPS 公司提供多套整体方案。
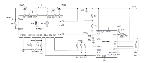
60W-100W 参考设计:MP5031+MP4247

MP5031+MP4247的方案的优势如下:
应用Buck-Boost拓扑,集成两个低导通电阻的低侧MOS管,效率、温升,solution size以及成本的最优解;
支持最高36V输入电压,宽输出范围3.3V-21V;
默认支持60W,最高可以支持100W输出功率;
配有三档可选频率250kHz/420kHz/600kHz,同时搭载抖频功能以获得更好的EMI表现;
支持CC blank功能以及线补功能,适配苹果的MFI规范要求。
效率与发热性能十分优秀,在60W输出功率下,效率可达98%,同时芯片温升仅25℃(基于6.4cmX6.4cm 测试板)。

默认配置有 5V/3A, 9V/3A, 15V/3A, 20V/3A 以及 3.3V-21V/3A 的 APDO, 支持 PD2.0/3.0, QC2.0/3.0, BC1.2 DCP/CDP, Apple divider mode, 1.2V/1.2V, HUAWEI FCP 等多种主流协议。

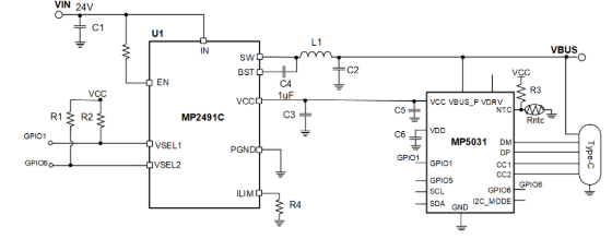
100W 参考设计:MP5031+MP2491C

MP5031+MP2491C的方案优势如下:
应用 Buck 拓扑,内部集成两个低导通电阻的 MOS,默认支持100W输出功率;
支持最高32V输入电压,宽输出范围5-20V;
频率固定为490kHz;
外部 ILIM 电阻可以便捷调节电流限;
搭载 Low Dropout Mode 功能,最大占空比可以达到98%,在21V的输入条件下仍可以输出20V;
同时在3.5cmX3.8cm的验证板上,100W的芯片温升只有57度,效率可达约98.5%。

默认配置有5V/3A,9V/3A,15V/3A,20V/5A四档固定 PDO,同样支持 PD2.0/3.0,QC2.0,BC1.2 DCP/CDP, Apple divider mode, 1.2V/1.2V, HUAWEI FCP 等多种主流协议。

从profibusDP转ModbusTCP,一网打尽转换技巧!