时间:2021-09-10 15:23
人气:
作者:admin
最近几年,USB Type-C接口的普及,日常生活中到处可以看到消费者使用的支持USB Type-C接口的电子产品,如手机,笔记本,筋膜枪,蓝牙音箱等等。那么,像筋膜枪,蓝牙音箱,无人机,小风扇,台灯等这样的用电器,想要支持USB Type-C PD的快充功能,就需要内置一颗USB Type-C PD诱骗芯片。
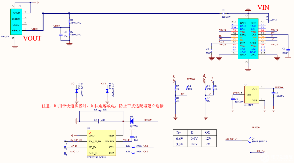
USB Type-C PD诱骗芯片,LDR6328S支持PD+QC+AFC协议,支持定制电压输出,它内置了PD通讯模块,通过与供电端(如PD适配器)的PD协议芯片握手通信,申请出需要的电压给产品供电,支持无线充,大功率小家电,智能家居,无人机,蓝牙音箱,筋膜枪等产品的快充供电。

1、概述
LDR6328S 是乐得瑞科技有限公司开发的一款兼容 USB PD、QC 和 AFC 协议的 Sink 控制器。
LDR6328S 从支持 USB PD、QC 和 AFC 协议的适配器取电,然后供电给设备。比如可以配置适配器输
出需要的功率,给无线充电器设备供电。LDR6328S 也兼容传统 USB 电源适配器。
2、特点
◇ 采用 SOP-8 封装
◇ 兼容 USB PD 3.0 规范,支持 USB PD 2.0
◇ 兼容 QC 3.0 规范,支持 QC 2.0
◇ 支持 AFC 协议
◇ 可诱骗 PD、QC 和 AFC 输出固定的电压。
◇ 默认最大输出 9V,如果不同的功率需求,可联系我们进行定制化设计。
3、应用
◇ 所有需要适配器(支持 USB PD、QC 和 AFC 协议)供电的设备。
电路图:
![]()
![]()

从profibusDP转ModbusTCP,一网打尽转换技巧!