时间:2023-03-21 15:51
人气:
作者:admin
中颖电子的SH66xx系列4位单片机具有速度快, 功耗低, 结构简单易用,性价比高等特点, 广泛应用于遥控器,各种电器控制, 多功能计算器,万年历,掌上游戏机等产品。SH6613是其中的一款具有双晶振及液晶驱动功能的单片机, 它的基本功能如下:
程序存储器(ROM): 4096×16
数据存储器(RAM): 512×4
输入输出口:8个
液晶驱动:34×4
其中Segment 1~30可以设置成输出口
中断源:4个
定时器:2个8位
内置双通道可编程声音发生器(PSG)
高低频两组振荡器
另外,中颖电子亦可提供SH6613的OTP版本的产品SH66P13,这样, 对于小量试生产或交货周期短的空调遥控器可以采用SH66P13 进行生产,由于SH6613同SH66P13有很好的一致性. 因此如果生产稳定或遇到成本压力时即可顺利转为掩膜版的SH6613。SH6613的功能方框图如图1。

1 系统结构
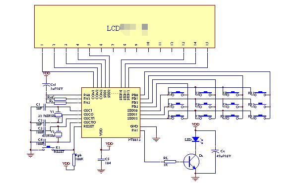
空调遥控器系统可分为控制器(SH6613),液晶模块,键盘,测温电路和红外发射电路几个部分组成,应用电路图如图2。

2 软件设计
红外遥控的输出是通过单片机内可编程声音发生器(PSG)产生的, 其基本设置为:
LDI 0BH,0FH ;SET PORTA AS output
LDI 14H,01H ;TURN ON OSCX (OSCX=455KHz)
LDI 17H,0EH
LDI 18H,07H ;PSG output frequency = 455/(2*6) = 37.92KHz
LDI 19H,00H
LDI 1AH,00H
LDI 1BH,00H
LDI 1CH,00H
LDI 1EH,09H ;Set CH1 as SOUND, CH2 as ALARM DC
LDI 1DH,0DH ;CH1 CLOCK ENABLE &VOL1~0=11B
LDI PMODE,02H ;PA1 output remote waveform
键盘扫描电路由PB0~3和Seg20~22组成。其中,PB0~3设置成输入,Seg20~22为输出,键盘扫描软件的基本流程如图3。

测温部分是采用RC充放电的方式实现的, 同采用AD转换测温方式相比, 此方案大大降低了系统的成本,而可以达到采用8位AD转换的测温精度。测温部分的软件流程图如图4。
电源控制:空调遥控器采用电池供电,而且在待机状态亦需进行计时及驱动液晶显示,因此,如何减小遥控器的耗电也是在空调遥控器设计中非常关键的一项工作,SH6613 由于具有高低频两个振荡器使得这个问题迎刃而解,其中低频采用32KHz晶振,高频采用455KHz 陶瓷振荡器。在待机状态时仅有低频振荡器工作,以完成计时及液晶驱动等低速的操作,当单片机读到有效按键需要进行红外发射时启动高速振荡器,使得PSG利用用高速振荡器输出的高频信号产生所需频率的输出以驱动红外发射电路,在红外发射结束时将系统时钟重新切回低频并关闭高频振荡器,如此,就可以将遥控器整机的待机功耗控制在10μA以内。振荡器从低频到高频的切换流程如图5。
3 结语
基于SH6613或SH66P13设计的空调遥控器经过实际的应用及测试,性能稳定,性价比高,目前已有多家厂商已进入量产阶段,在市场上体现出了较强的竞争优势,具有良好的推广应用价值。
从profibusDP转ModbusTCP,一网打尽转换技巧!