时间:2021-03-18 15:22
人气:
作者:admin
随着USB Type-C(简称USB-C)成为大一统的接口,USB PD快充快速普及。很多电子设备输入端口转为USB-C接口,比如无线充底座、智能音箱、电子烟、筋膜枪、按摩仪、便携榨汁机、游戏机、无人机等等。最近小编发现便携式投影仪也采用了USB-C接口,支持PD快速充电。今天我们来聊聊便携式投影仪这个产品。
图1. USB Type-C接口在电子设备上普及应用的趋势
当今科学的进步和5G技术的成熟,物联网及智能家居已然成为时下最为热门的话题。便携仪投影仪,已慢慢走进在我们的生活、娱乐、学习和工作中。新型便携投影仪内置智能系统,具有WIFI等无线联网功能,可以通过语音控制实现投影投屏。新型便携投影仪不再局限于授课和工作会议,连上网络,即可观影、娱乐等更多新玩法。还支持无线连接iPhone、iPad、iMac、各类安卓手机、平板等便携终端实现无线推送显示。新型便携投影仪内置大容量锂电池具有强劲续航能力,即使在停电状态下,也可以持续工作数小时。
小巧便于携带的投影仪当然少不了全新的USB-C接口。集高速数据传输与高达100W功率传输于一体的USB-C接口成为新一代便携投影仪电源接口的不二选择。投影技术目前主要分DLP及LCoS两类。其中DLP核心技术掌握在TI公司手里,德州仪器(TI)能够提供Digit Micromirror Device (DMD)芯片产品。其原理主要是通过对微反射镜的控制,达到对光进行开关,从而实现对色阶以及灰阶的精确控制。在小小的DMD芯片上,拥有近百万个比头发丝还细微型的小反射镜。与DLP技术相比,LCoS (Liquid Crystal on Silicon)芯片技术,其主要显像原理类似于液晶LCD,也是通过微电路控制电压,使液晶发生扭转,通过液晶对偏振光的控制,达到对光进行开关,从而实现色阶以及灰阶。两种技术各有优缺点,总体看DLP技术目前占据市场主流地位,随着技术的革新,DLP技术在图像数字化处理、图像无缝无延时、寿命长等特点,优势更胜一筹。
便携式投影仪采用USB-C接口,通过USB-C接口可同时实现数据和功率的传输。这种接口完全可以取代传统USB-A、Mirco-B、HDMI和DC等接口,使产品更简洁美观。慧能泰最近推出业界尺寸最小、外围器件最简洁PD SINK HUSB238非常适合便携式投影仪运用。如下是慧能泰USB PD受电端芯片(USB PD Sink Controller,也叫PD诱骗芯片)HUSB238在DLP Pico投影仪典型运用框图:

图2. 集成HUSB238的典型DLP Pico系统框图
HUSB238芯片通过了USB-IF认证,TID:3666,集成了PD诱骗功能、负载开关、过欠压保护、过温保护等功能。兼容PD3.0 V1.3和Type-C V1.4,还可以支持各类采用D+/D-的充电协议,传输的额定功率可达100W。HUSB238具有取得USB-IF认证、尺寸小、功耗低、可靠性高和功能强五大特点。
图3. HUSB238的五大优势
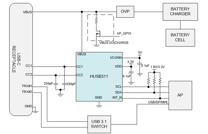
除了支持UFP功能HUSB238外 ,慧能泰还推出了USB-C PD PHY芯片HUSB311,它主要用于双向的USB PD DRP场合。HUSB311可以扩展支持Data Role Swap 与 Power Role Swap协议命令,适用于电源切换与数据通讯切换类的产品。使用HUSB311配合高速信号开关芯片的Type-C接口可以完全取代HDMI和DC口,下面是典型运用框图。

图4. HUSB311系统框图
有了USB-C这种新型接口的融入,便携式投影仪将变得更便捷,采用USB-C PD快充适配器供电,充电速率更快。即使无内置电池的便携式投影仪也可配备充电宝随时随地进行投影参与工作或娱乐,不受场地和供电影响。相信随着显示技术的提升,便携投影仪真的可以让每个家庭享有私人影院。
从profibusDP转ModbusTCP,一网打尽转换技巧!