时间:2021-07-31 14:35
人气:
作者:admin
近几年,Type-c接口强大的功能,造就了Type-C接口的大量普及,日常生活中到处可以看到消费者使用的支持Type-c接口的电子产品,如手机,笔记本,筋膜枪,蓝牙音箱等等。那么,像筋膜枪,蓝牙音箱,无人机,小风扇,台灯等这样的用电器,想要支持Type-c PD的快充功能,就需要内置一颗USB Type-C PD+QC+AFC诱骗芯片。
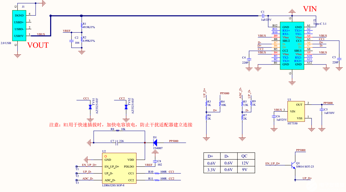
LDR6328S是一款兼容 USB PD、QC 和 AFC 协议的USB Type-C PD+QC+AFC诱骗芯片,从支持 USB PD、QC 和 AFC 协议的适配器取电,然后供电给设备。比如可以配置适配器输出需要的功率,给筋膜枪,蓝牙音箱,无人机,小风扇,台灯等这样的用电器设备供电。

LDR6328S,USB Type-C PD+QC+AFC诱骗芯片,已大量应用于筋膜枪,蓝牙音箱,无人机,小风扇,台灯等消费类电子市场,让消费类电子产品的供电,不在受限于5V的低功耗充电。也让筋膜枪,蓝牙音箱,无人机,小风扇,台灯等消费类电子产品摆脱五花八门的充电器接口的尴尬局面。

从profibusDP转ModbusTCP,一网打尽转换技巧!