时间:2021-06-20 18:12
人气:
作者:admin
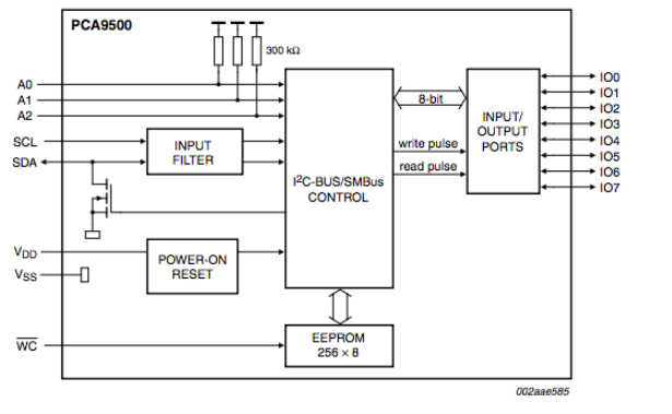
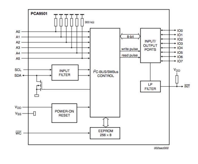
PCA9500 和 PCA9501 是通用的维护和控制设备。这两款器件均具有完全可编程的 I2C 总线串行转 8 位并行端口扩展器和内部 256 × 8 EEPROM。PCA950x 器件对于 EEPROM 和 I/O 扩展器具有不同的 I2C 总线地址。PCA9500 具有三个地址引脚,允许多达 8 个设备共享公共的两线 I2C 串行数据总线,而 PCA9501 具有六个地址引脚,从而允许多达 64 个设备共享总线。
PCA9501 还具有一个中断引脚 (INT),可将其馈送到微控制器的中断逻辑。通过在这条线上发送中断信号,远程 I/O 可以通知微控制器其端口上的数据是否发生变化,而无需通过 I2C 总线进行通信。这为芯片提供了一种主功能,但它仍然是一个简单的从设备。这两款器件均使用 2.5 V 至 3.6 V 之间的低电源电压,支持带电插入,并以高达 400 kbit/s 的速度运行。
下面的示意图代表了 PCA9500 和 PCA9501 的基本构建块的图表。

图 1 PCA9500 框图

图 2 PCA9501 框图
家庭申请和福利
一般而言,PCA950x 可跨卡用于多机架系统、电信交换设备、蜂窝基站、远程访问系统以及基本上适用于 I2C 总线架构的任何系统。
这些部件可用于其他设备的维护、控制、监视和配置,也可用于通信、诊断、故障状态信号发送和测试。8 个通用准双向数据引脚可独立分配为输入或输出,以监控板级状态或激活 LED 等指示设备。EEPROM 可用于存储错误代码或电路板制造数据,以便应用软件回读以进行诊断。
PCA9500 和 PCA9501 的优势在于它们都在单个小型设备中集成了通用 I/O 和非易失性存储器,从而简化了设计,并能够轻松地将 I2C 总线功能添加到多卡系统。此外,这些部件支持带电插入,便于在背板系统上的可移动卡中使用。PCA950x 通过在所有 I/O 引脚上实现过压功能来支持带电插入。不应将过压条件应用于电源引脚,因为这些引脚受其推荐的最大工作条件和绝对最大额定值的控制。
由于全行业支持 I2C 总线和产品可用性,PCA950x 还利用了低拥有成本,同时大多数卡设计可以轻松适应小尺寸和低功耗。
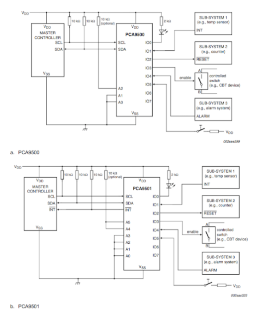
图 3 显示了 PCA9500 在系统级别的典型使用情况。

图 3 PCA9500 的系统级利用率
图 4 中的图表代表了 PCA9500 和 PCA9501 的正确用法。

图 4 应用图
两个芯片上的 I2C 总线引脚 SDA 和 SCL 以及 PCA9501 上的中断引脚 (INT) 都是漏极开路类型,以允许总线连接,因此需要适当的外部上拉。总线的总负载决定了电阻器的值。
两个器件的地址引脚都有内部 130 kΩ 电阻,因此不需要额外的外部电阻。地址引脚(A0 至 A5)的状态在上电时不锁存,PCA950x 的地址可以在正常运行期间通过更改任何地址引脚的状态来更改。重要的是要注意 EEPROM 和 I/O 端口的 I2C 总线地址不能单独更改,因为在更改地址引脚设置的同时,两个内部设备的地址都被赋予相同的地址偏移量。
编辑:hfy
上一篇:CAN总线技术原理和物理层
从profibusDP转ModbusTCP,一网打尽转换技巧!