时间:2021-04-06 16:39
人气:
作者:admin
通过将接口信号和电源组合在一根电缆中,USB有潜力满足简化微型电源适配器设计的需求。如今,自1996年问世以来的第四代通用串行总线(USB)已标准化了计算机连接性,取代了诸如串行端口和并行端口之类的接口,并已成为为各种便携式设备充电的首选电缆。
USB 3.0中指定的千兆位速度使该总线成为取代与PC和笔记本电脑相关的所有类型电缆(包括显示器,外部磁盘驱动器,打印机和扫描仪)的有力竞争者。最重要的是,通过USB供电(USB PD)规范,USB还可以消除电源线。
USB PD于2012年开发,旨在为所有USB设备创建可互操作的充电标准,目前已进行了第三次修订。它已演变为能够为硬盘驱动器,打印机和类似设备供电的充电应用程序,功率级别最高为100 W,电压在5至20V之间。USB电缆可能很快将成为为笔记本电脑供电以及将各种外围设备连接到笔记本电脑所需的唯一东西。通过突破5V时的7.5 W功率限制,USB PD还为智能手机电池的更快充电提供了可能性。
电源小型化
小型电源的设计要求工程师在样式和效率之间找到平衡,同时确保符合多种电气标准和安全要求。开关电源(SMPS)已成为笔记本电脑等设备的常见解决方案,因为它们的高效率显着降低了功耗并降低了散热,从而可以将它们封装在较小的外壳中。
随着SMPS设计的成熟,以不连续导通模式(DCM)工作的准谐振开关转换器(QRC)已成为高密度AC-DC设计的首选拓扑,因为它减轻了开发挑战并提供了更稳定的环路控制比其他选择。准谐振开关转换器(也称为可变频率或谷值开关反激)利用寄生谐振特性来控制开关MOSFET的导通电压,从而降低了开关损耗(图1)。

图1准谐振开关转换器的基本操作说明了它如何利用寄生谐振特性来控制开关MOSFET的导通电压。资料来源:英飞凌
图1B显示了Vds波形中的谐振振荡,它是由寄生电感,电容(L泄漏)和CD引起的。谐振导致Vds中的“谷”点,并且在准谐振(QR)或谷底开关反激中,电路控制器配置为在最小谷点处导通MOSFET。可以对控制器进行编程,使其在不同的谷点处开启。它总是在第一个谷打开的地方,这被称为自由运行的QR反激。在这种模式下,谐振频率和开关频率随负载而变化,在较高负载下频率最小。
尽管具有优势,QRC设计仍需要进一步优化,以实现USB小型化所需的密度。尽管在低线情况下,MOSFET实际上以零电压开关(ZVS)模式工作,但在高线情况下却并非如此,这会导致相当大的开关损耗。可以修改基本QRC设计以帮助减少这些损失。一个缓慢的反向恢复二极管可以将一些耗散的能量推回到大容量电容器或输出中(图1A)。重要的是要注意,尽管这种方法减少了高线路输入时的损耗,但会导致低线路输入时的损耗更高。
设计上的考虑,例如使用具有更高输出电容(COSS)的MOSFET以及低Rds(ON)器件,也可以帮助限制导通和泄漏损耗。但是,负载和开关频率之间的关系给QRC拓扑带来了进一步的困难,因为在峰值功率水平上变压器的利用率欠佳。这种现象是造成触摸屏应用中共模噪声干扰的原因。
随着电源适配器尺寸压力的增加,制造商已开始通过在PCB中加入绕组来简化生产。它要求高于100 kHz的开关频率以最大程度地减少铜损。在这种情况下,强制频率谐振零电压开关(FFRZVS)设计提供了最佳解决方案。
在这些设计中,开关是在初级变压器的零电压点实现的。它减少了电源开关的导通损耗和散热,并提高了效率。FFRZVS电路的高频操作可以减小磁性元件的尺寸,从而实现高密度和紧凑的电源。
FFRZVS的工作原理
通过对基本QR设计进行较小的更改,可以显着减少FFRZVS的导通损耗并提高效率。这些变化如图2所示,该图显示了基于InfineonXDPS21071FFRZVS DCM控制器的FFRZVS参考设计。

图2FFRZVS参考设计围绕反激控制器IC构建。资料来源:英飞凌
附加的零电压绕组与主绕组和辅助绕组一起被添加到电路的原边,用于过零检测。零电压绕组ZWVS,以及电容器,电源开关,QZVS,低端栅极驱动器和RG1被添加到电路中,从而实现了自控ZVS周期。

图3该图显示了FFRZVS设计的操作顺序。资料来源:英飞凌
当初级MOSFET QM在t0截止时,在同步整流器QSR导通之前会有一个短的消隐期,导致电流流经次级绕组WS。当该励磁电流降至零时,在t1时QSR关闭,并且初级侧绕组上的谐振电路在电压Vbulk周围引起振荡。在t2时刻,ZVS MOSFET导通,从而使额外的绕组ZVS发挥作用。在励磁电流为零的主MOSFET谐振峰值处接通ZVS会导致产生负的励磁电流。
一旦该电流在t3达到峰值,ZVS MOSFET将再次关断,从而使励磁电流反向。这会释放等效电容,从而导致主MOSFET的漏极电压在t4导通时达到最小值。在其漏极-源极电压最低的这一点开启,将导致导通损耗大大降低,接近真正的ZVS的损耗。
上面的描述着重指出了控制器在FFRZVS的实现中所起的重要作用,它基于对输出电压的测量来决定时序的精度。
用于USB PD适配器的FFRZVS
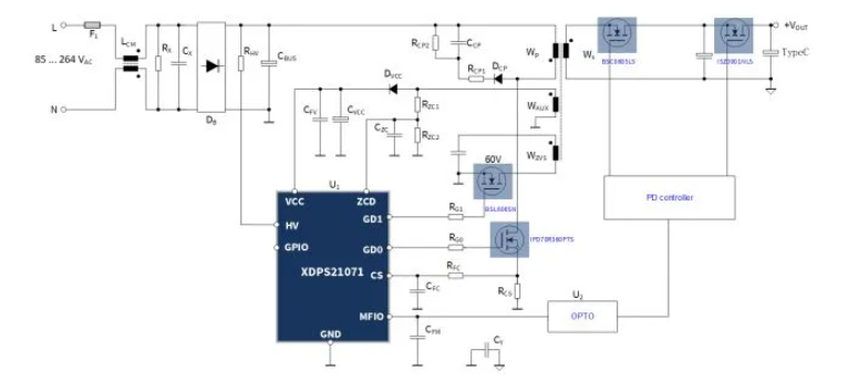
基于此工作原理的USB PD适配器的参考设计如图4所示。所使用的固定频率ZVS控制器是专门针对高密度电源适配器应用而设计的。它能够以多种模式工作,包括不连续导通模式(DCM),ZVS,降频模式(FRM)和突发模式(BM),以确保在不同的线路和负载条件下的效率。
图4USB PD适配器的参考设计基于FFRZVS工作原理。资料来源:英飞凌
数字和模拟外设支持反激操作所需的各种信号采样和调节技术。内置的高压启动单元使IC电源在空载运行期间更加高效和灵活,高压电路提供电压监控以及欠压和欠压保护。
模式切换和时序控制由具有可配置的非易失性OTP存储器的nano-DSP处理。这种可编程功能可简化PCB布局并减少材料清单。

图5该参考设计实现了90%以上的效率。资料来源:英飞凌
该参考设计还以55(L)×25(W)×25(H)mm的外形尺寸实现了15 W / in3的功率密度(图5)。已证明该适配器可承受一次侧最坏的560V峰值。在发热方面,组件温度不超过100°C。
由于可配置的频率抖动,在此适配器上进行的发射测试已确认其符合EN 55022(CISPR 22)B类测试标准,这有助于改善重载和最大开关频率下的EMI信号。该适配器还完全满足备用电源要求;45 W设计在所有AC输入电压下的待机功耗均不到30 mW。该设计还可以轻松扩展以支持高达65 W的功率输出水平。
Wang Zan是Infineon Technologies的高级人事工程师。
编辑:hfy
从profibusDP转ModbusTCP,一网打尽转换技巧!