时间:2020-08-13 16:41
人气:
作者:admin
RS485通讯接口芯片广泛应用于各种智能仪表上,采用RS485接口的智能仪表不仅可以实现点对点的通信方式,还可以实现联网功能,RS485为远程抄表提供了最可靠的抄表方式。RS485接口芯片的应用非常广泛,应用环境各有不同,而智能仪表、工业控制等现场环境时常非常恶劣,RS485通讯端口需要做好静电防护、雷击浪涌防护、以及380V市电接入防护等,以避免智能仪表、工控主机的损坏。
1、AB端口之间并联TVS,再分别串联热敏电阻的方式构成防护电路。
如图1所示,热敏电阻(PTC)是一种典型具有温度敏感性的电阻,超过一定的温度时,它的电阻值随着温度的升高呈阶跃性的增高,当故障有大电流通过的时候,阻抗急剧升高而起到限流的作用,当故障排除时又恢复到0阻抗的状态。
TVS器件是常见的箝位器件,最大的特点是残压低,动作精度高,反应时间快(《1ns),缺点是耐流能力差,通流容量小,一般只有几百安培。
该方案在外界浪涌电压、ESD电流进入时,TVS首先触发,将A,B端口之间电压箝位到一个很低的值,但电流迅速增大,这时会导致热敏电阻急剧升温而切断通路起到保护作用。

图1防护方案1
2、AB端口分别并联TVS器件到保护地,AB之间并联TVS器件,AB端口分别串联热敏电阻,并接气体放电管到保护地形成三级保护的方案。
如图2所示,GDT为气体放电管,它是一种通断型过压保护单元,当加到两电极两端的电压达到使气体放电管内的气体击穿时,气体放电管便开始放电,并由高阻变成低阻,使电极两端的电压不超过内部电路的击穿电压。它的优点是通流量容量大,绝缘电阻高,漏电流小;但缺点是残压较高,反应时间慢(≤100ns),动作电压精度较低,有跟随电流(即续流)。

图2防护方案2
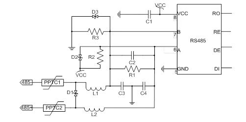
3、AB端口分别并联热敏电阻、TVS到地,同时A,B之间并联TVS器件的保护方案。
图3中D1、D2、D3是TVS器件,PPTC1、PPTC2是热敏电阻。当浪涌电压、ESD电流进入时,D1,D2、D3首先触发而将A,B端口上的电压箝位到地,AB端口之间的电压箝位到安全范围内,此时电流迅速增大导致热敏电阻PPTC1、PPTC2急剧升温而形成断路,直到浪涌、静电或故障消除。

图3防护方案3
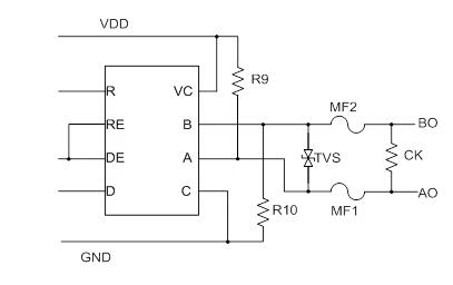
4、AB之间并联TVS,再串联热敏电阻,再并联压敏电阻到地的三级防护方案。
如图4所示,MF1、MF2是热敏电阻,CK是压敏电压。压敏电阻属于电压限幅型,压敏电阻的过流值与其瞬间内阻的乘积,即为残压。残压不能超过被保护器件的允许耐压,该器件在一定温度下,导电性能随电压的增加而急剧增大,没有过压时呈高阻值状态,一旦过电压,立即将电压限制到一定值,其阻抗突变为低值。它的优点是通流容量大,残压较低,反应时间较快(≤50ns),无跟随电流(续流);它的缺点是漏电流较大,老化速度相对较快。

图4防护方案4
芯力特电子科技有限公司推出型号为SIT485E的RS485芯片,该产品不仅具有失效安全、热插拔、过温保护、控制与输入端口迟滞、超低静态功耗等特点,而且具有优秀的抗雷击浪涌能力、高压静电释放能力,其接触放电能力与ESDHBM标准均达到±15KV水平,可以完全替代美信、TI、ADI等RS485芯片,SIT485E收发器有助于降低电表成本,提高可靠性,简化设计,实现电表的小型化。
同时,芯力特公司有非常优秀的AD/DA设计能力,在硅片上成功研发过多种AD,DA芯片与IP:
1)高精度高速10bit100MHzpipeline/12bit60MHzpipeline的ADC,已经在0.18um/0.13umCMOS工艺验证;
2)高精度低速低功耗12bit4MHzSARADC,已经在0.18umCMOS工艺验证;
3)高精度低速的sigma-deltaADC,从14-24bit,已经在0.5um/0.35um/0.18umCMOS工艺验证;
4)极高速的200MHz6-8bitflashADC,已经在0.18um/0.13umCMOS工艺验证;
5)8/10/12bitDAC,已经在0.35um/0.25um/0.18um/0.13umCMOS工艺验证。
下一篇:有源DASCPRI接口的解决方案
从profibusDP转ModbusTCP,一网打尽转换技巧!