时间:2020-09-03 16:02
人气:
作者:admin
作为一名优秀的硬件工程师,相信在设计图纸和写程序的过程中,I2C和SPI芯片肯定是十分常见的,而且在许多项目这两者是比不可少的。那到底什么是IIC和SPI呢?今天小编就和大家分享一下。
对于许多初学者而言,包括小编在刚开始接触单片机的时候,经常听到同事说起I2C和SPI,但是一直不知道是什么意思。其实I2C和SPI和单片机的串口或者CAN一样都是一种通信接口,而且都是有标准的协议的,只是它们的时序不同,仅此而已。
在实际的使用过程中,用I2C的芯片最常见的是EEPROM芯片,比如AT24CXX系列。使用SPI通信的芯片一般外置FLASH芯片,蓝牙芯片,RFID等等。
I2C通信需要用到两个引脚:。SCL表示的是时钟引脚,SDA表示的是数据引脚。如下图所示。

(上面的图表示的是EEPROM芯片)

(上面的图表示的是时钟芯片)
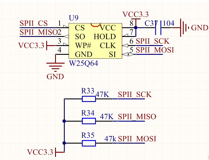
SPI通信需要4个引脚:SPI_CS,SPI_SCK,SPI_MOSI,SPI_MISO。SPI通信芯片的引脚名称一般都是这种写法,例如SPI_MOSI表示的意思就是“主机输出从机输入”主机一般就是指我们的单片机,从机是指待操作的芯片。
SPI标准的通信过程是:先把片选SPI_CS引脚拉低,SPI_SCK引脚输出时钟,然后就可以在SPI_SMOSI引脚上输出数据,同时可以在MISO上获得数据了。
(下面这幅图是一个SPIFLASH的芯片,芯片引脚和标注的名称意思一致)

目前市场上常见的单片机中,大部分使用的都是带有I2C口和SPI口的,有的还有有可能还会有好几个I2C口和SPI口。比如现在比较流行的STM32,Freescale,NXP,PIC等单片机。但是有的单片机本身不带硬件I2C口和SPI口的,也可以通过模拟的方式通信。并且对于新手而言,学习一下用普通引脚模拟是十分有必要的,以为这样对他们的通信本质理解更深刻。
在实际的通信全程中,其实单片机就是要控制相应引脚的高低电平,或者检测输入引脚的高低电平的过程。IIC和SPI就是控制引脚的高低电平,本质上和点灯没什么区别,只是在时序上有标准的要求。
IIC中是用两条线来通信,一条时钟线(SCK),一条数据线(SDA)。时钟线用来产生一个脉冲,再说的直接一点,就是把引脚变高变低的信号,用延时函数来确定频率。如下图:这就是个时钟信号

比如我们规定,在SCK高电平时,读取SDA的电平,连续8个SCK读一个字节。数据的那一端,在检测到低电平的时候,就把要发送的数据按照位体现在数据引脚上面。例如一个数据:0x88,写成二进制以后就是10001000。我们来看一下传输这个数据的过程:从机检测时钟引脚,检测到一个下降沿(就是从高电平落到了低电平),就把要发送的数据的bit7体现在数据引脚上,例如10001000的bit7是1,就把数据引脚变高电平,主机在时钟引脚的高电平,检测这个数据引脚,把这个位记录下来,从机再次发现时钟引脚的下降沿后,再把数据的bit6体现在数据引脚上,由于10001000的bit6是0,所以从机把数据引脚拉低,然后当时钟引脚为高电平的时候,主机检测数据引脚的高低电平,再把bit6记录下来,……以此8次,就可以把一个字节由从机传输到主机了。是不是很简单呢?
SCK的速率,是指数据传输的快慢,通过控制SCK电平之间的时间间隔就可以。
I2C通信,SPI通信,只不过是在我刚才讲的例子上面,又多了一些协议内容。具体的协议,你们随便找一个I2C和SPI通信接口的芯片看一下时序图就可以了。我们要做的,就是用单片机的引脚,把它的时序做出来。
从profibusDP转ModbusTCP,一网打尽转换技巧!