时间:2020-10-08 00:56
人气:
作者:admin
一、简介
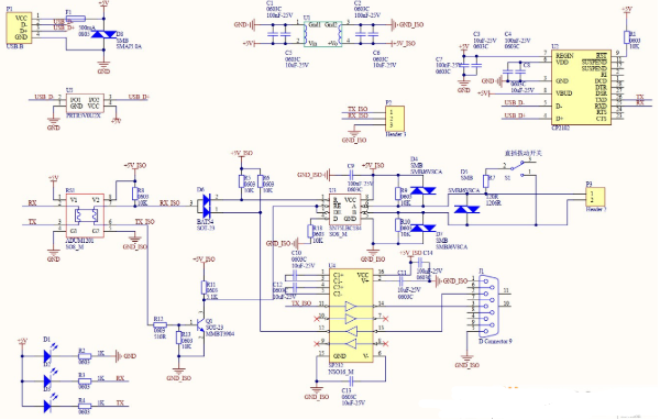
实现USB转485、232、TLL转换器,电路中采用电源隔离与信号隔离。在USB转RS485,USB转RS232,USB转TTL电路中,涉及到的重要芯片包括:ADUM1201、CP2102、PRTR5V0U2X、SN75LBC184等。
二、电路设计
1.原理图

USB接口(配备500mA自恢复保险丝,USB接口保护芯片,在热拔插时最大限度保护USB);
LED指示灯(配备电源指示、发射指示、接收指示,方便分析通信流向);
DC-DC隔离电源(配备金升阳5v-5v隔离电源);
485通信通过三极管实现无极性控制,方便调试;
232和485通过一个钳位二极管实现232和485自动切换(注意:同一时刻仍然只能使用一个);
485终端电阻可以通过开关控制使用打开,这样调试器接在通信中端时,不会干扰收发端的正常通信;
从profibusDP转ModbusTCP,一网打尽转换技巧!