时间:2020-10-07 17:33
人气:
作者:admin
1、串口通信简介
串口通信指串口按位(bit)发送和接收字节,串口通信的概念非常简单,串口按位(bit)发送和接收字节。尽管比按字节(byte)的并行通信慢,但是串口可以在使用一根线发送数据的同时用另一根线 接收数据。它很简单并且能够实现远距离通信。比如IEEE488定义并行通行状态时,规定设备线总长不得超过20米,并且任意两个设备间的长度不得超过2 米;而对于串口而言,长度可达1200米。
串口通信所采用的通信协议为RS-232,RS-232通信方式允许简单连接三线:Tx、Rx和地线。但是对于数据传输,双方必须对数据定时采用使用相同的波特率。RS-232(ANSI/EIA-232标准)是IBM-PC及其兼容机上的串行连接标准。可用于许多用途,比如连接鼠标、打印机或者Modem,同时也 可以接工业仪器仪表。用于驱动和连线的改进,实际应用中RS-232的传输长度或者速度常常超过标准的值。RS-232只限于PC串口和设备间点对点的通信。
2、串口的通信基本模型如下图所示:

TXD:发送数据
RXD:接收数据
GND:地线
串口驱动跟其他外设的驱动配置流程差不多,大概分为如下几步:
(1)查看电路图,配置相应的gpio功能引脚
(2)配置串口控制器的相应寄存器
(3)测试串口接收、发送
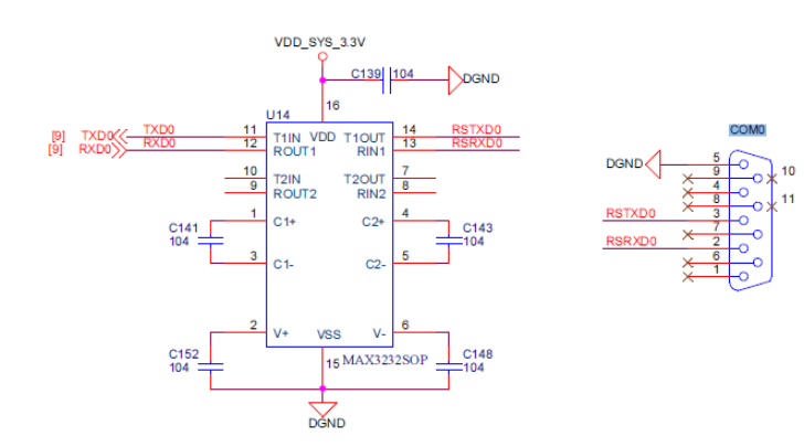
今天用的是第一个串口com0,下面是电路图:

找到相应的gpio功能引脚

下面是串口工作的整个模式图:

下面是串口控制器相应的寄存器:

今天我们实验用到的几个主要的寄存器是:
ULCON0:数据格式控制寄存器(配置数据位,停止位,校验位等);
UCON0:串口控制开关
UTXH0:发送数据
URXH0:接收数据
UTRSTAT0:数据收发状态寄存器
UBRDIV0,UFRACVAL0:配置波特率的
下面是uart所需要的工作得时钟频率,以及比特率计算公式:

经过计算uart所采用的SCLK_UART为100M
UBRDIV0=(100000000)/(115200 x16) - 1 = 53.3=53=0x35;
UFRACVAL0= 4;
从profibusDP转ModbusTCP,一网打尽转换技巧!