时间:2020-12-02 14:49
人气:
作者:admin
RS485/422作为一种多节点、易组网的通讯接口,被广泛应用于仪器仪表、安防、交通、工业设备等领域中。由于RS485/422的实际应用现场环境都比较复杂,再加上操作人员接线方式或使用传输线缆的不正确,经常导致RS485/422在实际使用过程中都会受到比较大的干扰,尤其是共模噪声、接地电位差、接线错误和高压瞬变,如静电放电 (ESD)、电快速瞬变 (EFT) 和雷电浪涌,这些威胁可能干扰通信,甚至导致永久性损坏。严苛的环境必然对器件的可靠性,鲁棒性提出了更高的要求。
--icoupler隔离技术提高可靠性
RS-485/422差分通信网络经常用于恶劣环境下的工业和仪器应用中。这些网络能在高达1200m的范围内进行通信。在恶劣环境下进行长距离通信时,可能出现以下问题:
a. 由于不同节点的地电位不同而引起接地环路电流干扰;
b. 电机、电感转换负载和其他高噪声电气设备造成感应接地噪声;
c. 有害电涌。
如果无法保证系统中不同节点的地电位不会超出收发器的共模范围,那么电流隔离不失为一种理想的解决方案。电流隔离不阻止信息流,但阻止电流涌动。通过电源隔离和内部信号隔离可以避免此类故障发生,使用隔离收发器后,可有效防止地环路形成,总线参考地可以跟随共模电压的波动而波动,共模电压全部由隔离带承受,共模电压对总线信号变得不再可见,从而保证总线能够稳定可靠地通信。
对于共模噪声的抑制,以往很多方案采用光电隔离的方案,但该方案存在体积大、电路分离元件多、电路复杂、系统不稳定等缺点。ADI推出的单芯片RS485/422隔离器,采用ADI独有的icoupler磁隔离技术,实现在芯片内通过变压器进行脉冲耦合调制,这是与光耦合器中采用的发光二极管(LED)和光电二极管对比的不同之处。与传统的光电隔离器件相比,icoupler磁隔离器件消除了与光耦合器相关的不确定的电流传送比率、非线性传送特性以及随时间漂移和随温度漂移问题;功耗降低了90%;无需外部驱动器或分立器件,尤其在体积与集成度方面更具有光电隔离无法比拟的优势。

图1:ADM磁隔离原理
--不仅仅是隔离
除了隔离技术以外,恶劣的使用环境和高可靠性要求要求收发器必须具有更好的EMC抗干扰和保护功能。
与ADI合作三十余年的技术分销商——Excelpoint世健公司的应用工程师Kayden Wang向我们介绍了ADI一款适合恶劣工业环境及高可靠性要求的RS485/422收发器——ADM2795E。这是一款5 kV rms信号隔离RS-485/422收发器,该器件集成ADI公司的iCoupler® 技术,将三通道隔离器、RS-485收发器和符合IEC电磁兼容性(EMC)瞬变保护集成于单体封装中。具有±25 V的扩展共模输入范围,可提高高噪声环境下的数据通信可靠性。同时可选择-55°C至+125°C的宽温增强型号。

图2:ADM2795E功能框图
► 通过IEC认证的EMC 性能
工业自动化里的可编程逻辑控制器 (PLC)通信端口通常使用 RS-485 接口,这些端口可能经受较大的共模噪声、接地电位差、接线错误和高压瞬变,如静电放电 (ESD)、电快速瞬变 (EFT)和雷电浪涌(Surge)。
ADM2795E可提供完整的系统级解决方案,该方案符合IEC-61000浪涌、EFT和ESD标准,以及对传导、辐射和磁场干扰的抗扰度,这些干扰在工业环境中很常见。隔离鲁棒性和EMC保护的集成大幅节省了印刷电路板 (PCB)空间,以供通信端口接口使用。
ADM2795E的相关EMC 认证性能:
•RS-485 A 和 B 总线引脚提供 4 级 EMC 认证保护
•IEC 61000-4-5 浪涌保护 (±4 kV)
•IEC 61000-4-4 EFT 保护 (±2 kV)
•IEC 61000-4-2 ESD 保护
•接触放电:±8 kV
•气隙放电:±15 kV
•IEC 61000-4-6 传导射频抗扰度 (10 V/m rms)
•经认证的 IEC 61000 隔离栅抗扰度
•IEC 61000-4-2 ESD、IEC 61000-4-4 EFT、IEC 61000-4-5 浪涌、IEC 61000-4-6 传导射频抗扰度、IEC 61000-4-3 辐射抗扰度、IEC 61000-4-8 磁场抗扰度

图3:ADM2795E的集成IEC 61000-4-5认证浪涌解决方案,为设计师显著节省了PCB面积
IEC 61000-4-6 传导射频抗扰度、IEC 61000-4-3 辐射抗扰度、IEC 61000-4-8 磁场抗扰度的通过更是保证了产品对日趋严格的电磁兼容的要求。
► 通信接口卓越的防雷保护性能
防雷设计一直是一些工程师比较头痛的地方。使用旁路保护方法利用瞬态抑制元件(如TVS、MOV、气体放电管等)将危害性的瞬态能量旁路到大地,优点是成本较低,缺点是保护能力有限,只能保护一定能量以内的瞬态干扰,持续时间不能很长,而且需要有一条良好的连接大地的通道,实现起来比较困难。并且一些针对防雷设计的TVS体积并不小,价格也偏高。ADM2795E-EP将隔离和内部保护结合起来加以运用。在这种方法中,隔离接口对大幅度雷电干扰进行隔离,保护器件则保护隔离接口不被过高的瞬态电压击穿。
一些高可靠性要求的电子设备中在使用过程中可能会遭受雷击,DO-160G标准《机载设备的环境条件和试验程序》是通用航空电子硬件的环境测试标准。许多飞机制造商将DO-160G第22节“雷击感应瞬态敏感性”指定为关键系统的要求。
• 相关电子设备防雷保护要求
DO-160G第22节防雷标准模拟了直接雷击浪涌通过飞机机身产生的磁场在航空电子设备中引起的瞬态电压和电流。表1显示对于波形3和波形4/波形1,商业飞机通常需要DO-160G第22节的1级到4级防雷保护。飞机设备划分为三类区域,每类区域都有相关的电磁兼容性 (EMC) 环境。最恶劣的EMC环境位于A类和B类区域。

表1:DO-160G第22节针对商业飞机的典型防雷要求
ADM2795E-EP是ADM2795的增强型号,在高可靠性要求的恶劣应用环境中工作时可减少系统故障。ADM2795E-EP具有如下重要特性:
• 具有增强DO-160G EMC抗干扰的鲁棒性。
• 工作温度范围:−55°C至+125°C。
• 引线框:为减轻锡须问题,ADM2795E-EP采用镍/钯/金 (NiPdAu) 引线框表面处理。
• 生产:通过单处理流程基线制造的增强产品。
ADM2795E-EP在RS-485总线引脚上集成了经过全面认证的DO-160G EMC保护,可提供第22节所述的防雷保护。ADM2795E-EP还提供第25节所述的±15 kV静电放电 (ESD) 气隙放电保护。对于第22节的防雷要求,ADM2795E-EP可防范波形3、波形4/波形1和波形5A:对GND2的测试,使用33 Ω或47 Ω限流电阻时可达到4级要求;对GND1的测试,隔离栅上可达到4级要求。DO-160G标准的波形形状和上升/下降时间显著长于IEC 61000-4-5标准的相关规定,如图4所示。DO-160G第22节防雷标准涉及的能量非常高,ADM2795E-EP 的可靠性设计保护器件免受这些极端瞬变影响。
图4:DO-160G第22节波形1和波形5A及IEC61000-4-5浪涌波形
► 故障过压保护和±42 V 接线错误保护
ADM2795E在 ±25 V 的整个扩展共模工作范围内受故障保护。并且驱动器输出和接收器输入受–42V至+42 VAC/DC 峰值范围内的任何电压的短路保护。故障状态中的最大电流为 ±250 mA。RS-485 驱动器包括折返限流电路,该电路可减小电压超出收发器的 ±25 V 共模范围限制时的驱动器电流。折返特性引起的这一电流减少可实现更好的功耗和热效应管理。
ADM2795E 在未安装 RS-485 端接或总线偏置电阻的总线上运行时将受到高压接线错误保护。典型的接线错误为高压24VAC/DC电源直接连接至 RS-485 总线引脚连接器。ADM2795E 可在RS-485总线引脚上承受相对于GND2峰值高达±42V的接线错误故障而不损坏。在A和B总线引脚上确保接线错误保护,且在连接器和总线引脚进行热插拔时确保该保护。
-支持案例
Kayden Wang在之前帮助世健客户排除故障的过程中就遇到过类似问题。客户在产品调试期间出现了RS485通讯故障和显示屏黑屏现象。Kayden在和客户一起排除故障的过程中,发现客户使用的收发器是某品牌的非隔离RS485收发器。
由于交联的大功率器件在启动过程中,启动电流通过电缆上的分布电容及电感耦合产生的电压传导至产品内部地线,造成RS485总线与地线的瞬时电压过高(此RS485收发器能够承受共模电压最大范围(-7V~+12V),使收发器发送引脚与参考地击穿并短路,导致RS485通讯失效。
RS485收发器与产品微控制器通过同一组+3.3V电源供电,电源正常范围为2.7V~3.6V,同时产品内部27VDC与3.3V电源共地,当功率器件断开时,线圈产生的感应电压通过27VDC地线传导至产品内部地且收发器已损坏,导致产品内部3.3V电源与地之间的压差低于2.7V,使微控制器短时复位,并进一步导致黑屏。
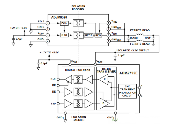
针对此故障现象,结合客户对EMC和防雷设计的要求,Kayden推荐客户使用ADM2795E+ADuM6028(隔离供电)的方案。如图5所示,后经对测试板的测试,对收发器的输出引脚和地线施加共模脉冲,幅值调整范围为(-10V~+15V),用检测设备监测产品内部3.3V电源和输出信号,产品通讯正常,系统稳定。后续也顺利通过各种EMC测试和防雷试验。该客户的通讯端口可靠性得到大幅提高。

图5:2.5 Mbps,5 kV信号和电源隔离RS-485方案(±42V故障保护和Level4EMC保护)
ADM2795E集成化的完整的系统级解决方案可适应各种恶劣环境。大量实验结果和相关案例证明,ADM2795E不仅可以提高RS485/422通讯的可靠性,而且电路也十分简单。
编辑:hfy
从profibusDP转ModbusTCP,一网打尽转换技巧!