时间:2020-07-16 16:05
人气:
作者:admin
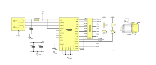
FT232 这颗器件最基本的应用功能,当然是 USB 转 RS232 接口了,其硬件电路设计如下图所示。

在 FT232R 的串行 UART 接口上使用 TTL 到 RS232 电平转换器 IC,将 FT232R 的 TTL 电平转换为 RS232 电平。可以使用目前通用的“ 213”系列 TTL 到 RS232 电平转换器来完成此电平转换。这些“ 213”器件通常有 4 个发射器和 5 个接收器,并具有内置电压转换器,可将+ 5V(标称)VCC 转换为 RS232 所需的+/- 9V。这些设备的一个有用功能是 SHDN#引脚,该引脚可用于在 USB 挂起模式下将设备断电至低静态电流。
比如 Sipex SP213EHCA,这就是一款非常合适的电平转换 IC,它能够以高达 500k 的波特率进行 RS232 通信。如果可接受较低的波特率,则可以使用几种 pin-to-pin 的替代产品,例如 Sipex SP213ECA,美信 MAX213CAI 和 ADI ADM213E,它们都适用于最高 115.2k 波特率的通信。如果需要更高的波特率,美信 MAX3245CAI 器件可支持高达 1M 波特率的 RS232 通信速率。需要注意的是,MAX3245 与 213 系列器件的引脚不兼容,MAX 器件的 SHDN 引脚为高电平有效,应连接至 PWREN#引脚而不是 SLEEP#引脚。
在上面的示例中,CBUS0 和 CBUS1 已配置为 TXLED#和 RXLED#,并用于驱动两个 LED。
其次,我们再通过 RS485 收发器,可以实现 USB 转 RS485 接口。

在此应用中,在 FT232R 的串行 UART 接口上使用 TTL 到 RS485 电平转换器 IC(Sipex SP481)将 FT232R 的 TTL 电平转换为 RS485 电平。SP481 是基于 8 引脚 SOP 封装的 RS485 器件,在发送器和接收器上都有单独的启用。使用 RS485 时,仅在从 UART 发送字符时启用发送器。正是出于此目的,提供了 FT232R 上的 TXDEN 信号 CBUS 引脚选件,因此,发送器使能端已连接到已配置为 TXDEN 的 CBUS2。同样,CBUS3 已配置为 PWREN#。该信号用于控制 SP481 的接收器使能。接收器使能为低电平有效,因此在 USB 挂起模式下,它连接至 PWREN#引脚以禁用接收器。 CBUS2 = TXDEN 和 CBUS3 = PWREN#是 FT232R 引脚的默认设备配置。
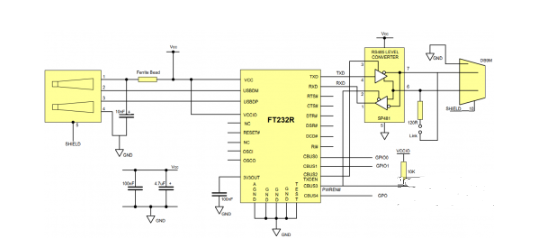
再者,USB 转 RS422 接口电路。

在此应用中,FT232R 的串行 UART 接口上使用了两个 TTL 到 RS422 电平转换器 IC,以将 FT232R 的 TTL 电平转换为 RS422 电平。同样市面上还是有很多合适的电平转换器。比如上图中使用在发送器和接收器上的 Sipex SP491。由于 SP491 发送器使能处于高电平有效,因此它以 SLEEP#配置连接到 CBUS 引脚。 SP491 接收器使能为低电平有效,因此连接到 CBUS 引脚 PWREN#配置。这样可以确保在同时启用 SP491 发射器和接收器时,设备处于活动状态;当设备处于 USB 挂起模式时,将禁用 SP491 发射器和接收器。
如果使用类似的应用,但设计是由 USB BUS 供电的,则可能有必要在 SP491 器件的 VCC 线中使用 P 通道逻辑电平 MOSFET(由 PWREN#控制),以确保 USB 待机电流为满足 2.5mA。 SP491 被指定以最高 5 M 波特率的速率发送和接收数据。在此示例中,FT232R 将最大数据速率限制为 3 M 波特率。
或者还有 USB 转 MCU 的串口应用。

在此应用中,FT232R 使用 TXD 和 RXD 进行数据的发送和接收,并使用 RTS#/ CTS#信号进行硬件握手。 同样在此示例中,CBUS0 已配置为 12MHz 输出作为 MCU 时钟。其它的话 RI#可以连接到 MCU 上的另一个 I/O 引脚,并用于将 USB 主机控制器从挂起模式唤醒。 如果 MCU 正在处理电源管理功能,则可以将 CBUS 引脚配置为 PWREN#,并将其连接到 MCU 的 I/O 引脚。
作为总线控制器中热度榜 NO.1 的器件,FT232R 还是可圈可点的,可以施展的应用空间较多,在每个产品中的应用功能也可以灵活调整,但是万变不离其宗,我认为最核心的地方还是依托于现在生态庞大的 USB 接口,因而衍生出这种足以称为电路奇迹的 USB 转串口控制器。
上一篇:固态硬盘接口有几种
下一篇:汽车上的OBD接口解析
从profibusDP转ModbusTCP,一网打尽转换技巧!