时间:2020-04-16 16:12
人气:
作者:admin
一、设计特色
1、精确的初级侧恒压/恒流控制器(CV/CC)省去了光耦器和所有次级侧CV/CC控制电路,无需电流检测电阻,即可达到最高效率;使用元件少、低成本的解决方案。
2、自动重启动保护功能可在输出短路或开环条件下可将输出功率降低到95%以下。
3、迟滞热关断功能可防止电源损坏
4、满足CEC及能源之星2.0效率要求:
5、绿色封装:无卤素和符合RoHS
二、工作原理
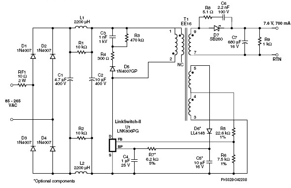
图1是使用LinkSwitch-II器件LNK606PG设计的一个通用输入7.6 V, 700 mA恒压/恒流反激式电源的电路图,该电源适用于LED驱动器应用。

LNK606PG (U1)将功率开关器件、振荡器、CC/CV控制引擎以及启动和保护功能集成于IC内。
二极管D1至D4对AC输入进行整流。电容C1和C2对经整流的AC进行滤波。这些电容与电感L1和L2一起,还可以对差模传导EMI噪声进行衰减。电阻R1和R2可以阻尼这些电容与电感之间所产生的谐振振荡。上述设计与Power Integrations的变压器E-sheild™技术相结合,使该电源能以大于10 dB的裕量轻松满足EN55015 B级传导EMI要求,且无需Y电容。可熔电阻RF1用于限制启动时产生的浪涌电流,并在元件因输入电流过大而发生故障时起到保险丝的作用。
本电源设计利用U1集成的恒流特性来驱动led负载,可以在恒流模式下以最大输出功率进行工作。IC U1的恒压模式可以在任何LED发生开路故障时提供输出过压保护。
在恒流阶段工作时,U1通过更改MOSFET的开关频率来调整输出电流。随着输出电压升高,U1将提高其开关频率。输出电压大小由负载中LED的数量决定。电阻R5和R6的值决定了最大开关频率和输出电压。变压器的电感量可确保驱动器始终以最大功率工作。
如果出现输出故障,电源将以恒压模式工作,并使用开/关控制方式来调节输出电压。这样可以提供自动输出故障保护,降低此种情况下的功耗。IC U1的自动重启动功能提供输出短路保护。
IC U1通过BP(旁路)引脚完全实现自供电,并对电容C4进行退耦,同时还提供高频率去耦。当内部MOSFET导通时,U1会利用存储在C4中的能量;当MOSFET关断时,内部的6 V稳压器会从漏极引脚拉出电流。这样便可省去外部偏置绕组。添加外部偏置绕组将进一步降低空载功耗。
经整流及滤波的输入电压加在T1初级绕组的一侧。U1中集成的MOSFET驱动变压器初级绕组的另一侧。D5、R3、R4和C3组成一个RCD-R箝位电路,用于限制漏感引起的漏极电压尖峰。IC U1自动补偿初级励磁电感中的容差差异。输出功率与设定初级电感直接成正比,输出功率变化可在FB引脚检测到。输出功率发生变化时将调整开关频率,对电感波动进行补偿。
二极管D7(为提高效率选用肖特基势垒二极管)用于整流变压器的次级输出,C7对其进行滤波。电阻R8和电容C6可消除高频率的传导和辐射EMI。没有负载连接时,假负载电阻R9充当C7的泻放电阻。
三、设计要点
1、U1上高压引脚与低压引脚之间的爬电距离非常大,可以避免产生电弧并进一步提高可靠性,这在高湿度或高污染条件下特别重要。
2、电容C7具有低效串联阻抗(ESR),可降低输出电压纹波和省去LC后级滤波器。
3、反馈电阻R5和R6应具有1%的容差值,有助于将额定输出电压和恒流调节阈值严格控制在中心位置。
4、使用外部偏置绕组可进一步降低空载功耗。在PCB板上,将旁路引脚电容靠近U1放置。
5、减小箝位和输出二极管的环路面积,以降低EMI。
6、使AC输入和开关节点保持一定距离,降低可能会旁路输入滤波的噪声耦合。
7、确保U1D引脚的峰值漏极电压低于650 V,否则的话,需要通过降低R3的值来实现。
责任编辑;zl
从profibusDP转ModbusTCP,一网打尽转换技巧!