时间:2020-04-20 16:43
人气:
作者:admin
驱动方案一般来说有两种: 线性驱动和开关型驱动。
线性驱动应用是一种最为简单和最为直接的驱动应用方式。在照明级白光LED应用中,虽然存在着效率低、调节性差等问题,但是由于其电路简单、体积小巧,能满足一些特定的场合应用较多。

开关型驱动可以获得良好的电流控制精度和较高的总体效率,应用方式主要分为降压式和升压式两大类。降压式开关驱动是针对电源电压高于led的端电压或者是多个LED采用并联驱动情况下的应用。升压式开关驱动是针对电源电压低于LED的端电压或者是多个LED采用串联驱动情况下的应用。
一般认为,隔离型驱动安全但效率较低,非隔离型驱动效率较高,应按实际使用的要求来选。目前设计一般的基本LED驱动器照明应用相对较简单,但是如果还需要其它功能如相位控制调光和功率因子校正(PFC),设计就变得复杂。无功率因子校正功能的非调光LED驱动器通常包含一个离线式开关电源,用于恒定电流下调节输出。
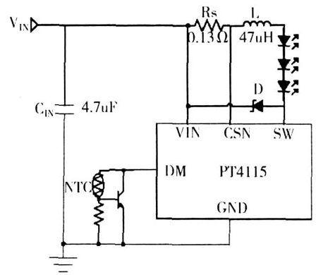
LED驱动器的后端架构包含一个具有短路保护功能的电流调节电路。可以利用线性调节电路达到这一目的,然而这种方法本身效率低下,因此适用低输出电流,通常不会应用到多级架构中去。替代方法是使用简单的、具有电流回馈功能的降压稳压器电路,以便限制了输出电流超过期望的LED驱动电流。其抵消了总LED正向电压随温度和器件容差的变化,还限制了出现短路或其它故障条件时的电流,从而能够保护驱动器免遭损坏。
责任编辑;zl
从profibusDP转ModbusTCP,一网打尽转换技巧!