时间:2020-07-08 09:22
人气:
作者:admin
近几年,降压-升压型充电器变得越来越流行,因为它能够从几乎任何输入源为电池充电,无论输入电压是高于或低于电池电压。
USB Type-C被广泛采用的一大关键性优势是它被认为是目前实现通用适配器和减少相应电子废弃物减少理想方案。虽然USB Type-C接口是统一的,但是不同适配器的额定功率和电压仍然有很大的差异,这里面包含了传统的5 V USB适配器和能够提供5 V到20 V电压范围的USB PD适配器。此外,不同的便携式设备内部的电池数串联节数也有可能不同。这就要求电池充电器集成电路(IC)采用降压-升压拓扑结构, 去适应输入电压和电池电压的这些任意的变化。 具有高功率密度的降压-升压充电芯片不仅可以集成通用的充电功能模块,也可以集成USB PD充电系统中的其他元件,如负载开关和DC/DC转换器,以简化系统设计,降低物料清单(BOM)成本,并保持小尺寸的整体解决方案。图1显示了USB PD充电解决方案的系统框图。

图1 USB PD充电解决方案的系统框图。
为支持移动USB OTG充电规格,当适配器不存在时,电池通过DC/DC转换器放电,在VBUS输出一个恒定电压去给外部设备供电。如果USB Type-C端口需要支持快速角色交换(FRS)的功能,则必须开启DC/DC转换器并始终处于待机状态,即使已将适配器插入USB Type-C端口。当适配器断开时,放电电源路径中的背对背MOSFETs迅速打开,将U3输出电压传递给VBUS并保持VBUS电压不跌落。在这个过程中,始终保持DC/DC转换器开启的状态实际上会给整个系统造成额外的静态电流损失。
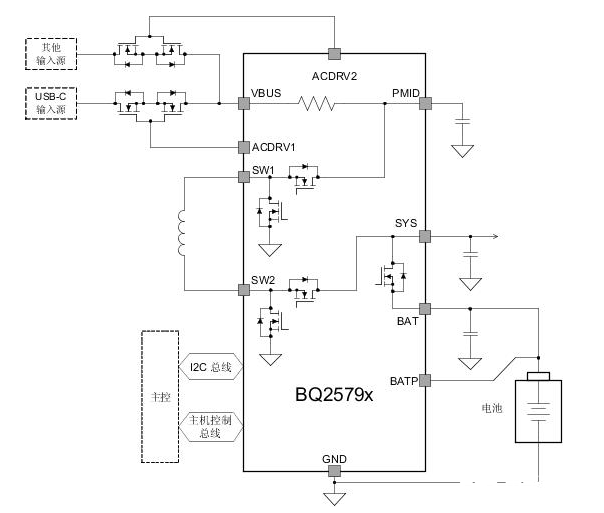
图2中所示的全集成降压-升压充电芯片可以简化USB PD充电解决方案的系统级设计。首先,将输入电流检测电路集成到芯片中。通过该电路检测到的输入电流,充电器提供输入电流调节和输入电流过流保护来避免适配器过载。 其次,作为输入过电压和过电流保护电路的一部分,外部背对背MOSFET的控制逻辑和驱动电路也被集成到充电器中。这些功能使得从框图中消除支持输入功率路径管理和输入电流检测的单元成为可能。
通过实现四个FETs的降压-升压转换器的双向操作,充电芯片自身可以支持OTG模式。当适配器插入USB端口时,充电芯片以正向充电模式工作,功率从VBUS流向电池。当适配器断开时,功率从电池流向VBUS。VBUS处的OTG输出电压覆盖从2.8 V到22 V的全USB PD电压范围,具有10mV可编程步长,与USB PD 3.0规格兼容。

图2全集成降压-升压充电芯片。
为了支持USB Type-C端口的FRS功能,此集成降压-升压充电芯片实现了一种新的备用模式。在本文中,备用模式是指降压-升压充电芯片从正向充电模式到反向OTG模式的快速转换,从而避免总线电压的跌落。查看图3中的应用框图,适配器连接到USB端口,为系统供电,并通过降压-升压功率级为电池充电。同时,适配器可以从充电器的PMID输出为系统配件供电。如果降压-升压充电芯片不支持备用模式的话,当适配器断移走时,电池仍然可以通过芯片内部的FET为系统供电。然而,PMID上的配件供电可能会掉电。
充电芯片启用备用模式后,能够监测VBUS电压。VBUS电压跌落低于预设阈值可以作为适配器已移除的信号。一旦充电芯片检测到适配器已移除,它将以迅速的从正向充电模式切换到反向OTG模式,利用电池放电的能量去维持住VBUS电压,并自行实现FRS。当适配器移除时,系统本身以及系统配件的供电都可以从适配器无缝地切换到电池,这样的作法可以从框图中消除用于OTG模式和FRS的DC/DC转换器。
图4显示了充电芯片用作支持FRS的备用模式的测试波形。在USB1处连接了9 V适配器作为输入电源。当适配器插入后,充电芯片打开ACFET1-RBFET1将适配器接入VBUS。该波形的测试条件是,PMID处有1 A的电流给系统附件供电,BAT处有1 A的充电电流。当9 V适配器电压(VAC)移除时,充电芯片迅速的从正向充电模式转向反向OTG模式, 仍可以将PMID和VBUS维持在5 V,同时持续向1 A PMID负载供电。

图3 用单个降压-升压充电器实现USB Type-C FRS。

图4 从VBUS sink 到 VBUS source的降压-升压充电器FRS。
以上描述的所有功能都有助于简化USB PD充电解决方案的系统级设计,并且TI已经在新型降压-升压充电芯片BQ25790和BQ25792中实现。这些充电芯片支持从3.6 V到24 V的输入电压范围为1到4节串联电池充电,输入范围覆盖了整个USB PD电压范围。
这些功能采用2.9 mm×3.3 mm晶圆尺寸封装或4 mm×4 mm方形扁平无铅封装。整个充电解决方案能够提供45 W的功率,功率密度约为100 W/in2(150mV/mm2),是市场同类产品的两倍。
从profibusDP转ModbusTCP,一网打尽转换技巧!