时间:2020-03-22 16:30
人气:
作者:admin
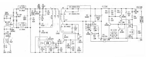
本文介绍一种带单级(单开关)PFC的反激式恒压,恒流75WLED驱动电源,其电路如图,AC输入电压范围为208~277V,输出24V、3.125A,用来驱动75W的LED阵列灯。

TOP250YN是PI公司推出的一种TOPSwitch-GX离线式开关,采用7脚T0-220-7C封装,内置PWM控制和保护电路及700V的功率MOSFET.
利用单级反激式变换器实现高功率因数的方法是单个AC周期内保持UI中MOSFET的开关占空比因数保持恒定,这就要求流入Ul控制端(引脚C)的电流不变,方法是增加电容c5的电容量。在UI引脚C与U2B之间加入一级射极跟随器Q1,井在其基极连接电容CIO.从Ql发射极看,若Q1电流增益是hFE,CIO则增加到ClOxhFE.该电容与c5-起。足以使Ul控制端上的电流保持恒定,实现o-978(@277VAC)-0.992(@208VhAC)的高功率因数,输入电流谐波含量低于IEC61000-3-2允许限值。电压反馈由VR2、R16和U2A提供,通过控制Ul操作占空比提供恒压输出。在空载下,输出电压被限制在28V.Rll、R12、R13、Q2、Q3、Q4及其相关电路及U2A构成恒流电路,将输出电流设定在3.lA(正负10%)。
D12、C15、C16、R18、R19、R20和05组成软启动电路,以在输出达到稳压之前对电容C10预充电,可以防止输出过冲。D12和C15产生一个独立辅助电源。C15上的充电电压上升率远比C11和C12主输出上的电压上升率快,在05导通后,电流经R21进入U2A,U2B对C10预充电,从而消除了启动期间的输出过冲。
输出整流器使用两个二极管D10和Dll,并分别连接在分开的次级绕组上,这样可以减小功率耗散,改善两个二极管之间的电源分配,提高整流效率。后置输出滤波器L5和C17,用作减小输出上的开关噪声。整个电路的效率在85.32%(@277VAC)-86.01%(@208VAC)之间。
变压器采用EER28PC40磁芯和EER2810引脚骨架,初级绕组26匝,次级绕组各为6匝,光耦合器偏置绕组3匝,井含两个由铜带绕l匝组成的屏蔽层。
责任编辑;zl
从profibusDP转ModbusTCP,一网打尽转换技巧!