时间:2020-01-03 15:44
人气:
作者:admin
RS485总线标准是工业中(考勤,监控,数据采集系统)使用非常广泛的双向、平衡传输标准接口,支持多点连接,允许创建多达32个节点的网络;最大传输距离1200m,支持1200 m时为100kb/s的高速度传输,抗干扰能力很强,布线仅有两根线很简单。
RS485通信网络接口是一种总线式的结构,上位机(以个人电脑为例)和下位机都挂在通信总线上,RS485物理层的通信协议由RS485标准和51单片机的多机通讯方式。由于RS-485是从RS-422基础上发展而来的,所以RS-485许多电气规定与RS-422相仿。如都采用平衡传输方式、都需要在传输线上接终接电阻等。RS-485可以采用二线与四线方式,二线制可实现真正的多点双向通信。
下面介绍以下rs485通讯接口定义的标准
1.英式标识为 TDA(-) 、TDB(+) 、RDA(-) 、RDB(+) 、GND
2.美式标识为 Y 、Z 、 A 、 B 、 GND
3.中式标识为 TXD(+)/A 、TXD(-)/B 、RXD(-) 、RXD(+)、GND
rs485两线一般定义为:
“A, B”或“Date+,Date-”
即常说的:’485+,485-’
rs485四线一般定义为:
“Y,Z,A, B,”
一般rs485协议的接头没有固定的标准,可能根据厂家的不同引脚顺序和管脚功能可能不尽相同,但是官方一般都会提供产品说明书,用户可以查阅相关rs485管脚图定义或者引脚图

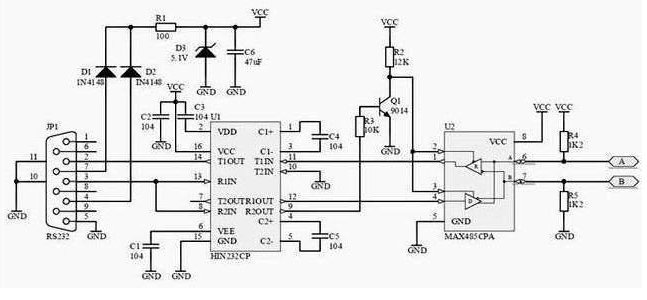
rs232转rs485电路图
上图中rs232转rs485电路中hin232(max232可以起到同样的作用但是要贵一点) 起到转换pc端rs232接口电平的作用,然后把信号由max485这个芯片转换成485电平由AB两根线输出,如果接上双绞线信号rs485总线接口的信号的通信距离至少是1千米远。
责任编辑;zl
从profibusDP转ModbusTCP,一网打尽转换技巧!