时间:2020-01-14 15:53
人气:
作者:admin
相比过去使用的老式、笨重的阴极射线管(CRT)显示器,现在的平板数字电视和显示器要薄得多。这些新型平板电视对消费者非常有吸引力,因为它们占用的空间更小。
为了帮助满足消费者需求并使这类数字设备变得更薄,一些厂商转向使用LLC 谐振半桥转换器来为这些设备的发光二极管(LED)背光提供驱动。这是因为,利用这种拓扑结构所实现的零电压软开关(ZVS)可带来更高效的高功率密度设计,并且要求的散热部件比硬开关拓扑更少。
这类拓扑设计存在的一个问题是LLC dc/dc传输函数会随负载变化而出现明显变化。但是,这样会使在LED驱动器中建立LLC控制器和补偿电流环路变得更加复杂。为了简化这一设计过程,本文将讨论一种被称作脉宽调制(PWM)LED亮度调节的设计方法,其允许LED负载随亮度调节变化的同时让dc/dc传输函数保持恒定。
研究传输函数(M(f))的LLC谐振半桥dc/dc
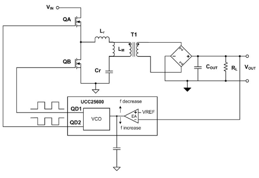
LLC谐振半桥控制器dc/dc(请参见图 1)是一种脉冲频率调制(PFM)控制拓扑。半桥FET(QA和QB)异相驱动180,并利用一个电压控制振荡器(VCO)调节/控制频率。这反过来又能调节谐振电感(Lr)形成的分压器阻抗、变压器磁电感(LM)、反射等效阻抗(RE)和谐振电容器(Cr)进行调节。仅有LM中形成的电压通过变压器匝数比(a1)反射至次级线圈。

图1 LLC 谐振半桥/控制器
我们可以标准化和简化一次谐波近似法传输函数 M(f) 的使用。M(f) 的方程式 4中,标准化的频率(fn)被定义为开关频率除以谐振频率(fO)。尽管只是一种近似值方法,但在理解M(f)如何随输入电压、负载和开关频率变化而变化时,该简化方程式还是非常有用的。
调节dc电流以调节LED亮度LLC谐振LED驱动器中实现LED亮度调节的一种方法是调节通过LED的dc电流。这样做存在一个问题:DC电流变化后,LLC的输出阻抗也随之改变。如果考虑不周,则这种变化会带来M(f)变化,从而使LED驱动器设计变得更加复杂。
负载变化带来的问题设计一个半桥转换器并不是一件容易的事情。设计人员要根据ZVS要求选择磁化电感(LM)。他们还要调节a1、Cr和Lr,以获得理想的M(f)和频率工作范围。但是,M(f)会随Q变化而改变,而Q又会随着输出负载(RL)变化而变化。详情请参见图2.
谐振LLC半桥LED的M(f) 变化会使电压环路补偿和变压器选择变得更加困难、复杂和混乱,因为在设计过程中需要考虑的各种变化实在太多了。
图2 M(f) 随负载而变化。
不断变化的LLC增益曲线(M(f))会在反馈环路中引起电压控制振荡器(VCO) 的控制问题。VCO一般由一个反馈误差放大器控制(EA(参见图 1))。开关频率随EA输出升高而降低以提高LLC增益,并在EA输出下降时增高。理想情况下,在一个LLC半桥设计中,M(f) 增益需在其最大开关频率下以最小值开始,同时M(f)随频率降低而上升。
正常工作时的理想M(f)范围为虚线右侧部分(请参见图2)。我们把这一区域称作电感区,这时LLC工作在ZVS下。虚线左边为电容区,在该区域内主级开关节点上没有ZVS.在大信号瞬态期间,EA会驱动VCO,要求更低的开关频率,以提高增益。结果是,M(f)增益工作在虚线左边区域,可能达不到理想增益,无法满足控制环路需求。
这时,ZVS丢失,并且反馈环路会让LLC控制器一直锁闭在该区域内。现在,反馈误差放大器尝试要求更低的开关频率,以提高功率级无法达到的增益,因为转换器可能工作在图2中虚线的右边区域。ZVS丢失时,FET QA和QB消耗更多功率,FET会因过热而损坏。为了避免设计中出现这种问题,需要对所有M(f) 曲线进行分析,然后适当地限制最小开关频率(f),以防止转换器(M(f))工作在图2中虚线的左侧区域。
PWM 亮度调节简化设计过程对于要求亮度调节的 LLC 谐振半桥 LED 驱动器而言,简化设计过程的一种方法是使用一种被称为 PWM 亮度调节的技术。图 3 显示了一个 LLC 转换器的功能原理图,它的 LLC 控制器便使用了这种 PWM 亮度调节技术。在我们的例子中,我们使用了 UCC25710.
图 3 使用 PWM 亮度调节技术的 LLC 半桥 LED 驱动器。
这种技术利用一个控制 FET QC 的固定低频信号 (DIM),它以逻辑方式添加至QA 和 QB FET 驱动。DIM 信号为高电平时,LED 背光灯串被控制在某个固定峰值电流 (VRS/RS)。一旦 DIM 变为低电平,QA、QB 和 QC 立即关闭。QA、QB 和 QC 关闭后,LED 二极管便停止导电,同时输出电容器 (COUT)存储能量,以备准时开始下一个 DIM 周期。更多详情,请参见图 4 所示波形。
图 4 PWM 亮度调节波形
通过调节 DIM 信号的占空比 (D) 实现对平均二极管电流 (ID) 的调节,从而控制 LED 的亮度。
尽管 LLC 谐振半桥从主级到次级为 LED 供电,但是负载 (RL) 到LLC传输函数 (M(f)) 依然恒定,即使 LED 的平均电流随占空比而变化。
使用固定 RL 且给定 Lr、Cr 和 LM 时,等效反射阻抗 (RE) 恒定,Q 保持不变。这时仅得到一条 M(f) 曲线,其随频率(请参见图 5)变化,而不受使用变量 RL 的传统 LED 亮度调节方法得到的多条曲线(请参见图 2)的影响。在设计中只处理一条 M(f) 曲线,让环路补偿和变压器选择变得更加简单,从而简化设计过程。另外,设置最小开关频率时还需要注意另一条曲线,以确保 ZVS 得到维持。这时,最小f设置为单 M(f) 曲线的峰值(请参见图 5)。
图 5 使用 PWM 亮度调节技术驱动 LED 的 M(f)
设计一个 LED 驱动用 LLC 谐振半桥转换器并不容易。传统 LLC的dc/dc 增益随负载变化会有较大范围的变化。我们需要对许多条增益曲线进行评估。这让环路补偿和变压器设计/选择变得更加复杂和混乱。要想简化设计过程,把 LLC 和 PWM 亮度调节技术组合使用是一种较为理想的选择。这是因为 LLC 在供能期间会承受固定负载 (RL),但在亮度调节期间 LED 电流会出现变化。结果是,LLC 增益变化更小,从而让环路补偿和变压器选择/设计更加简单。
责任编辑;zl
从profibusDP转ModbusTCP,一网打尽转换技巧!