时间:2020-03-03 11:30
人气:
作者:admin
据调查,目前在我国的大、中、小型医院及下属社区卫生院、诊所等医疗机构的输液速度和输液量几乎都是不精确的值,凭肉眼观察来估计输液速度。输液速度是护士通过转动输液器上的手动滑轮来控制的,输液量也是护士用只有两个标记的液体瓶倾倒后估计的。利用人工监视输液情况,给病人和医务人员带来许多不便。随着无线技术、网络技术和计算机技术的迅速发展,为输液采用无线、网络监控带来了便利条件。目前已有一些相关输液的研究成果,实现了输液监视、控制、报警等功能,但主要是单台设备独立使用,未能实现网络监控。文献设计了一种基于RS485总线的输液网络化监控系统,但采用RS485总线和有线监控在许多方面存在不足。由于CAN总线和无线技术在各个方面得到普遍应用,为此,本文采用CAN总线和无线技术构建一个新的网络化、多功能输液集中监控系统,以满足医院需要。
1 总体框架设计
根据设计要求。系统由1个主控机和N个CAN节点执行机组成,它们都挂接在双绞线上,组成一个CAN总线通信局部通信网络,CAN总线通信网络中的主控机安装无线数据收发器nRF2401。与另一个中心控制主机组成无线通信网络,整个系统的关键任务是实现CAN总线内部局域网通信以及无线通信网络的通信。其系统总体结构框图如图1所示。

2 CAN总线结构
2.1 主控节点设计
CAN总线主控机系统由单片机最小系统、CAN总线通信接口、人机接口、点滴速度传感器和串口通信下载模块及无线通信模块组成。CAN总线通信接口通过双绞线收发数据,实现与执行机的连通。结构框图如图2所示,主控机负责与无线通信网络进行数据传输,同时也是CAN总线网络中的一个节点,在整个系统中起着主导作用,无线通信模块采用2.4 G的nRF2401通信芯片,而CAN总线通信模块采用SJA1000和PCA82C 250,通过单片机控制,实现与其他节点通信。其他从节点除了没有无线收发模块以外,其他部分与主控机完全相同。

2.2 CAN通信模块设计
CAN通信模块是本设计的核心,它负责系统中主控机和执行器之间的数据通信。单个CAN总线节点由单片机、CAN总线控制器、高速光电耦合器及总线驱动器组成,可编程控制。故称之为智能节点。设计中CAN通信模块采用了独立式的CAN控制器,数据通过对控制器编程写入控制器芯片的发送缓冲区里发送出去,目的节点则负责把数据接收到数据接收缓冲区里,再通过CAN总线接口和单片机之间的数据总线,传递给单片机进行处理。设计方案如图3所示。

3 无线收发模块
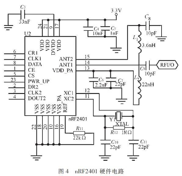
无线收发模块采用nRF2401芯片,该芯片具有内置地址解码器、先入先出堆栈区、解调处理器、时钟处理器、GFSK滤波器、低噪声放大器、频率合成器、功率放大器等功能模块,只需要很少的外围元件,使用非常方便。硬件电路连接实现单片机与nRF2401芯片的接口连接。发送端与接收端硬件连接几乎一样,具有通用性,可以实现半双工通信。单片机使用的是STC89C52,成本低,控制简单,容易扩展。硬件电路如图4所示。

需要注意的是,nRF2401的供电电压范围为1.9~3.6 V,但引脚可直接收单片机5 V的I/O口相联。为了使nRF2401更好地工作,最好进行分压处理。
4 系统软件总体设计
根据设计要求,系统实现功能及软件总体设计如图5所示。系统包含两大部分,无线服务终端和CAN总线通信系统。无线服务终端由nRF2 401和STC89C52组成,可以向CAN总线通信网络中的任一节点发送和读取数据。CAN总线通信系统,由3个节点组成,一个节点上接无线收发器nRF2401负责与无线终端系统通信,另外2个节点由图5所示的单片机CAN总线收发系统构成。

无线服务终端主要起中心控制主机的作用,通过无线模块将指令发送到CAN总线无线接收控制中心,并接收该控制中心检测数据,显示到服务终端液晶模块中。指令信号可通过按键进行设置,其主程序流程图如图6所示。

CAN总线无线接收控制中心的主要作用是将节点的数据由CAN总线通信上传到控制中心,再通过无线发送到服务终端,并接收服务终端的指令,通过CAN总线通信下传到相应节点,CAN总线中心控制软件流程如图7所示,CAN总线通信、无线通信、节点程序流程和其他子程序流程在此不详解。

完成所有软、硬件后,对CAN总线内部局域网通信、无线收发系统通信、CAN总线与无线收发系统相互通信3部分进行测试,测试内容主要有:CAN总线局域网内部各节点自发自收、相互收发、一对多发送和多对一发送;无线终端与CAN总线之间相互收发;单节点与中心控制主机的收发数据。以上每项测量发送10个字节,所有结果显示正确,各部分数据传输正确,报错率为0%。
5 结论
本论文根据中大型医院的需要,针对现有静脉输液监测技术,提出了一种CAN总线和无线技术的输液网络监控系统。设计并制作了CAN总线节点及通信模块、无线数据收发模块,并为系统开发了配套的软件。完成了CAN总线内部局域网通信、无线收发系统通信、CAN总线与无线收系统相互通信,试验表明,该系统数据传输与收发正常,错误率为0%。
责任编辑;zl
上一篇:多色LED的驱动设计方案
从profibusDP转ModbusTCP,一网打尽转换技巧!