时间:2019-10-24 15:32
人气:
作者:admin
RS485缺点:
RS485总线是一种常规的通信总线,它不能够做总线的自动仲裁,也就是不能够同时发送数据以避免总线竞争,所以整个系统的通信效率必然较低,数据冗余量较大,对于速度要求高的应用场所不适应用RS485总线。同时由于RS485总线上通常只有一台主机,所以这种总线方式是典型的集中—分散型控制系统。一旦主机出现故障,会使整个系统的通信限于瘫痪状态,因此做好主机的在线备份是一个重要措施。
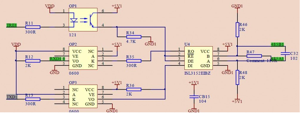
传统光电隔离的典型电路:

VDD与+5V1(VCC485)是两组不共地的电源,一般用隔离型的DC-DC来实现。通过光耦隔离来实现信号的隔离传输,ISL3152EIBZ与MCU系统不共地,完全隔离则有效的抑制了高共模电压的产生,大大降低485的损坏率,提高了系统稳定性。但也存在电路体积过大、电路繁琐、分立器件过多,传输速率受光电器件限制等缺点,对整个系统的稳定性也有一定影响。
***RXD1 :串口接收端
***TXD1 :串口传输端
***TRE1 :为控制位:控制发送还是接收数据;
当TRE1=1(高电平时),光耦电路121截止,/RE=1(无效),DE=1(有效),即发送数据;
当TRE=0 (低电平时),光耦电路导通,/RE=0(有效),即接收数据,DE=0(无效);
/RE: 485接收端
DE:485发送端



第一步,配置好串口发送、接收端引脚和485控制引脚;
因为RXD1引脚相对于STM32芯片来说是接收外来数据,所以设置为输入;
TXD1引脚相对于STM32芯片来说是对外发送数据,所以设置为输出;
TRE1引脚是对外发送“1”或“0”高低电平命令,所以设置为输出;
/*****************************************************************
*函数名称:UART2Init
*功能描述:对串口2参数进行设置、485控制端口初始化
*
*输入参数:无
*返回值:无
*其他说明:无
*当前版本:v1.0
*修改日期版本号修改人修改内容
*-----------------------------------------------------------------
*
******************************************************************/
voidUART2Init(void)
{
GPIO_InitTypeDefGPIO_InitStructure;
USART_InitTypeDefUSART_InitStructure;
RCC_APB1PeriphClockCmd(RCC_APB1Periph_USART2,ENABLE);
RCC_APB2PeriphClockCmd(RCC_APB2Periph_GPIOA,ENABLE);
RCC_APB2PeriphClockCmd(RCC_APB2Periph_GPIOB,ENABLE);
RCC_APB2PeriphClockCmd(RCC_APB2Periph_GPIOC,ENABLE);//使能外设时钟
//GPIO结构的成员设置如下:
/*--------------485控制端初始化------PA1----------*/
GPIO_InitStructure.GPIO_Pin=GPIO_Pin_1;
GPIO_InitStructure.GPIO_Speed=GPIO_Speed_50MHz;//50M时钟速度
GPIO_InitStructure.GPIO_Mode=GPIO_Mode_Out_PP;//推挽输出
GPIO_Init(GPIOA,&GPIO_InitStructure);
GPIO_InitStructure.GPIO_Pin=GPIO_Pin_2;//485_TX
GPIO_InitStructure.GPIO_Speed=GPIO_Speed_50MHz;
GPIO_InitStructure.GPIO_Mode=GPIO_Mode_AF_PP;//复用推挽输出
GPIO_Init(GPIOA,&GPIO_InitStructure);
GPIO_InitStructure.GPIO_Pin=GPIO_Pin_3;//485_RX
GPIO_InitStructure.GPIO_Mode=GPIO_Mode_IN_FLOATING;//浮空输入
GPIO_Init(GPIOA,&GPIO_InitStructure);
//串口的结构成员设置如下:
USART_InitStructure.USART_BaudRate=9600;
USART_InitStructure.USART_WordLength=USART_WordLength_8b;
USART_InitStructure.USART_StopBits=USART_StopBits_1;
USART_InitStructure.USART_Parity=USART_Parity_No;
USART_InitStructure.USART_HardwareFlowControl=USART_HardwareFlowControl_None;
USART_InitStructure.USART_Mode=USART_Mode_Tx|USART_Mode_Rx;
USART_Init(USART2,&USART_InitStructure);
USART_Cmd(USART2,ENABLE);
/*方法一:清发送完成标志*/
//USART_ClearFlag(USART3,USART_FLAG_TC);
/*方法二:获取串口1状态标志位*/
USART_GetITStatus(USART1,USART_FLAG_TC);
}
第二步:发送数据
这里需要注意的是:
/* CPU的小缺陷:串口配置好,如果直接Send,则第1个字节发送不出去
如下两个方法语句解决第1个字节无法正确发送出去的问题*/
方法一:USART_ClearFlag(USART3, USART_FLAG_TC); /*清发送完成标志,Transmission Complete flag */
方法二:/*获取串口1状态标志位*/
USART_GetITStatus(USART1, USART_FLAG_TC);
刚上电时出现乱码的原因:
while(USART_GetFlagStatus(USART2, USART_FLAG_TXE) == RESET); // USART_FLAG_TXE---检测发送数据寄存器空标志位
如果USART_FLAG_TC---发送完成标志位
(1)当设为USART_FLAG_TXE---检测发送数据寄存器空标志位—为空,但是发送移位寄存器不为空,数据还没有完全的发送出去,又有数据就被写进来了,所以就会容易出现乱码;
(2)当设为USART_FLAG_TC—检测发送完成标志位—为空,即发送移位寄存器为空,数据才真正的发送出去,因此此时又有数据被写进来也不会发生乱码

STM32的数据发送有两个中断标志,一个是发送数据寄存器空标志,一个是发送完毕标志。两个标志都可以引起中断。
要以中断的方式发送一个数据包,流程是这样的:
1.设置RS485的方向为发送,使能发送寄存器空中断,使能完毕进入串口中断。
2.串口中断里读取串口状态,并填充一个数据到发送数据寄存器,硬件自动清除发送数据寄存器空标志,串口数据发送开始。
3.串口发送完一个数据,发送数据寄存器变空,再进入中断,继续填充下一个数据,直到最后一个数据填充完,使能串口
发送完毕中断。
4.最后一个数据发送完毕,再次进入中断,清除发送数据寄存器空标志,清除发送完毕中断标志,清除这两个中断标志
的使能位,设置RS485的方向为接收。
来源;21ic
从profibusDP转ModbusTCP,一网打尽转换技巧!