时间:2019-11-01 15:34
人气:
作者:admin
为了满足人们对汽车性能和功能的更高要求,制造商争相在汽车设计中运用先进电子控制技术。随着汽车内部信息交换量的急剧增加,采用多路传输方式的车载串行网络系统应运而生。目前,CAN(控制器区域网络)协议已成为车载网络(IVN)协议的标准。除了CAN网络,业界还开发了针对低成本应用的汽车串行协议LIN(本地互连网络)总线,以支持车内分层式网络。
作为具备丰富汽车专业知识的领先汽车半导体解决方案供应商,安森美半导体广泛的汽车元器件组合为车载网络提供了各种优化解决方案,包括独立的LIN收发器、独立的CAN收发器、系统级芯片,以及FlexRayTM 收发器等,为汽车制造商提高汽车电子系统的性能提供了多种选择。
车载网络的优势
随着汽车技术的发展以及电子技术和控制技术在汽车上的大量应用,汽车中的电子控制模块越来越多,已由原来的几个发展到现在的几十个,传统的数据传输方式已不能满足模块之间数据传输的要求。在汽车控制系统中日渐普及的CAN有助于高速传输汽车控制系统的数据,并使汽车控制系统的设计更为简单。
目前,CAN协议及其网络系统已被全球汽车厂商普遍采用。CAN协议明确定义了数据链路层和物理层的内容。CAN具有十分优越的特点,可实现性能、功耗及电子控制单元(ECU)成本的优化,有利于实现车身控制模块、车内温度控制、座椅控制、电动助力转向(EPS)、自适应照明、雨量/光强传感器、泊车辅助及传输模块等广泛的车载应用。
LIN则是一种低成本的串行通信网络,用来实现汽车中的分布式电子系统控制。LIN的目标是为现有汽车网络(例如CAN总线)提供辅助功能,因此LIN总线是一种辅助的总线网络。在不需要CAN总线的带宽及多功能的场合(如智能传感器和制动装置之间的通信)使用LIN总线可以大大节省成本。
安森美半导体的车载网络解决方案
目前,汽车制造商都在利用行业标准的接口连接分布式系统。安森美半导体提供了一系列创新的车载网络产品组合,包括CAN、LIN和FlexRay收发器,这些产品均获得了AEC和TS16949认证。该公司还提供集成了稳压器、驱动器、收发器和监控功能等其他电路的系统级芯片。图1是LIN和CAN总线连接的典型系统划分及安森美半导体的典型器件。
图1:LIN和CAN总线连接的典型系统划分
1. 独立的CAN收发器
最新一代的CAN收发器可实现业界领先的静电放电(ESD)和抗电磁干扰(EMI)能力。安森美半导体的这类器件采用了经过验证的创新I3T技术,能够提供非常坚固耐用的高品质元件,测得的故障率为十亿分之几(ppb)。
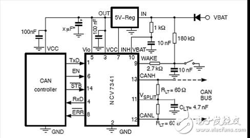
安森美半导体的NCV7341是一款CAN收发器,可作为CAN协议控制器和物理总线间的接口,用于12 V和24 V系统。NCV7341为总线提供差分传输功能,具有很好EMI能力的高共模范围差分接收器可为CAN控制器提供强大的差分接收能力。当移除电源后,NCV7341具有理想的无源特性,完全符合ISO11898标准,速率高达1 Mb。如果使用分裂终端(Split Termination)电压源,其VSPLIT(分裂终端电压)引脚可稳定闲置总线电平,进一步改善电磁辐射(EME)性能。该器件的总线拓扑功能最多可连接110个节点,数字接口独立的VIO(输入输出电压)电源有助于不同电源供电的CAN控制器和微控制器(MCU)的通信,因此广泛用于汽车和工业网络。此外,针对汽车环境瞬态保护的总线引脚、VSPLIT引脚短路保护及热保护使该器件成为了汽车应用的理想选择。图2是采用NCV7341的5V CAN控制器应用的电路图。

图2:采用NCV7341的5V CAN控制器应用电路图
2. 独立的LIN收发器
LIN总线通信与控制装置的数据速率较低(最高20 kBaud),主要用于门锁、后视镜、汽车座椅和天窗等非时间关键功能的应用。LIN总线协议的每个节点只使用单线,可最大限度地降低布线成本。LIN总线的每个节点都包含一个从MCU状态机,能够识别和转换针对特定功能的指令。这类产品均符合美国(SAE J2602-2)和欧洲(LIN物理层规范2.1修订版)的标准。
安森美半导体功能丰富的LIN收发器NCV7321可在低数据速率的IVN应用中作为LIN协议控制器与物理总线之间的接口。NCV7321具备极佳的EMC特性,以及高达13 kV的强固系统级ESD性能,不需要外部ESD元件,功耗也很低,非常适合严苛的汽车应用环境。图3是独立的LIN收发器NCV7321框图。

图3:独立的LIN收发器NCV7321
NCV7321采用安森美半导体创新的I3T技术及智能电源技术,使高压及敏感的数字技术能够共存于同一个芯片。它为客户提供了符合现有LIN收发器规范的替代产品。该器件采用高密度、节省空间的SOIC-8封装,典型应用包括多种车身电子功能和舒适功能应用,如遥控车门接收器、车窗和遮阳罩升降器、报警器、电动视镜及座椅调节器,以及电子转向锁和轮胎监测电子控制单元(ECU)等其他功能。图4是基于安森美半导体NCV7321的典型LIN电路。

图4:基于安森美半导体NCV7321的典型LIN电路
NCV7321的突出特点是最大限度满足了汽车的省电要求,休眠模式下的电流消耗仅为10μA。其他关键特性包括热关闭、模糊短路保护及45 V负载突降保护。值得一提的是,该器件支持-45 V至45 V的电压范围,可承受额定5 kV的ESD脉冲,提供了强大的保护功能。
3. 成本优化的系统级芯片
安森美半导体利用自主知识产权结合多年集成定制电路设计经验,成功开发了系统级芯片(SBC)产品组合。这些系统级芯片集成了关键系统元件,如在ECU内提供的LIN、CAN和稳压器,可有效提高系统可靠性,降低功耗,节省电路板空间。通过汽车行业认证的线性稳压器具有极低的静态电流和宽线性稳压能力,均具备短路保护和过温保护,可用于电池负载突降瞬态保护或电源后稳压;低RDS(on)MOSFET具备高电流能力和低栅极电荷;采用自保护MOSFET的集成电路元件可取代继电器和保险丝驱动电磁线圈和灯;消除反向恢复振荡的高压整流器可提供低正向压降,提高效率;具有瞬态电压保护功能的高可靠电子模块可实现I/O和传感器保护、负载突降保护、网络数据线保护和负载开关保护。图5是安森美半导体的NCV7420/25 LIN-SBC框图。

图5:安森美半导体的NCV7420/25 LIN-SBC框图
安森美半导体的NCV7420和NCV7425分别集成了50 mA稳压器、150 mA稳压器及LIN收发器,可有效节省PCB空间,又可为MCU单独供电,有效抑制其他模块对MCU电源的干扰,应用成本也很低。
除此之外,安森美半导体还在开发用于车载网络的FlexRay v3.0器件产品组合,预计不久将投放市场。符合V3.0规范的收发器将为汽车制造商提供更强的流水线错误检测、更快的误差控制等功能。下一代FlexRay产品的目标是更加强大的功能,进一步改善EMC和提高集成度,从而优化系统成本。
总结
作为提供汽车应用高能效半导体解决方案的领先供应商,安森美半导体运用先进的技术和丰富的研发经验,开发出各种汽车元器件,包括高电压接口、智能电源管理、车载网络、系统级集成和传感器接口等。
由于汽车电子含量越来越多,电磁兼容性已成为一个不容忽视的问题;车载网络应用需要具有更好抗ESD脉冲和抗EMI的能力。安森美半导体提供的一流器件采用I3T50/I3T80技术,如深沟道隔离工艺,降低了芯片上不同单元结构之间的干扰。除了具备先进的功能,这些器件还能满足汽车行业制定的相应性能标准,有助于汽车制造商实现可靠稳固的设计。
责任编辑;zl
从profibusDP转ModbusTCP,一网打尽转换技巧!