时间:2019-07-16 08:46
人气:
作者:admin
1.MOSFET的开关过程

MOSFET的开通过程

MOSFET的关断过程

2.栅极驱动电路的类型
直接耦合型
脉冲变压器耦合型
电容耦合型
用于双管正激的驱动电路
用于桥式变换器的驱动电路
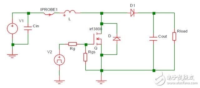
直接耦合型驱动电路


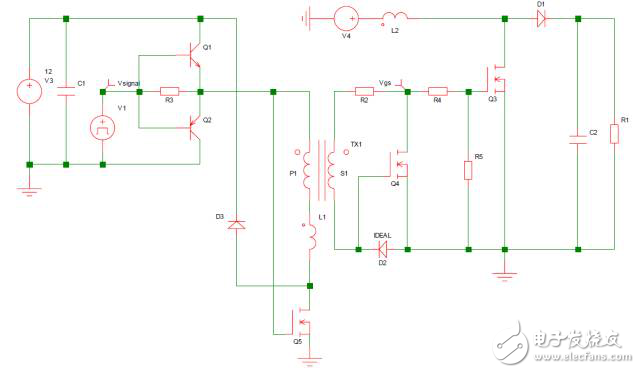
脉冲变压器耦合型驱动电路


电容耦合型驱动电路

电容耦合型驱动电路–改进型I

电容耦合型驱动电路–改进型II
用于双管正激的驱动电路
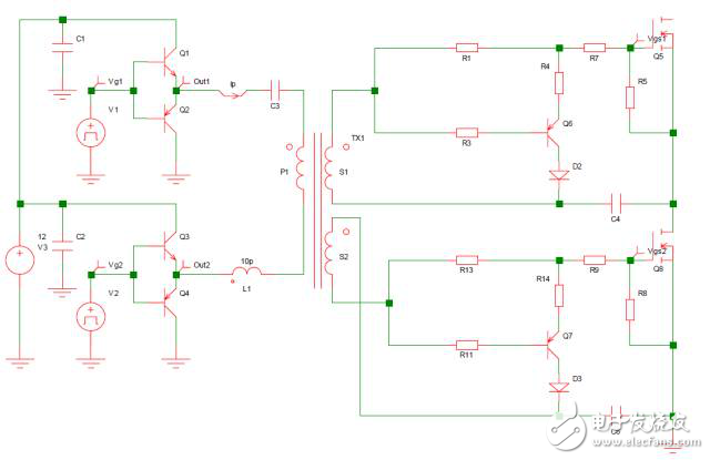
用于桥式变换器的驱动电路
3.驱动电路设计中的实际问题
电容耦合型驱动电路中的振荡



桥式变换器中的驱动电路


电容耦合型驱动电路中的振荡

桥式变换器中的驱动–常用电路
从profibusDP转ModbusTCP,一网打尽转换技巧!